时间:2023-08-31 16:02
人气:
作者:admin
近年来,随着新国标的施行和平衡车、滑板车、共享电单车等新应用场景的出现,电动市场、两轮车市场迎来了新的发展热潮,锂电池因能量密度高、循环次数多等优点受到越来越多厂商的追捧。对于不同的应用场景需求,用户也往往需要选择不同的 BMS 架构,如电摩需要实现更高功率,需要使用多片 AFE级联以支持更多电池串数;电动自行车的充放电电流相差较大,需要单独的充放电路径以优化成本。因此,广泛应用的锂电池的安全性,也需要更严格的电池管理系统 (Battery Management System, BMS) 进行监控和保护。
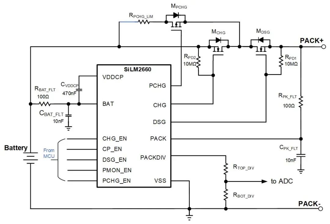
数明半导体最新推出的 SiLM266x 系列能够灵活的应对不同应用场景对锂电池进行监控和保护的需求,为电池系统保护提供可靠性和设计灵活性。SiLM2660/61 是用于电池充电/放电系统控制的低功耗、高边 N 沟道 FET 驱动器,高边保护功能可避免系统的接地引脚断开连接,以确保电池组和主机系统之间的持续通信。SiLM2660 集成了 PACK+ 电压监控控制,支持主机感测PACK+ 电压;并具有额外的PFET控制输出,允许对深度放电的电池进行低电流预充电。针对不同客户的应用需求,SiLM266x 系列提供了 SiLM2660 的功能简化版 SiLM2661,SiLM2661 不具备预充及电池 PACK+ 电压检测功能,采用 SOP8 封装。SiLM2660 采用 TSSOP-16 封装。可广泛应用于工业、能源领域的多种场景如:电动自行车,电动踏板车,电动摩托车,储能系统和不间断电源,便携式医疗系统,无线基站电池系统,铅酸备用电池,12V 至 48V 电池组等。

图1. SiLM2660 典型应用图

图2. SiLM2661 典型应用图
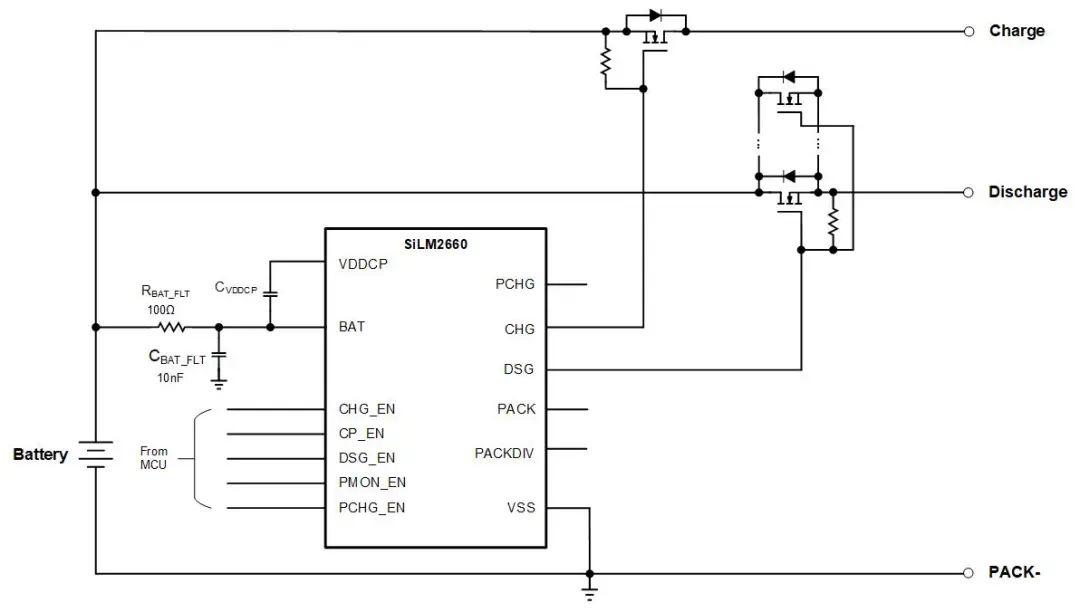
SiLM266x 系列具有独立的使能输入接口,允许对电池充电 FET 和放电 FET独立控制其导通和关断。针对某些应用场景,如电动自行车的充放电电流相差较大的情况下,可设置单独的充放电路径以优化成本。一般电动车锂电池包的充电电流比放电电流小,如果使用充放电同口方案,需要选择比实际需求更多的充电 MOSFET,会造成不必要的浪费。另外,无论是充电还是放电,所有的电流都需要经过充电 MOSFET 和放电 MOSFET,会产生更多的损耗和热,一定程度上也减少了电池的有效容量。而充放电异口方案可以按照实际的充放电电流需求分别选择充电 MOSFET 和放电 MOSFET 的数量和型号,无论是充电还是放电,都只经过一级 MOSFET,损耗和发热也都更少。SiLM266x 系列同时支持以上充放电同口方案和充放电异口方案,满足客户不同需求。

图3. 充放异口方案
产品特性
高边 NFET 驱动
具有极短的开启和关闭时间,用于迅速保护电池
预充电 PFET 驱动
为深度耗尽的电池组提供限流预充电功能(仅适用于 SiLM2660)
充电和放电的独立使能控制
1. 允许对电池充电 FET 和放电 FET 独立控制其导通和关断;
2. 支持可配置的通用和独立充电和放电路径管理。
基于外部电容器可扩展的电荷泵
可适用多颗 NFET 并联驱动
耐受高压
绝对最高电压可达 100V
可配置的电池组电压检测功能
灵活应对不同场景对锂电池进行监控和保护(仅适用于 SiLM2660)
低功耗
正常模式:40μA
待机模式:小于 10μA
可选封装
SiLM2660:TSSOP-16
SiLM2661:SOP8
审核编辑:彭菁
头部车企基于NVIDIA DRIVE Hyperion平台打造