时间:2017-12-12 18:26
人气:
作者:admin
多年以来,超声波传感器在乘用车上应用广泛如超声波停车辅助可帮助车辆在低速停车时检测周围物体。此外,踢脚开启后备箱和入侵检测报警则是超声波传感器的两个新兴应用。如图1所示。本文将为您详细解释这三种应用为何以及如何使用超声波传感器。
图1:用于乘用车中的超声波传感器
超声波停车辅助系统
超声波停车辅助也被称为停车辅助系统、停车引导系统和倒车辅助。这些系统可实现从简单地检测周围物体并通过声音警示驾驶员,到几乎没有人为操作的自动停车。通常,这些系统拥有4-16个感应器,巧妙地围绕车身安装,以提供所需的检测覆盖,如图2所示。
图2:使用PGA460-Q1的超声波停车辅助星型配置
设计这些类型应用的工程师应寻求驱动超声波传感器(发射器)的集成电路,同时接收、调节和处理确定物体与车辆距离的超声回波。例如,PGA460-Q1能够可靠地检测距离最远为5米的国际标准化组织(ISO)杆(用于超声波停车辅助的聚氯乙烯(PVC)管作为性能标准)。该器件还通过了严格的静电放电(ESD)和大电流注入(BCI)测试,即在进行超声波停车辅助系统开发时的常规测试。
由于原始设备制造商(OEMs)面临每辆车需要增加超声波感应器数量的需求,超声波停车辅助的成本压力将在未来数年持续增加。而PGA460-Q1则能够为高产量的一级供应商提供具有竞争力的成本结构。
超声波停车辅助模块的常见要求,包括:
从30厘米到5米的物体检测的能力。
时间指令接口(TCI)或者从模块连接到局部电子控制单元或直接连接到车身控制模块(BCM)(总线配置)的局域互连网络(LIN)通信。
为满足自动驾驶汽车的需求,短距离和长距离物体检测标准将变得更加严格。从2025年开始,超声波模块将必须能够检测距离在10厘米到7米的物体。半导体供应商在模拟前端(AFE)敏感度和驱动方法的改进对于满足这些检测距离的要求至关重要。
TCI和LIN是当今超声波停车辅助系统中最常见的两种通信接口。然而,随着汽车高级驾驶辅助系统(ADAS)视觉处理能力的提高,预计外围感应器接口(PSI)5、分布式系统接口(DSI)3或控制器局域网(CAN)等更高速协议将被应用来传送大量的超声回波数据。
踢脚开启后备箱
踢脚开启后备箱也称为智能后备箱开启系统。该功能使车主将脚放在后保险杠下方,无需使用双手,仅需踢脚动作就能打开汽车后备箱,如图3所示。
图3:踢脚开启后备箱
传统的踢脚开启后备箱系统使用位于保险杠底部的电容式感应条。但许多汽车一级供应商正在探索使用超声波感应技术在这一应用上,一些系统已经批量生产。与电容式感应相比,超声波感应的优势是在污垢和水等环境因素影响下的可靠性和坚固性,电容式感应对环境因素非常敏感,如果车身被弄脏,该功能可能就无法正常使用。
针对踢脚开启系统的超声波解决方案常见要求包括:
从15厘米到1米处检测物体的能力
低静态电流
在12V汽车电池供电下正常工作
让我们逐一介绍这些要求。
距离15厘米到1米的物体检测
使用超声波感应技术于踢脚开启后备箱的挑战之一是近距离检测范围。超声波感应器精确检测近场物体的能力取决于感应器的质量和传感器的规格、驱动方法和设计以及接收路径(AFE和数字处理)的性能。
高品质的传感器,如Murata的MA58MF14-7N,在传感器激发阶段具有更稳定可靠的衰减或“振铃”。通过选择高品质的传感器,可以减少衰减的时间长度,更准确地预测衰减的稳定性。
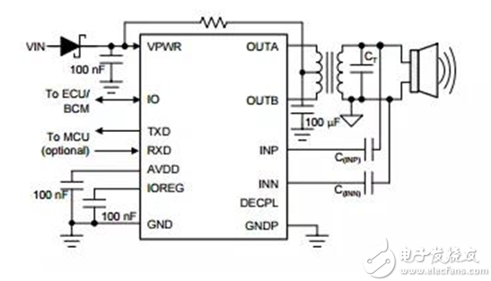
传感器驱动器的方法和设计将显著影响超声波衰减周期和曲线。在需要近场性能的踢脚开启后备箱应用中,TI建议使用变压器驱动拓扑结构。图4是使用PGA460-Q1的变压器驱动原理图示例。

图4:PGA460-Q1变压器驱动原理图
当使用变压器增加电源电压激活传感器时,衰减曲线更加稳定可测,使得近距离物体检测性能更优。
最后,AFE和数字处理的性能也会影响近距离和远距离的物体检测。例如,PGA460-Q1具有低噪声放大器,配有可编程时变增益级,嵌入12位逐次逼近寄存器模数转换器。低噪声放大器可以减少接收信号的噪声,并且可编程增益放大器的时变增益特性可以实现对近场物体应用较小增益和对远场物体检测应用较大增益。您可以将寄存器中的增益曲线设置存储在电可擦除可编程只读存储器(EEPROM)中。
低静态电流
由于踢脚开启超声波感应器必须在汽车熄火的情况下运行,所以系统静态电流很重要,是OEM很关注的性能。PGA460-Q1具有〜500μA电流消耗的睡眠模式,可以间歇地使用该模式,使整个系统的电流消耗达到必要水平。
在12V汽车电池供电下正常工作
PGA460-Q1器件用于从6V至28V的输入电压范围工作。在踢脚开启后备箱应用中,PGA460-Q1器件直接连接到汽车电池。适当的外部组件保护措施,例如瞬态电压抑制(TVS)二极管有助于保护器件免受电池瞬态和反向电池电流的影响。
入侵检测报警
在欧洲,入侵检测报警是消费者在购车时的可选设备或在购车后安装。当汽车熄火和停靠时,这些报警器将使用超声波感应器来检测车内的任何移动。该报警用作主报警系统的后备系统,如果儿童或宠物在车内移动,也会发出报警。根据由于已经有附加的防盗和安全保障,消费者时常会因其车辆拥有这项功能而获得保险折扣。
大多数系统使用一到两个超声波发射器和一到两个接收器。超声波感应器如PGA460-Q1可以驱动和接收一个发射器和一个接收器,因此可能需要一到两个PGA460-Q1器件。
总结
尽管这三种应用场景是最常使用超声波感应器,一级供应商和原始设备制造商还在开发鸥翼车门,盲点侦测系统以及前向主动避撞系统等附加应用。你还了解其他使用超声波感应器的汽车应用吗?请在下方评论。
上一篇:使用obd接口有何风险