时间:2017-11-15 14:02
人气:
作者:admin
国家对新能源汽车很是关注,今年的关注度更是有增无减。据统计可知,今年2017年国家在关于新能源汽车领域就出台了30多项政策,工信部还权威解读了双积分政策实施影响,双积分政策的实施可促进节能与新能源汽车协同发展。
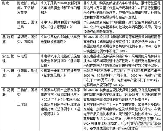
2017年1-10月,国家累计出台32项新能源汽车相关政策(包括征求意见稿5项),涉及到宏观、补贴、基础设施、安全管理、技术研发、智能网联等诸多方面。
分部委来看,工信部涉及出台的政策最多,达到10项(征求意见稿2项),发改委涉及出台10项,科技部、交通部、国务院、商务部、能源局等部委均有相关政策出台。
在32项国家新能源汽车政策里,《乘用车企业平均燃料消耗量与新能源汽车积分并行管理办法》是2017年度最重要的一项政策,其决定了未来中国汽车产业新格局,无论是燃油车还是新能源汽车都将步入前所未有的积分时代,大江东去浪淘尽,新的江湖地位将形成。
中国汽车工程学会理事长付于武曾说,双积分新政背后的关键词包括节能减排、解决环境及能源问题、解决交通拥堵等等。双积分政策毫无疑问表明了中国汽车产业未来的发展方向。这个政策不仅对中国自主品牌,对已经拥有雄厚实力的跨国公司的挑战也是极大的。
工信部权威解读了双积分政策实施影响:双积分政策的实施可促进节能与新能源汽车协同发展。在油耗积分合规带动下,各项节能技术普及率不断升高,以降低单车油耗;仅考虑满足新能源积分考核要求,截至2020年行业可累计生产新能源乘用车达380万辆,考虑新能源商用车稳步发展即可实现行业500万辆新能源汽车规划目标。在政策要求下,传统能源与新能源汽车协同发展,可实现2020年5.0L/100km行业油耗目标;2018-2020年政策实施期间,预计可累计减少CO2排放6000万吨。
《新能源汽车生产企业及产品准入管理规定》从企业设计开发能力、生产能力、产品生产一致性保证能力、售后服务及产品安全保障能力等方面提高了准入门槛,并强化了安全监管要求。
《规定》强调,隐瞒有关情况或者提供虚假材料申请新能源汽车生产企业、新能源汽车产品准入的,工业和信息化部不予受理或者不予准入,并给予警告,申请人在一年内不得再次申请准入。以欺骗、贿赂等不正当手段取得新能源汽车生产企业、新能源汽车产品准入的,工业和信息化部应当撤销其新能源汽车生产企业、产品准入,申请人在三年内不得再次申请准入。
《汽车产业中长期发展规划》为未来10年汽车产业发展指明了方向、明确了任务、提供了保障,对于加快我国汽车产业转型升级,培育新动能、发展新经济,具有十分重要的指导意义。确定了“力争经过十年持续努力,迈入世界汽车强国行列”的总目标。提出以新能源汽车和智能网联汽车为突破口,加速跨界融合,构建新型产业生态,带动产业转型升级,实现由大到强发展。
在新能源领域的阶段性目标是,到2020年,新能源汽车年产销达到200万辆,动力电池单体比能量达到300瓦时/公斤以上,力争实现350瓦时/公斤,系统比能量力争达到260瓦时/公斤、成本降至1元/瓦时以下。到2025年,新能源汽车占汽车产销20%以上,动力电池系统比能量达到350瓦时/公斤。
《企业投资项目核准和备案管理办法》,是对《政府核准投资项目管理办法》(国家发展改革委令第11号)进行了修订,并补充了备案管理的内容,形成了《企业投资项目核准和备案管理办法》,同时废止《政府核准投资项目管理办法》。新建纯电动乘用车资质申请就要按照这个管理办法进行项目申报。目前已有15家企业的纯电动乘用车新建项目获得发改委批复,仅有4家企业真正获得新建纯电动乘用车生产资质。
《外商投资产业指导目录(2017年修订)》,具体到汽车产业,其调整内容更多集中在新能源汽车领域,其中给产业带来重大影响的即是解除纯电动汽车合资企业限制以及取消汽车电子和动力电池的股比限制。以大众汽车为例,目前大众在中国已经拥有一汽-大众、上汽大众两家乘用车合资公司,此外,大众与江淮又成立了第三家涵盖研发、生产、销售的新能源车合资公司,其有望成为我国首个获得新能源汽车生产资质的合资企业。
《关于促进小微型客车租赁健康发展的指导意见》的出台意味着政府对“分时租赁”这一新生出行业态的认可。其无疑是给分时租赁运营企业打了一针强心剂,将对分时租赁规模化发展起到促进作用。综合来看,《指导意见》门槛不高,运营企业普遍持积极态度,并表示将有利于分时租赁行业健康发展。政策因素短期内不会对市场产生较大冲击,良性作用会逐渐释放出来。
另外,新能源汽车购置税即将在2017年底到期,2018年仍有较大的可能性延续对新能源汽车实施优惠政策,以保证国家支持不换档。为达到政府部门扶优扶强的目的,享受购置税优惠政策的新能源汽车也将增加技术门槛要求。



