时间:2017-08-23 08:56
人气:
作者:admin
在过去十年里,随着智能手机及其应用生态体系的不断发展,汽车电子领域中移动相关应用的创新技术也深受其影响。汽车制造商已经开始将用于智能手机的相同处理器平台应用到新一代汽车中,使得驾驶体验获得了质的提升的同时让汽车变得更加安全和便宜。除此之外,汽车制造商还希望能够充分利用当今移动产业规模化和应用支持的优势。虽然很多处理器制造商现在能够提供汽车级移动平台,但处理器仍然是按照智能手机的思路设计的。在很多案例中,这样的平台需要进行一定的调整以满足汽车制造商的需求。而使用FPGA可以快速实现低成本桥接解决方案,使得现有平台能够完美应用于汽车领域。
每当设计工程师试着将现有平台应用于全新领域时总会面临很多挑战。汽车行业也不例外。FPGA桥接解决方案能够解决许多问题。
根据系统设计、具体的理念和需求,汽车制造商可能需要多个部件来实现合适的解决方案。莱迪思半导体提供的多款FPGA能够实现各类满足上述要求的解决方案。
· CrossLink™器件 – 低功耗、低成本的传感器和摄像头接口桥接解决方案,可用于对来自多个摄像头接口(视觉或雷达)的数据进行聚合以及多路复用,然后发送至SoC。
· ECP5™ – 优秀、全面的汽车应用桥接芯片。ECP5是一款低功耗、低成本的器件,使用SERDES通过以太网或光纤方便地连接设备。DSP块能够实现传感器数据的预处理和后处理,或是将视频数据转换为各种标准显示格式。
· MachXO™ – 拥有最高每LUT I/O数量的小尺寸FPGA,能够很方便扩展I/O以及实现视频数据的简单转换。
以下是桥接解决方案在特定领域中的应用。
虽然嵌入式视觉听起来有点科幻的感觉,但实际上它是当今最激动人心的应用发展趋势之一。 顾名思义,它是指机器查看和收集周围环境视觉数据的能力。该技术使制得造商能够实现可以“看见”的机器和汽车,可以感知的传感器以及可以自主做出通知决策的计算机。
嵌入式视觉系统收集的数据能够帮助机器学习技术变得更加智能,能力更强。人机界面(HMI)支持机器实现更智能的操作和控制,同时机器反馈信息以帮助决策。计算机视觉的一个重点是在目标识别和立体视觉应用中使用多维图像来测量距离和深度。使用传感器融合技术,这些系统能够将来自不同传感器的数据组合成有意义、有用的信息进行处理。同时,这些系统可以通过高速连接进行安全的通信,从而实现智慧城市、智能工厂和智能汽车。
莱迪思的多款可编程产品可提供协处理、桥接和互连解决方案,为网络边缘应用实现智能功能。FPGA的灵活性有助于加速产品上市进程、降低成本和功耗并最大限度地缩减工业和汽车级设备的尺寸。
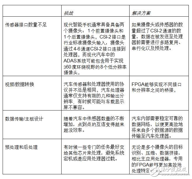
现代处理器通常只有2个摄像头接口,但是许多ADAS系统需要至少4个接口,在某些情况下甚至需要多达8个摄像头来精确感知汽车周围情况。设计工程师面临的另一个挑战是如何处理这些摄像头收集的图像数据。这些数据需求通常需要一个大尺寸ISP(图像信号处理器)连接到处理器。莱迪思ECP5 FPGA专为实现并行处理而设计,可加速处理过程。该器件提供大量的I / O,可以轻松地连接多个摄像头。此外,它们的协处理能力可以提高处理器的效率。
ECP5可以连接多个摄像头并执行基本或高级图像处理任务,为处理器提供质量最高的图像以便进行决策。现代汽车的鸟瞰全景摄像头以及前视和后视侧视系统就是一个实例。鸟瞰全景系统能够实现从汽车上方20英尺往下俯视的全景视野。这是通过将4个(或更多)广角(FoV)摄像头的数据拼接在一起来实现的。ECP5可以聚合所有摄像头输入,将图像拼接在一起,进行鱼眼校正(这是FoV广角镜头导致的),执行白平衡,使用HDR最大化图像质量等操作,然后将质量达到最佳状态的图像发送至处理器。
在上述应用中,一片ECP5器件即可代替多个摄像头接口有限的处理器。这样就为设计工程师提供了降低系统成本和功耗的途径。
在设计上述类型的系统时必须将以下因素纳入考虑范围之内:
· 所需的视频通道数和分辨率
· 快速和稳定可靠的传输
· 预处理图像以降低主ADAS处理器的负载
视频通道和分辨率
莱迪思CrossLink器件使得设计工程师能够聚合多个图像传感器的数据,并通过单个CSI-2接口将数据传输到应用处理器。CrossLink的尺寸很小,可以放在传感器附近以提升设计灵活性。
莱迪思还为CrossLink器件提供了多款现成的IP,可实现MIPI D-PHY和其他摄像头或显示屏接口标准之间的桥接和聚合。这样设计工程师就可以使用带有OpenLDI、CMOS、LVDS等传统接口以及现代MIPI CSI-2或DSI接口的摄像头或显示屏。
DisplayPort是另一个在汽车行业越来越受欢迎的开放标准。由于自带嵌入式时钟,所需的通道数量减少,它的电磁干扰(EMI)也更低。它使用微包协议,可轻松扩展以支持更高的分辨率和更长的距离。使用ECP5提供的专用SERDES通道,DisplayPort(DP)或嵌入式DisplayPort(eDP)能够用于实现仪表系统、仪表板/导航显示屏、后座娱乐系统等应用。
结合莱迪思汽车级MHL/HDMI ASSP解决方案,可轻松实现到智能手机和平板电脑等现代智能设备的连接应用。

适用于在智能设备与汽车之间实现互连的莱迪思MHL/ HDMI ASSP
车内的数据传输
当汽车中有很多传感器需要管理时,点到点布线的复杂程度和成本就会大大提升。将多个传感器连接到位于汽车后部的ECP5,可以使用单根电缆将数据快速高效地发送到汽车前部,从而降低重量和成本,并简化维修工作。
ECP5的3.2Gbps SERDES为许多网络和传输应用提供强有力的支持。该器件可用于驱动车载网络,如BroadR-Reach或以太网,用于连接PHY芯片或收集用于车内的传感器数据。ECP5还支持仿真CSI-2接口,可用于连接多个摄像头或雷达设备。

使用ECP5实现车内传感器聚合以及网络连接
视频预处理
ECP5也可用于预处理视频。随着汽车行业开始采用移动处理器,设计工程师不得不面对各种新的接口。举个例子,虽然手机处理器通常具有连接显示屏的单个DSI输出,但汽车市场上的主流显示屏都使用LVDS。FPGA可以实现不同分辨率的视频信号的预处理和不同接口之间的桥接。ECP5可用于构建应用处理器DSI或FPD-Link输出与大多数汽车显示屏LVDS输入之间的视频桥接解决方案。此外,ECP5还可用于车载信息娱乐应用,将一路视频输出分割为两路用于后座显示屏的输出,或按照特定视频分辨率要求对单个视频输出进行裁剪和格式化。
雷达和激光雷达不仅适用于自动驾驶汽车,还可以作为驾驶辅助工具。具体来说就是用于检测危险目标和条件,让汽车通知驾驶员或者在必要时自动采取措施以保护乘客的安全。虽然这些系统仍在发展之中,但可以预见未来的汽车将不仅限于对摄像头接收到的图像进行图像信号处理,还将采用基于雷达的接近传感器和基于激光雷达的地形传感器。雷达和激光雷达系统充分利用了高速MIPI接口,并使用CSI-2输出数据。将上述情况与处理器的资源综合考虑之后,设计工程师将再一次面临MIPI CSI-2接口数量有限或接口类型不同的挑战。汽车级CrossLink器件可用于聚合来自多个传感器的数据,或者简单地用作桥接解决方案,将CSI-2数据转换为应用处理器接口能够接受的格式。
举个例子,许多现代的77 GHz雷达使用CSI-2与ADAS MCU进行互连。使用下方图示的拓扑结构,ADAS系统可以通过多个CrossLink桥连接到多个雷达设备来收集汽车周围所有方向上的数据,并将数据通过并行接口发送至应用处理器。

ADAS系统中CrossLink用于雷达的桥接应用
ADAS还需要昂贵的图像信号处理(ISP)资源来识别对象或专注于特定对象而不是普通图像。随着用于决策的机器学习算法不断发展,汽车的自动化程度也越来越高,FPGA可为设计工程师提供所需的灵活性。当决策权归于计算机时,它必须决定如何处理道路状况、道路上的对象,并在在任何情况下都要保证驾驶员的安全。
莱迪思ECP5拥有来自Helion Vision,GmbH的全套HDR ISP,可用于提高拍摄的图像质量。基于较高质量的图像,使用微处理器软核即可轻松实现目标识别功能。

如果汽车制造商想要实现一套AIS系统为整辆汽车提供信息和娱乐服务,这就需要支持多个屏幕输出、一个后屏摄像头输入以及支持移动设备的视频和数据输入。
移动处理器通常只能驱动一个DSI显示屏。而汽车领域使用各类具有LVDS、DSI或DisplayPort等接口的显示屏。对于像LVDS这样的传统显示接口,ECP5可以将DSI转换为LVDS,并确保输出分辨率与显示屏兼容。ECP5还支持DisplayPort(DP)和Embedded DisplayPort(eDP)接口的显示屏。对于不支持DSI的处理器,CrossLink可以通过桥接来驱动DSI显示屏。设计工程师还可以使用MachXO器件支持多个显示屏,并且使用HDMI汽车ASSP从移动设备输入视频。
莱迪思的客户使用ECP5 FPGA实现了类似的解决方案。客户的产品提供鸟瞰全景视野解决方案,同时处理图像数据并提供硬件加速。该解决方案使用安装于车身上的4个摄像头(前、后和两侧)。视频数据经过处理和无缝拼接可提供汽车周围的全景图像。

基于ECP5的环绕式视野应用框图
如上图所示,一片ECP5即可代替多个ARM处理器实现的鸟瞰全景视野功能。所有4个摄像头捕获的图像都经过处理与合并,在ISP的帮助下,如白平衡、鱼眼校正和除雾功能,可实现一整套的360度全景环绕视野功能。这款解决方案可以在汽车制造阶段安装或作为后装市场产品添加。
每个摄像头提供720p模拟高清图像。最终的环绕式全景视野解决方案的清晰度是1080p 60 fps。设计工程师使用一片低成本、低功耗ECP5 FPGA替代了多个ARM处理器。同时需要一个低端ARM处理器进行初始校准和视频编码。
在许多行业中,FPGA的灵活性已被证明是非常有价值的。在汽车市场,FPGA可以帮助解决先进的娱乐和安全系统与移动处理器之间的不匹配问题。这种商业模式具有明显的优势,让汽车制造商能够使用来自智能手机领域经过大量市场验证的产品,并迅速适应汽车领域不断变化的需求。
FPGA在其他领域也能发挥作用。FPGA已经开始出现在电机控制等应用中,证明对于汽车行业也是有用的。可以肯定的是,只要汽车的电子系统继续发展,ADAS等系统继续推动无人驾驶汽车进步,设计工程师就需要将更多的传感器集成到这些系统中。这将推动不断变化的市场对能够实现摄像头、传感器、视频和更高速连接的FPGA的需求。
上一篇:特斯拉全产业供应链大起底