时间:2017-07-06 10:57
人气:
作者:admin
全新速派和新雅阁虽然都是上市不久的新车,但价格优惠确实喜人。下面,那我们就首先从车身参数来对比一下两款车型。
对比车型车身参数一览
参数/车型2016款 速派330TSI DSG智行版 2016款 雅阁 2.4L舒适版

参数数据来看,除了从车身车身长度外,全新速派要明显优于新雅阁,尤其是轴距优势达到了66mm,这对车内的乘坐空间很有帮助,也保持了速派车系大空间的传统。而在整备质量上,全新速派也比新雅阁轻了63kg,这对燃油经济性以及提速感上会有正面影响。另外,全新速派采用了大掀背式设计,造型时尚而且也增加了不少的后备厢容积
全新速派采用大掀背设计,使得后备厢容积达到了570-1680L
全新速派的内饰依然采用了斯柯达品牌传统的样式格局,采用大量的平直线条,整体风格稳重而又务实。内饰用料和工艺是它值得称赞的地方,车内运用了大面积的软性材质,而做工的精细程度也是一流水平,营造出了很强的豪华感。
全新速派内饰
新雅阁的内饰改动并不如外观那般的大刀阔斧,依旧是我们熟悉的样子,更多的细节改动是配色的搭配调整,善于运用黑色漆面以及木纹装饰板,但依然保持着中庸之道的理念。
雅阁内饰
全新速派把“立体美学”演绎到了极致,修长的车身和掀背造型设计,也都让它看起来更加时尚大气,而内饰做工和用料也都十分精致,豪华感较为突出。
动力比拼:
全新速派搭载的是大众集团最新的第三代EA888 1.8T发动机,并匹配了7速湿式双离合变速器;新雅阁搭载了一款2.4L自然吸气发动机,匹配的是CVT无级变速器。从动力参数来看,全新速派最大输出功率与新雅阁相差不多,但最大扭矩能够达到300Nm,要远远优于新雅阁。另外,全新速派在轮胎规格尺寸方面占有优势,采用的是R18的轮胎,而新雅阁的轮胎尺寸为R17。
全新速派轮胎尺寸为R18,大轮毂更加大气
新雅阁搭载了一款2.4L自然吸气发动机
两车配置对比
从外观内饰再到动力底盘,分析完这几方面,最后再来分析一下两款车的配置情况,看看谁的性价比更高。
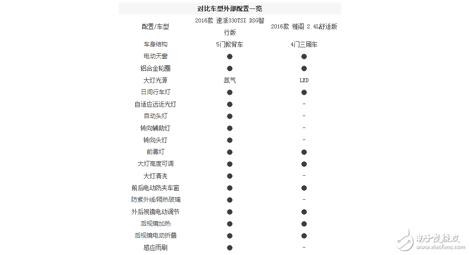
对比车型外部配置一览

全新速派采用了大天窗设计,采光面积在同级中处于领先地位
全新速派拥有自适应远近光灯/转向辅助灯/转向头灯/大灯清洗功能
新雅阁大灯采用了LED光源
通过对外部配置的对比,我们可以发现全新速派的优势是比较明显的。除了大灯光源环节,全新速派比新雅阁多出了自适应远近光灯、转向辅助灯、转向头灯、大灯清洗以及感应雨刷,这些配置不但让全新速派更有科技感,也使得日常用车更具便利性。
对比车型内部配置一览

全新速派拥有前后倒车雷达,新雅阁无此项配置
全新速派主副驾驶座都拥有电动调节功能
通过内部配置的对比发现,全新速派依然略胜一筹,其多出了前后驻车雷达、正/副驾驶席电动调节、蓝牙/车载电话等配置,而新雅阁则多出了倒车影像功能。
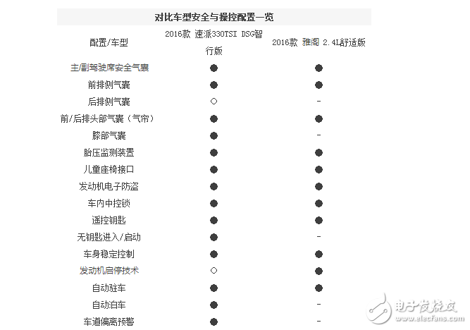
对比车型安全与操控配置一览
从上表配置内容的对比来看,不管是安全配置还是操控配置,全新速派也都有着更加优异的表现,可以选装后排侧气囊,并且要比新雅阁多出膝部气囊、无钥匙进入/启动、自动泊车、车道偏离预警这些功能配置。这些配置的出现,可以更好的提升全新速派的行车安全性,尤其是车道偏离预警功能,在检测到车道偏离的情况下,会给方向盘施加一定的反向作用力,让车辆回到正常行驶的车道中,避免发生危险