时间:2018-10-17 22:49
人气:
作者:admin
关键词: CN3153 , 单节锂电池充电 , 电子烟充电芯片
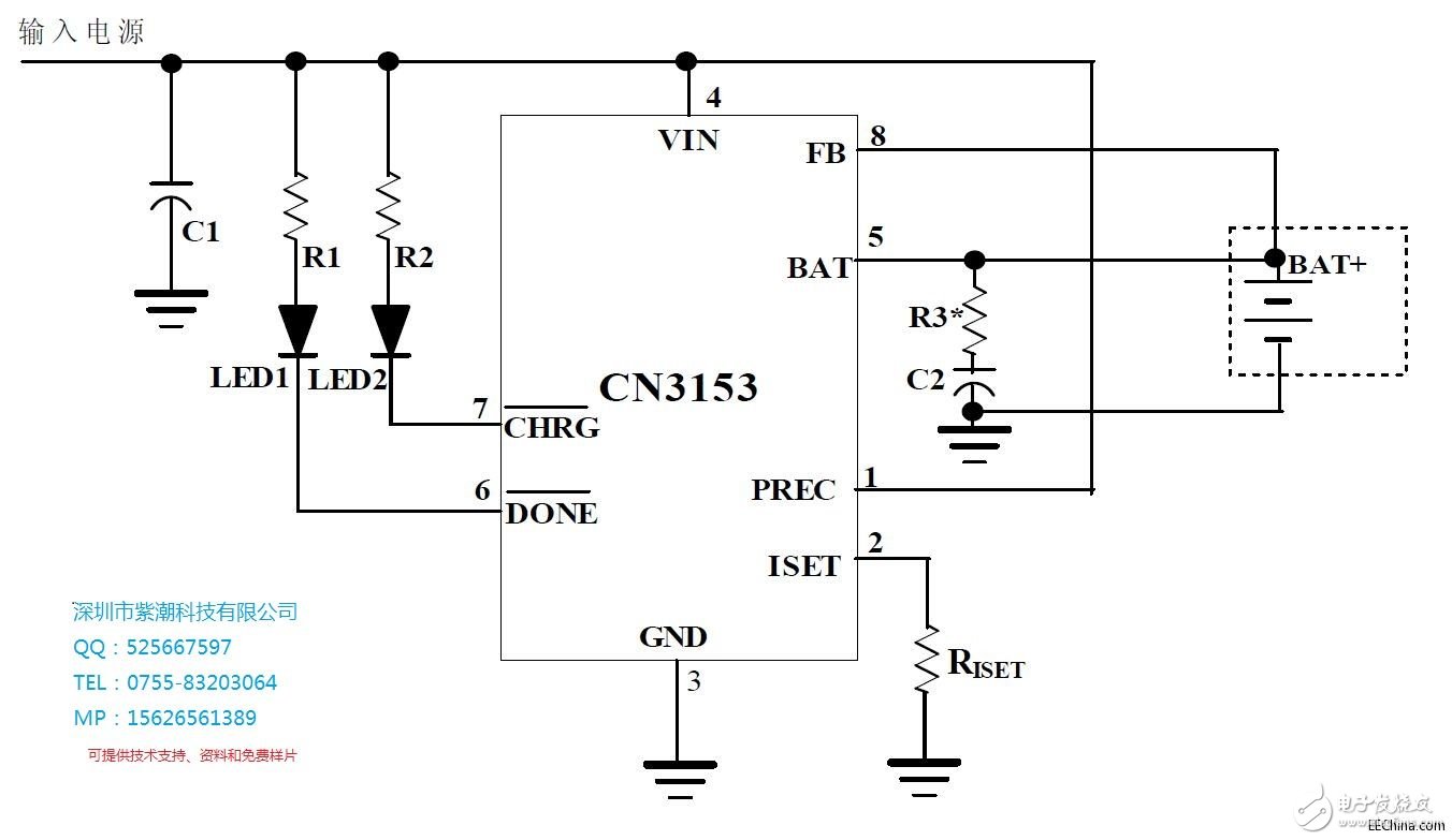
CN3153是可以对单节锂电池进行恒流/恒压充电管理的集成电路。该器件内部包括功率晶体管,
2015-5-27 22:59:54 上传
应用时不需要外部的电流检测电阻和阻流二极
管。CN3153只需要极少的外围元器件,非常适合
于便携式应用的领域。热调制电路可以在器件的
功耗比较大或者环境温度比较高的时候将芯片温
度控制在安全范围内。恒压充电电压可以通过一
个外部的电阻调节。充电电流通过一个外部电阻
设置。在电池电压较低时,CN3153处于涓流充电
模式,涓流充电电流可选择为恒流充电电流的10%
或100%。当输入电压掉电时,CN3153自动进入低
功耗的睡眠模式,此时电池的电流消耗小于3微
安。其它功能包括电池短路保护,输入电压过低
锁存,自动再充电,充电状态/充电结束状态指示
等功能。
特点:
片内功率晶体管
不需要外部阻流二极管和电流检测电阻
为了激活深度放电的电池,在电池电压较低
时采用涓流充电模式
涓流充电电流可选择为恒流充电电流的 10%
或100%
可作为电压源使用
电池短路保护
恒压充电电压可通过一个外部电阻向上调节
最大恒流充电电流:
1A(SOP8/PP); 500mA(SOP8)
采用恒流/恒压/恒温模式充电,既可以使充
电电流最大化,又可以防止芯片过热
电源电压掉电时自动进入低功耗的睡眠模式
充电状态和充电结束状态指示输出
C/10充电结束
自动再充电
产品无铅,满足rohs,不含卤素(SOP8/PP)
产品无铅,满足rohs (SOP8)
应用:
电子烟
数码相机
移动电源
电子词典
便携式设备
各种充电器

上一篇:颜色感应技术改善智能产品视觉感受
下一篇:电信日带你探索手机芯片的科技前沿
Ceva Richard Kingston:2024半导体市场将出现