时间:2022-03-17 11:22
人气:
作者:admin
简介:智慧厕所门锁方案是由涂鸦Zigbee门磁SoC免开发方案改造而来,使用涂鸦ZTU模组作为主控,不但可以大大降低设备的能耗而且效率高,不易脱落,也检测不到人体,不用担心隐私问题。

1.登录涂鸦IoT平台

2.单击右上角的 创建产品 后,选择 标准品类 > 电工传感 > 门窗磁。

3.输入产品名称,产品型号,然后点击创建产品

4.添加标准功能,选择默认的,直接点击确认.

5.选择自己喜欢的面板,进入下一步硬件调试.

6.选择ZTU模组

7.按照如图方式,配置硬件参数

8.生成在线固件

9.点击采购模组

10.核对信息并下单,就可以获得固件烧录好直接可以用的模组了.

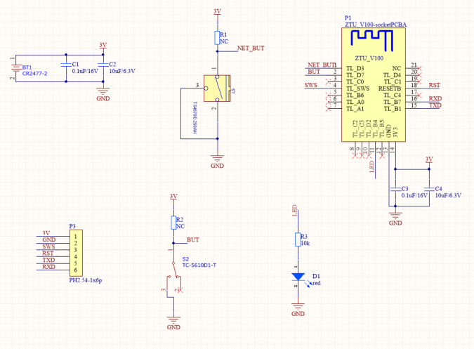
第2步:硬件选型
1.模组选择
方案采用ZTU-IPEX模组,是由涂鸦智能开发的一款Zigbee 模组。它由一颗高集成度的无线射频处理器芯片Z2和少量外围器件构成,内置了 802.15.4 PHY/MAC Zigbee 网络协议栈和丰富的库函数。ZTU-IPEX 内嵌低功耗的 32 位 CPU内核,1024KB flash,64KB RAM和丰富的外设资源

状态检测我们采用K9-1267B-L行程开关,配合扇形结构,实现状态检测。

电池选择CR2450,具有体积小,容量大、电压稳定等特点

我们需要选择一个里面操作空间比较大、孔位与目标门上的孔对应、体积适中、结构耐用的现有的门锁。







1.因为Zigbee设备无法直接连接到云端,需要我们先为其准备一个Zigbee网关,首先为网关配网.登录涂鸦智能App,长按网关上的按键,进入配网模式.点击App右上角的“+”.

2.点击手动发现,网关中控>对应型号的Zigbee网关.

3.输入Wi-Fi名称和密码.等待配网成功.

4.进入主界面,点击Zigbee网关,添加子设备,长按门锁进入配网模式,为门锁进行配网.

5.配网成功.

智慧厕所门锁是有涂鸦Zigbee免开发门磁传感改造而来,具有功耗低,可远程查看坑位状态等优点,一节500mHA的纽扣电池,预计可使用5个月.方便快捷,持久耐用.
上一篇:交叉导轨的安装方法