时间:2022-04-27 11:10
人气:
作者:admin
FP6150B是输入可达36V 的异步降压型稳压器。内置120mΩ内阻的高位NMOS,具有出色 的负载和线路调节能力,可在宽输入电压范围内实现3A的连续输出电流。电流模式工作下提供了快速动态响应和简化回路的稳定性,工作开关频率可透过外部电阻设定。 并具有低压拴锁保护、过流保护、过压保护和过热保护的功能,稳压器在关断模式下仅消耗10µA的 电源电流。FP6150是一款功能齐备,应用极为简单,且只需要少量的外部组件就可完成的降压型稳压方案。
➢宽输入工作电压范围 4.5V~36V
➢ 内建软启动2ms
➢ VFB 反馈电压0.808V (±2%)
➢ 高位NMOS内阻120mΩ,输出电流最高可达3A
➢ 转换效率可达90%
➢ 关机低消耗电流10µA
➢ 可透过外部电阻调整工作频率
➢ 具有低压拴锁保护(UVLO)、过流保护(OCP)、过压保护(OVP)和过热保护(OTP)
➢ 封装SOP-8L(EP)
➢ 车用充电器/适配器
➢ USB 电源
➢ 充电器电源
➢ 平板电视和监视器
➢ 数字机上盒
➢ 一般消费性产品

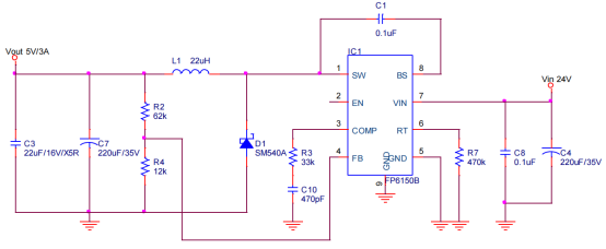
应用元件:
➢ C4、C8:输入稳压电容,输入端需加上电解电容防止插拔突波。一般建议使用Low ESR的电
解电容以达最佳特性。在电解电容旁并联贴片陶瓷电容 0.1uF,此电容尽可能靠近VIN,以减
少切换开关时所产生的噪声。
➢ C3、C7:输出稳压电容,主要在保持输出电压的平稳,使用Low ESR的贴片陶瓷电容或电解
电容可降低输出的纹波电压。
➢ L1:电感具有储能与滤波功用。选用电感需注意电感是否适合高频操作,及电感额定饱和电流值。
➢ D1:当SW关闭时,D1萧特基导通提供电感放电回路。
➢ C1:Bootstrap电容,用来储能以供给内部高位NMOS导通。
➢ R2、R4:分压电阻可设定输出电压。
➢ R3、C10:系统的补偿回路,关系到系统的稳定度。
➢ R7:调整工作频率电阻。

注意事项:
➢ 大电流路径需铺铜,避免走细线,大电流路径为输入进来到VIN Pin,输入陶瓷电容C6、C8必须靠近VIN Pin,经由内部高位NMOS再从SW Pin到D1与电感后再到输出端;GND路径由输入电容C4、C6、C8到输出电容C3、C7的地尽量靠近,避免路径太长产生的寄生电感太大去干扰到IC。
➢ SW Pin、D1与电感之间会产生切换讯号,这些元件之间的距离要尽量靠近,并且以铺铜方式连接,减少寄生电感产生震荡,可改善EMI。
➢ 输入陶瓷电容C6、C8与D1的地尽量靠近,可减少电流回路路径,降低在切换时产生的接地反弹噪声。
➢ 回授电阻R2与R4与IC间的距离越短越好,减少被噪声干扰的可能。
➢ IC的散热片EP连接到GND,所以尽可能加大GND面积,加强散热效果。
EMI 测试
测试条件:Vin=24V、Vout=5V/3A,靠近D1两端加RC,R1=1.5Ω / C5=1.5nF;SW到BS的0.1uF加串10Ω,输入端串L2磁珠(FI321611U601),频率200kHz。且输入电容C8的正端必需靠近VIN Pin、负端必需靠近D1的地。