全球最实用的IT互联网信息网站!

AI人工智能P2P分享&下载搜索网页发布信息网站地图

当前位置:诺佳网 > 电子/半导体 > 物联网 >

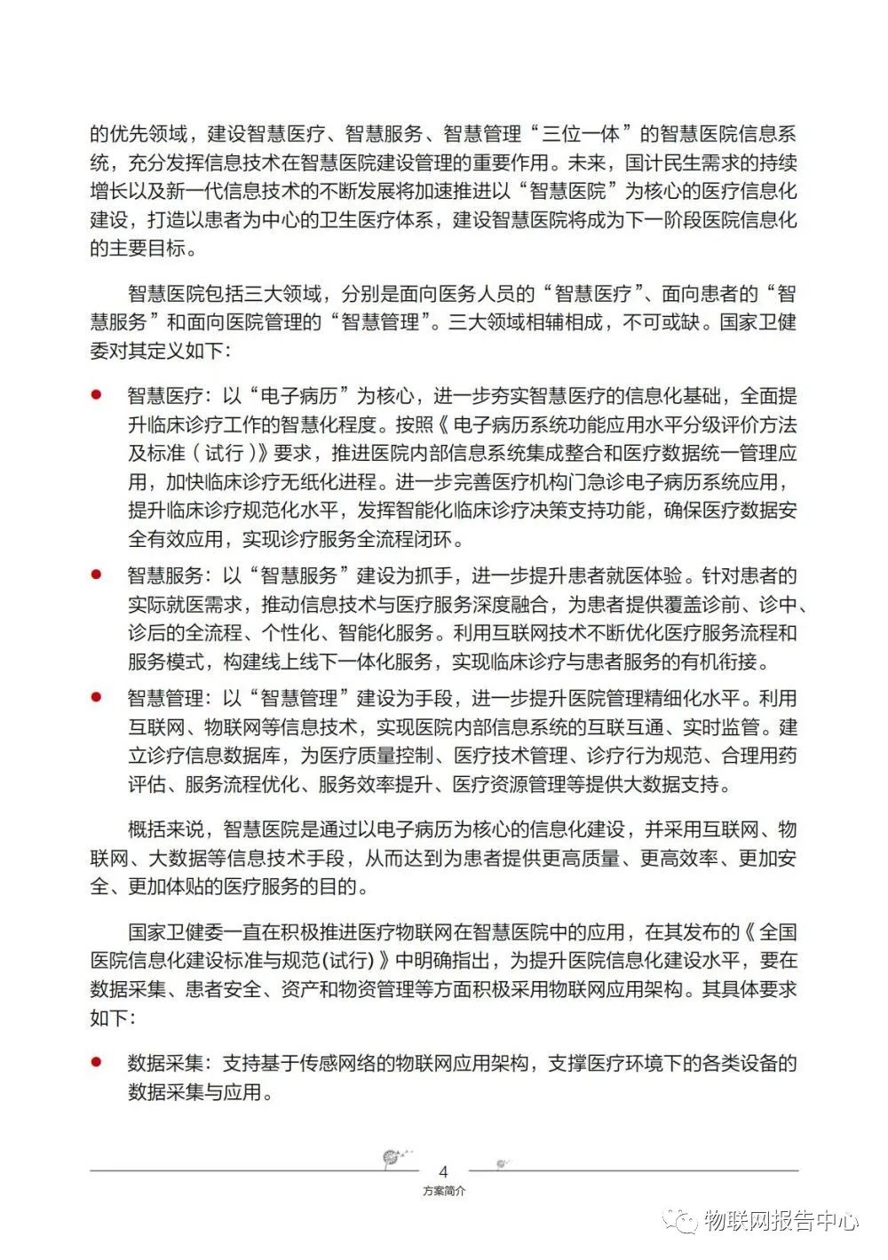
医疗物联网建设面临的挑战

时间:2023-06-12 10:00

人气:

作者:admin

标签: 物联网 

导读:医疗物联网建设面临的挑战-            责任编辑:彭菁  ...

 

 

4f6b8f46-0872-11ee-962d-dac502259ad0.jpg

4f957176-0872-11ee-962d-dac502259ad0.jpg

4fba055e-0872-11ee-962d-dac502259ad0.jpg

4ff1b9ea-0872-11ee-962d-dac502259ad0.jpg

50443f8a-0872-11ee-962d-dac502259ad0.jpg

509082aa-0872-11ee-962d-dac502259ad0.jpg

50db6c16-0872-11ee-962d-dac502259ad0.jpg

511c6c66-0872-11ee-962d-dac502259ad0.jpg

514fd70e-0872-11ee-962d-dac502259ad0.jpg

5195e6b8-0872-11ee-962d-dac502259ad0.jpg

51e44844-0872-11ee-962d-dac502259ad0.jpg

521035e4-0872-11ee-962d-dac502259ad0.jpg

52649e9a-0872-11ee-962d-dac502259ad0.jpg

52a0caf0-0872-11ee-962d-dac502259ad0.jpg

52de0370-0872-11ee-962d-dac502259ad0.jpg

530e81d0-0872-11ee-962d-dac502259ad0.jpg

53421626-0872-11ee-962d-dac502259ad0.jpg

5390412a-0872-11ee-962d-dac502259ad0.jpg

53e4b5b6-0872-11ee-962d-dac502259ad0.jpg

541f636e-0872-11ee-962d-dac502259ad0.jpg

545253a0-0872-11ee-962d-dac502259ad0.jpg

547bd266-0872-11ee-962d-dac502259ad0.jpg

54a8ce42-0872-11ee-962d-dac502259ad0.jpg

54cd677a-0872-11ee-962d-dac502259ad0.jpg

550a9726-0872-11ee-962d-dac502259ad0.jpg

55509438-0872-11ee-962d-dac502259ad0.jpg

559ab9dc-0872-11ee-962d-dac502259ad0.jpg

55fa6904-0872-11ee-962d-dac502259ad0.jpg

56440690-0872-11ee-962d-dac502259ad0.jpg

569d1794-0872-11ee-962d-dac502259ad0.jpg

56c1b2a2-0872-11ee-962d-dac502259ad0.jpg

56f187f2-0872-11ee-962d-dac502259ad0.jpg

5720dd86-0872-11ee-962d-dac502259ad0.jpg

574f8726-0872-11ee-962d-dac502259ad0.jpg

577ff46a-0872-11ee-962d-dac502259ad0.jpg

57beb9de-0872-11ee-962d-dac502259ad0.jpg

57f26ef0-0872-11ee-962d-dac502259ad0.jpg

58385712-0872-11ee-962d-dac502259ad0.jpg

5892e09c-0872-11ee-962d-dac502259ad0.jpg

58dd0280-0872-11ee-962d-dac502259ad0.jpg

59045236-0872-11ee-962d-dac502259ad0.jpg

592b75f0-0872-11ee-962d-dac502259ad0.jpg

596a7034-0872-11ee-962d-dac502259ad0.jpg

5991bd56-0872-11ee-962d-dac502259ad0.jpg

59c67af0-0872-11ee-962d-dac502259ad0.jpg

59fe3eea-0872-11ee-962d-dac502259ad0.jpg

        责任编辑:彭菁

 

温馨提示:以上内容整理于网络,仅供参考,如果对您有帮助,留下您的阅读感言吧!
相关阅读
本类排行
相关标签
本类推荐

CPU | 内存 | 硬盘 | 显卡 | 显示器 | 主板 | 电源 | 键鼠 | 网站地图

Copyright © 2025-2035 诺佳网 版权所有 备案号:赣ICP备2025066733号
本站资料均来源互联网收集整理,作品版权归作者所有,如果侵犯了您的版权,请跟我们联系。

关注微信