时间:2023-06-12 15:11
人气:
作者:admin
引言
在互联网的互联世界中,物联网发挥着至关重要的作用,它可以通过连接不同的传感器节点将数据传输到安全服务器。电源管理是提高物联网应用效率的重点环节之一。
在大多数应用中,传感器节点(数据采集元件)大多由电池供电且均放置在偏远的区域。电池寿命取决于传感器节点设计中电源策略的效率。通常,传感器节点处于休眠模式,只有进行数据采集时才会切换到激活模式。这些器件的占空比很低。为了尽可能延长电池寿命,我们需要提升物联网应用中休眠电流的性能。
物联网器件中电源管理的基础知识
在典型的物联网系统中(如图1所示),无线传感器节点大多由电池供电,因此,其自身会受到电池寿命的限制。电源管理在延长传感器节点使用时间方面起到了关键作用。在考虑如何节省传感器节点电力时,通常会涉及占空比这个概念。由于串音和空闲侦听是造成传感器节点能源浪费的主要来源,我们可以从以下三个不同的方面来评估无线传感器节点的耗电量:
传感器
微控制器
无线电操作
传感器采集温度、湿度等原始数据,并将其发送给微控制器。微控制器负责处理原始数据,并通过无线链路将这些数据传输到云端或数据中心。然而,由于典型传感器应用运行时的占空比非常低(从0.01%到1%不等),且大部分时间处于空闲状态,因此,如果电源管理方案采用具有极低休眠电流的传感器节点将有助于延长电池寿命。智能灌溉系统就属于此类应用,系统里面的传感器节点可测量土壤湿度且每小时仅收集一次数据。

图1. 物联网系统的典型构建模块。
运输模式和休眠模式有什么关键作用?
运输模式和休眠模式是电池供电物联网器件中常用的专业术语,也是物联网应用中电源管理需要考虑的关键因素。运输模式是一种nanopower状态,可在产品运输阶段延长电池寿命。在运输模式下,电池与系统其余部分断开连接,以尽可能减少产品闲置或不使用时的电力消耗。运输模式可通过按钮解除,以恢复器件的正常运行。
当器件处于激活状态时,可使用休眠模式来延长电池寿命。在休眠模式下,系统所有外设要么关闭,要么以最低功率要求运行。物联网器件会定期唤醒,执行特定任务后重回到休眠模式。
通过禁用无线传感器节点的各种外设可以实现不同的休眠模式。例如,在调制解调器休眠模式中,只有通信模块会被禁用。在轻度休眠模式中,大多数模块被禁用(包括通信模块、传感器模块和数字模块等),在深度休眠模式中,无线传感器节点电源完全关闭。
在传感器节点中启用深度休眠模式可以最大限度延长电池寿命;因此,优化深度休眠电流是提高电池整体寿命的唯一途径。
在物联网应用中启用深度休眠模式的占空比方法
物联网模块中的占空比是启用深度休眠模式的常用方法之一。当无线传感器节点处于深度休眠状态时,大多数外设都处于电源关闭或关机模式,此模式仅消耗少量纳安级电流。实时时钟(RTC)等计时器件会在编程设置的超时周期后唤醒物联网模块。如果使用这种方法,微控制器会在系统处于深度休眠模式时完全关闭。但是,在恢复之后,总会涉及启动时间,这将增加不必要的延迟。鉴于这些利弊得失,所提出方法的效果取决于每个节点的特性和应用的占空比。
深度休眠模式和运输模式的传统解决方案:使用RTC、负载开关和按钮控制器
传统解决方案通常使用负载开关和RTC来开/关无线传感器节点的电源。使用这种方法时,只有负载开关和RTC处于激活状态,从而将总静态电流减少到纳安级。休眠时间可以通过无线传感器节点内的微控制器进行编程设置。
外部按钮控制器可以连接到负载开关以启用运输模式功能。外部按钮用于退出运输模式,使无线传感器节点进入正常运行模式。

图2. 分立式解决方案框图
深度休眠和运输模式改良方案
MAX16163/MAX16164是ADI公司的nanopower控制器,具有开/关控制器和可编程休眠时间特性。该器件集成一个电源开关来选通输出,可提供高达200 mA的负载电流。MAX16162/MAX16163可取代传统负载开关、RTC和电池"保鲜(freshness)"IC,以减少物料清单(BOM)的数量并降低成本。无线传感器节点单元通过MAX16162/MAX16163连接到电池。休眠时间可通过微控制器进行编程设置,也可使用PB/SLP与地之间的外部电阻或使用微控制器的I2C命令来设置。外部按钮用于退出器件的运输模式。

图3. 使用MAX16163的集成解决方案。

图4. 分立式解决方案原理图。
解决方案性能比较
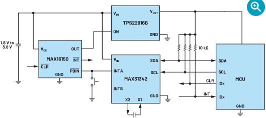
两种方案的性能比较结果取决于物联网应用的占空比。对于占空比小的应用,用休眠电流来衡量物联网器件运行时的系统效率,用关机电流来衡量运输模式的耗电量。为了验证该解决方案的模式,我们选择了静态电流最小的RTC MAX31342、电池"保鲜"密封MAX16150和小型负载开关TPS22916。RTC使用I2C通信进行编程,用于设置物联网应用的休眠时间,当定时器过期时,中断信号会下拉MAX16150的PBIN引脚。MAX16150将OUT设置为高电平并打开负载开关。在休眠期间,仅TPS22916、MAX31342和MAX16150会消耗电源系统的电力。
| 功能框图 | 产品型号 | 休眠模式电流 (nA) (典型值) | 关断电流 (nA) (典型值) |
| RTC | MAX31342 | 150 | 6 |
| 负载开关 | TPS22916 | 10 | 10 |
| 电池"保鲜" | MAX16150 | 10 | 10 |
| 总系统电流(典型值) | 170 | 26 | |
在实验中,我们评估了两种先进解决方案在固定占空比下的电池使用寿命,比较了传统解决方案和使用MAX16163的改良方案的性能。
电池寿命可以用平均负载电流和电池容量来计算。

有效电流是指无线传感器节点处于激活状态时的系统电流。为比较这两种解决方案,我们假设系统每两小时唤醒一次,执行特定任务后进入休眠模式。系统有效电流为5 mA。电池寿命取决于运行的占空比。图5显示了占空比不同的两种方案的电池寿命图,占空比从0.005%到0.015%不等。

图5. 无线传感器节点的电池寿命与占空比的关系。
| 规格 | 使用MAX31342、MAX16150和TPS22916的分立式解决方案 | 使用MAX16163的集成式解决方案 |
| 纽扣电池容量 | 250 mAh | 250 mAh |
| 关断电流 | 146 nA | 10 nA |
| 休眠电流 | 170 nA | 30 nA |
| IC数量 | 3 (RTC + 负载开关 + 电池"保鲜") | 1 (MAX16163) |
| 晶体振荡器 | 必需 | 不需要 |
| 解决方案尺寸 | 130 mm2 (典型值) | 50 mm2 (典型值) |
综上所述,本文探讨了在物联网器件快速增长的环境下对电池电量管理的关键作用。它表明了优化运输和休眠模式是提高电池效率的最佳途径之一。ADI公司的MAX16163解决方案有助于在设计中更加精确地控制这些功能。与传统方法相比,该解决方案将电池寿命延长了约20%(针对0.007%的典型占空比操作,如图5所示),并将解决方案尺寸减小至传统方案的60%。
审核编辑:郭婷