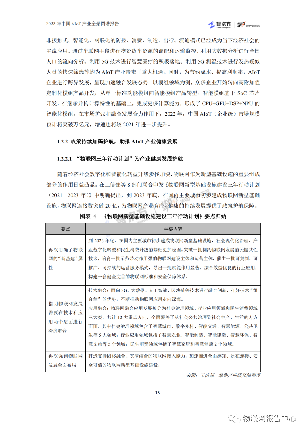
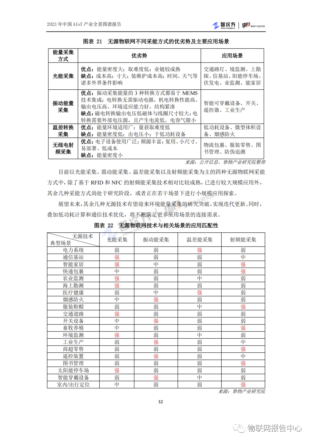
时间:2022-12-08 10:43
人气:
作者:admin
“中国AIoT产业年会暨2023智能产业洞察大典”上,智次方旗下挚物产业研究院正式发布了全新升级版的《2023年中国AIoT产业全景图谱》 2022 年,全国遭遇疫情多点散发严峻形势冲击,产业链供应链均受到较大冲击,Q2 GDP同比增幅仅 0.4%,环比增幅为-2.6%,但此后 Q3 的复苏势头明显,宏观经济总体形势仍稳中有升。 2022 年,中国 AIoT 产业在疫情下激荡前行、逆势发展,为生产生活提质增效作出了重要贡献。
产业处于增长期中段,多层次基础设施正进一步快速完善;网联基本普及,数据采集能力得到了普遍应用,数据壁垒逐步打通,数据孤岛间的互联互通加快推进;数字孪生、XR 等技术与 AIoT 产业进一步融合,提高了数字化技术在产业中的应用广度和深度;To C市场平稳增长,To G 市场逐步壮大,需求侧应用场景不断拓宽,与供给侧一道逐渐成为推动 AIoT 产业增长的两大主要动力。企业定位逐渐明晰化,开始角逐细分领域,市场从多个分散的网状结构逐步向着交叉发展方向进化。
随着整个经济新旧动能转换,数字化升级步伐加快,各行各业都迎来了数字化、智能化转型升级,生产智能化和生活智慧化趋势进一步加速,为 AIoT 产业进入下一阶段高速发展期积蓄势能。 今年,我们连续第七年推出中国 AIoT 产业全景图谱及报告,希望通过对最近一年 AIoT产业发展的梳理总结,以及基于此的前瞻预判,能为业界提供启发,共同见证产业发展壮大。

































































































































































































































编辑:黄飞