时间:2022-09-23 19:34
人气:
作者:admin
1、政策历程图
我国最早的关于物联网的政策可以追溯至2006年国务院发布的《国家中长期科学和技术发展规划纲要(2006-2020年)》。此后,进入“十二五”规划时期,我国工信部印发了《物联网“十二五”发展规划》,表示在“十二五”期间,我国要抓住机遇,明确方向,突出重点,加快培育和壮大物联网。“十三五”期间,物联网被列为我国战略性新兴产业之一,加速推动物联网自身发展的同时,开始逐步尝试“物联网+”形式的业态模式转变。而在2020年后的“十四五”时期,我国开始了深入推进物联网全面发展的过程。

2、国家层面政策汇总及解读——国家层面物联网行业政策汇报
近年来,国家出台多项政策鼓励应用物联网技术来促进生产生活和社会管理方式向智能化、精细化、网络化方向转变,这对提高国民经济和社会生活信息化水平、提升社会管理和公共服务水平、带动相关学科发展和技术创新能力增强、推动产业结构调整和发展方式转变具有重要意义。物联网作为新一代信息技术与制造业深度融合的产物,通过对人、机、物的全面互联,构建起全要素、全产业链、全价值链全面连接的新型生产制造和服务体系,是数字化转型的实现途径,是实现新旧动能转换的关键力量。




——国家层面物联网行业发展目标解读
根据工信部等八部门印发的《物联网新型基础设施建设三年行动计划(2021-2023年)》可以看出,我国要加速推进全面感知、泛在连接、安全可信的物联网新型基础设施建设,加快技术创新,壮大产业生态,深化重点领域应用,推动物联网全面发展,不断培育经济新增长点,有力支撑制造强国和网络强国建设。

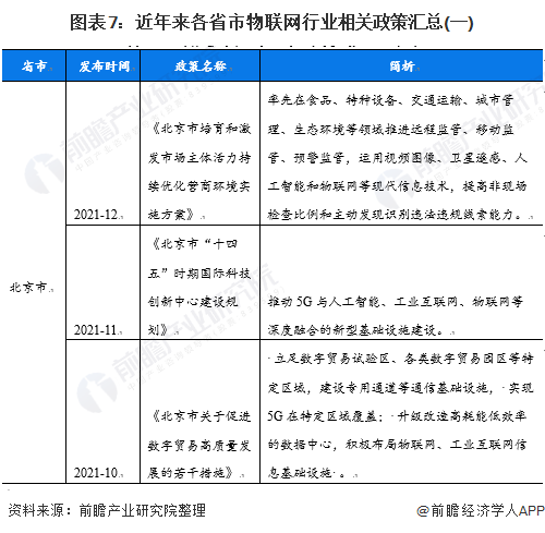
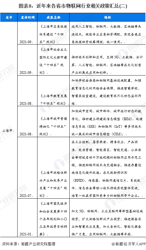
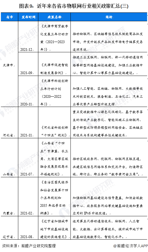
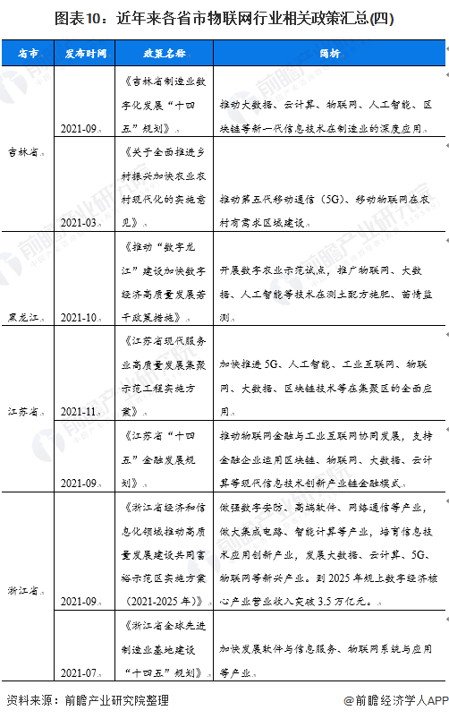
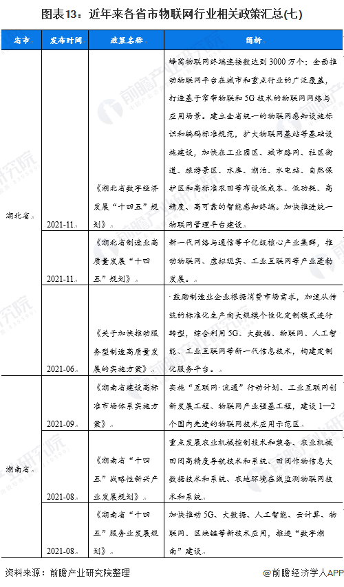
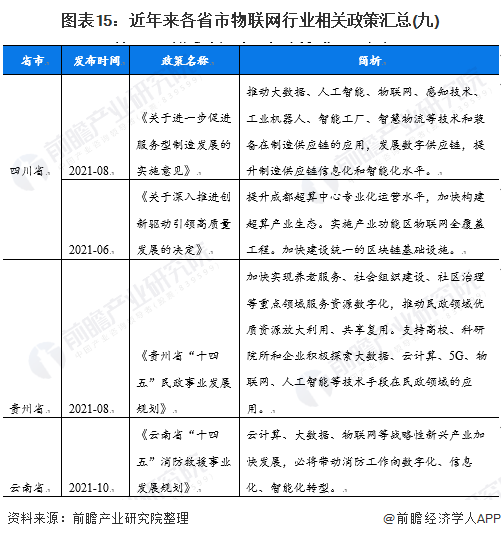
3、各省市层面的政策汇总及解读——31省市物联网行业政策汇总
物联网行业属于国家重点扶持和发展的高新技术产业,国家在产业政策方面给予了积极的支持和鼓励。物联网扶持政策频出,为物联网行业的发展注入了催化剂,各级地方政府也将制定相应的实施策略,推动当地物联网行业的发展。










——31省市物联网行业发展目标解读
物联网行业属于国家重点扶持和发展的高新技术产业,国家在产业政策方面给予了积极的支持和鼓励。物联网扶持政策频出,为物地方政府也将制定相应的实施策略,推动当地物联网行业的发展。

以上数据参考前瞻产业研究院《中国物联网行业细分市场需求与投资机会分析报告》。