时间:2022-08-25 15:34
人气:
作者:admin
线性MOSFET则是线性模式应用的最合适选择,能够确保可靠运作。然而,用于线性模式应用时,标准MOSFET容易产生电热不稳定性(electro-thermal instability, ETI),可能导致器件损坏。A类音频放大器、有源DC-link放电、电池充放电、浪涌电流限制器、低压DC电机控制或电子负载等线性模式应用要求功率 MOSFET 器件在电流饱和区域内工作。
作者:Littelfuse产品营销总监José Padilla、高级首席研发人员Vladimir Tsukanov和产品营销工程师Aalok Bhatt
了解线性模式运作以及为什么需要它
在功率 MOSFET 的线性工作模式,高电压和高电流同时出现,因此通常MOSFET的功率消耗水平高于较常见的开关模式应用[1]。
图 1显示欧姆区域、非线性区域以及饱和(或有源)区域,这三个不同的区域代表了功率MOSFET的输出特性。
有源区域:MOSFET 沟道由于多数电荷载流子而饱和。在该区域中,ID独立于VDS。ID仅由VGS控制,并且对于任何给定VDS保持恒定。换言之,MOSFET表现出恒定current sink的特征。
非线性区域:MOSFET的电阻呈现非线性行为,ID随着VDS而增加的速度减慢。
欧姆区域:对于给定栅源电压VGS,漏极电流ID与漏源电压VDS成正比。MOSFET在此运作模式下充当电阻器,数值等于其导通电阻RDS(ON)。

图1:功率MOSFET输出特性
标准MOSFET 不适合线性模式运作
当功率生成速率高于功率耗散速率时,线性模式下较大的功率耗散PD会引起电热不稳定性(electro-thermal instability, ETI),可以理解为功率 MOSFET强制进入线性运作模式。通常,MOSFET 晶圆边缘(芯片焊接到功率封装之安装片的位置)的温度低于管芯中心的温度,这是横向热流的结果。在实践中,功率 MOSFET的晶圆结温Tvj并不均匀。虽然芯片温度变化在开关模式运作中大多是无害的,但在线性模式运作中,这些温度变化会引发灾难性故障。表面上的正反馈破坏机制带来的结果:
结温 Tvj局部升高
由于负温度系数,提高芯片温度会导致栅极阈值电压VGSTH局部降低
降低阈值电压引起了局部电流密度JDS增加,使得 
电流密度的增加导致局部功率耗散增加,从而引起结温进一步局部升高
MOSFET 等效电路包含寄NPN晶体管,其本身由 n 和 p 掺杂区域序列形成,如图 2 所示。根据功率脉冲的持续时间、传热条件和 MOSFET 单元的设计,ETI 可能会引起漏电流集中产生线电流并形成热点,电流通过Rw,产生压降,这通常会导致受影响区域中的 MOSFET 单元失去栅极控制并开启寄生晶体管,随后损坏器件[2]。

图 2:MOSFET 等效电路
Littelfuse的线性 MOSFET产品组合
Littelfuse开发了一系列功率 MOSFET 结构和工艺,称为线性 MOSFET L和L2系列[5],通过消除正反馈环路而提供扩展的正向偏置安全工作区(FBSOA),以应对 ETI 引起的问题。线性L和线性L2 MOSFET 系列的主要区别在于工作电压和通道电阻RDS(ON)。
这些器件的设计特点是晶体管单元非均匀分布,以及单元具有不同阈值电压 [3]。為了使晶体管在极端电应力条件下也不会开启,各个单元的寄生晶体管均采用高度旁路设计。每个晶体管单元的源极都设计有一个镇流电阻,以限制其电流。
采用这种方式设计的线性 MOSFET 通过抑制导致电热不稳定性(ETI)的正反馈,实现扩展FBSOA功能 [4]。
Littelfuse 的线性 MOSFET器件采用多种分立封装,具有宽泛的电压和电流范围,如表 1 所示。线性MOSFET没有特殊的栅极驱动要求。IXYS栅极驱动器系列 IXD_604适合这项用途,采用标准 8 引脚 DIP、8 引脚 SOIC、带有裸露金属背面的8 引脚功率SOIC和 8 引脚 DFN (D2) 封装供货。
表1:Littelfuse线性MOSFET产品组合
线性 MOSFET相比标准 MOSFET 更适合线性模式应用
正向偏置安全工作区 (FBSOA) 是定义最大允许工作点的数据表品质因数(FOM),在 FBSOA限制范围内运作对于MOSFET 的安全运作是非常重要的。典型FBSOA特性受到RDS(ON)限制线、电流限制线、功率限制线和电压限制线的约束,如图3所示。
比较标准 MOSFET 和线性 MOSFET 的数据表,可见线性 MOSFET 具有扩展的 FBSOA范围。对于任何给定脉冲宽度,最大功率处理点都朝向电压限制线移动,见图3。鉴于线性模式运作的典型性质,要求器件具有高功耗。线性 MOSFET相比标准 MOSFET 更适合线性模式应用。因为与标准 MOSFET 相比,在 25µs、100µs、1ms、10ms 脉冲宽度和连续工作(DC)模式下,线性 MOSFET能够处理的功率分别高出24%、31%、48%、73% 和 118%。

图 3:数据表 FBSOA 比较:标准MOSFET IXTH30N60P对比线性 MOSFET IXTH30N60L2
应用示例:电子负载
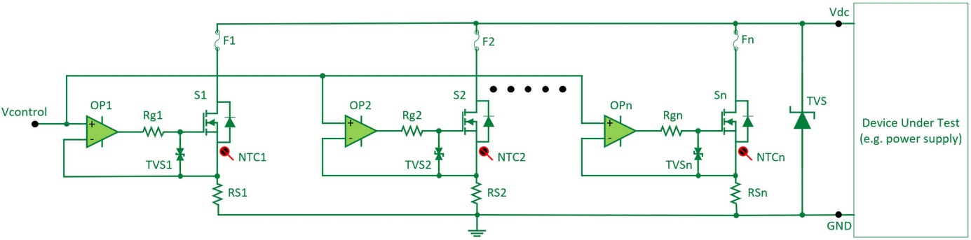
电子负载是一种吸收电流的测试仪器,通常用于测试各种负载条件下的 DC-DC 转换器、燃料电池、电池、太阳能电池板或电源等电源设备。图4表示电子负载的简化示意图。DUT通过控制电压Vcontrol设定点加载所需的电流。线性MOSFET(S1、S2、 ... Sn)用作调节通过负载的电流的可变电阻器。MOSFET 通常并联排列以适应更高的功率。除了线性 MOSFET 和栅极驱动器,Littelfuse 还提供电子负载中常见的附加组件。如图 4所示,快速熔断器(F1、F2、…Fn)、单向和双向瞬态电压抑制器(TVS、TVS1、TVS2、…TVSn)和用于半导体温度监测的 NTC器件(NTC1、NTC2、… NTCn),这些均是 Littelfuse 产品组合中的产品[5]。

图4:基于线性MOSFET的电子负载的简化原理图
Littelfuse 线性 MOSFET优于竞争MOSFET
在线性模式应用中,MOSFET通常以 10ms 或更长的脉冲宽度在低频下工作。1500V 2A的线性MOSFET IXTH2N150L 采用TO-247 封装器件,是最流行的电子负载应用器件之一。我们在实验室中将这款器件与最接近竞争器件1500V 2.5A TO-247封装元件进行了测试和比较。
我们使用的FBSOA 测量装置包括一个生成用于测量的功率脉冲的设备、安装在铜散热器上的被测设备 (DUT) 和一个用于测量外壳温度TC的热电偶,如图 5a 所示。在两个 DUT上,使用不同脉冲宽度来测量器件可以承受的最大功率,图5b 显示了两款器件在使用各种脉冲宽度下的最大功率承受能力方面的定量比较。我们可以观察到,与竞争器件比较,Littelfuse 器件能够处理的功率明显更高,尤其是对于 ≥10ms 的长脉冲宽度和连续运行状况。这种稳健的性能可以为线性模式应用带来更高的整体系统可靠性。

图5a:FBSOA测量的实验室设置

图5b:Littelfuse线性MOSFET与竞争器件对比
Littelfuse是业界最可靠的合作伙伴,我们在线性模式应用的整个价值链中提供线性MOSFET、栅极驱动器、高速保险丝、TVS 二极管和温度传感解决方案等主要组件。Littelfuse所有线性器件都经过 100% 测试,以保证 FBSOA性能、部件的长期可用性,并且由于低结壳热阻RthJC而具有高功耗能力。
参考文献
[1] Baliga, B. Jayant,“功率半导体器件基础”,Springer,2008 年。
[2] 白皮书:“MOSFET耐受线性模式运作压力”,
https://www.littelfuse.com/products/power-semiconductors/discrete-mosfets/n-channel-linear.aspx
[3] Zommer, Tsukanov,“非均匀功率半导体和制造非均匀功率半导体的方法”,美国专利号US 7157338 B2,2007 年 1 月
[4] Zommer, Tsukanov,“非均匀功率半导体器件”,美国专利号 US 6710405 B2,2004年3月。
[5] 在https://www.littelfuse.com/products.aspx上的Littelfuse 产品