时间:2022-08-01 10:56
人气:
作者:admin
无线物联网 (IoT) 设备设计人员一直在寻找更好的方法来为这些设备供电,以减少消费、商业或工业应用中的停机时间。使用一次性电池时需要连续进行电量监测并定期进行更换,更换后的废旧电池还会面临一个重要的处理问题。充电电池解决了处理问题,但需要拆下来充电,然后再安装上去。
由于传统方法的局限性,人们对利用环境能量为设备供电的能量收集技术的兴趣越来越大。但收集能量和电池充电所需的电路会大大增加设计的复杂性、尺寸和成本,这是设计人员不可回避的问题。
本文简要介绍了在物联网应用中使用能量收集的情形,并概述了设计人员面临的一些挑战。然后,介绍了一种通过在微控制器 (MCU) 上集成能量收集和电池充电管理电路来克服这些挑战的方法。文中将通过 Renesas 的实例器件解决方案和相关评估板,展示如何使用该方法有效消除物联网设备对电池更换的需要。
为什么要将能量收集用于物联网?
对于像低功耗无线传感器系统这样的物联网应用来说,能量收集是一个很有吸引力的解决方案,因它可以实现设备全无线部署,几乎不需要维护。通常情况下,这些设备仍然需要一个可充电电池或超级电容器来满足峰值功率需求。
原则上,通过收集环境能量,系统可以采用较小的储能装置并延长其使用寿命。反过来,只要能量收集功能对设计的零件数增加不多,由此构建的物联网设计就有可能打包到一个较小的封装中。然而,在实践中需要额外的组件来实现能量收集,这使得减少设计封装的尝试受挫。
其中问题是,能量收集电源通常需要单独的设备来收集环境能量,并要确保像可充电电池或超级电容器这样的储能设备能够正确充电。在由 MCU、传感器和射频 (RF) 收发器组成的已经很简约的无线系统设计中加入这种额外的功能,可能会将一个简单的、部件少的设计变成一个相对复杂的设计(图 1)。

图 1:在物联网设备中使用能量收集可以让用户摆脱电池维护的困扰,但增加的要求通常会导致设备越来越大,设计复杂度和成本越来越高;所有这些都与无线物联网设计的要求相悖。(图片来源:Renesas)
最大程度减少物联网设计的组件数
到目前为止,能量收集所需的许多不同的组件均已被集成到专用模块和电源管理集成电路 (PMIC) 中,如 Analog Devices 的 LTC3105/LTC3107、Cypress Semiconductor 的 S6AE101A、Matrix Industries 的 MCRY12-125Q-42DIT 等。这样的装置可从太阳能电池、热电发电机 (TEG)、压电振动传感器或其它能量源提供一个稳定的电压轨。因此,它们可以作为一个完整能量收集电源用于基本的物联网硬件设计。不过,设计人员还是需要突破极限,才能满足应用需求并保持或获得竞争优势。
Renesas RE01 MCU 系列有助于实现这些目标,因为它通过在器件中加入能量收集控制器 (EHC) 进一步提升了集成度。事实上,RE01 MCU 可以使用其内置的 EHC 为二次电池充电,同时为器件的其他部分提供系统电源。RE01 不仅仅是一个能量收集器件,其 EHC 还包括一个 64 兆赫 (MHz) Arm® Cortex®-M0+ 内核、片上闪存、可信安全知识产权 (TSIP) 块、14 位模数转换器 (ADC)、定时器和多个外设接口(图 2)。

图 2:为简化电池供电型设备设计而打造的 Renesas RE01 微控制器系列将一个完整的能量收集控制器与低功耗 Arm Cortex-M0+ 处理器内核、片上闪存以及多个外设和接口结合在一起。(图片来源:Renesas)
RE01 集成了全套相关外设功能,旨在简化电池供电型物联网设备的实现。除了其用于传感器集成的 ADC 和串行接口外,该器件还包括一个能够驱动多达三个电机的电机驱动控制电路(图 2 中的 “MTDV” 块);一个能够驱动三个外部发光二极管 (LED) 的恒流源;以及一个低速脉冲发生器 (LPG)。在显示输出方面,RE01 MCU 集成了一个用于二维 (2D) 图像处理的图形加速器,以及一个像素存储器 (MIP) 液晶显示器(LCD) 控制器。为了满足实时控制的要求,MCU 还包括看门狗定时器、实时时钟 (RTC) 和保持时钟精度的时钟校正电路 (CCC)。针对软件代码和数据,RE01 系列推出了成员器件 R7F0E015D2CFP (RE01 1500KB) 和 R7F0E01182CFM (RE01 256KB),除结合了上述功能外,还包括了一定数量的存储空间,前者带 1500 千字节的闪存,后者带 256 千字节的闪存。
RE01 MCU 不但功能强大,而且还提供了大量选择,以便在性能和功耗之间找到所需的平衡。该 MCU 可以在多种工作模式下运行,通过将工作频率从最高 64 MHz 速率降低到 32.768 千赫兹 (kHz) 的低漏电流模式,从而最大限度地降低了功耗,同时正常工作模式下中间频率为 32 MHz 或 2 MHz。在典型工作状态下,R7F0E015D2CFP RE01 1500KB 通常仅消耗 35 微安/兆赫 (μA/MHz) 有功电流,在 1.62 伏的待机模式下仅消耗 500 纳安 (nA) 电流。其 14 位 ADC 的耗电量仅为 4 微安,闪存编程重写仅需约 0.6毫安 (mA)。为了给这些正常操作提供电源,RE01 MCU 的 EHC 集成了一套广泛的功能,旨在简化能量收集和电池管理的实现。
集成式能量收集控制器简化了设计
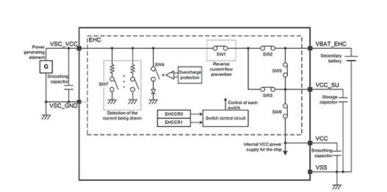
得益于其集成的 EHC,RE01 MCU 让能量收集的实现成为一个相当常规的操作。开发人员只需将太阳能电池、TEG 或振动传感器等发电元件直接连接到 MCU 的 VSC_VCC 和 VSC_GND 引脚。当环境能量充足时,EHC 就可以驱动 MCU 输出引脚为二次电池 (VBAT_EHC)、储能电容器 (VCC_SU) 或其他外部设备充电(图 3)。

图 3:Renesas RE01 MCU 的集成能量收集控制器让开发人员可以快速利用能量收集的优势。(图片来源:Renesas)
设计的简洁性源于 RE01 微控制器内包含的全套功能块,如图 4 所示。

图 4:Renesas RE01 MCU 的集成能量收集控制器包括利用发电元件产生所需电压输出所需的所有功能。(图片来源:Renesas)
除了其功能模块外,EHC 还提供了多个电压监测电路以及多个状态和控制寄存器,以协调电力传输。例如,发电元件状态标志 (ENOUT) 表示该元件是否在产生电流。相反,充电目标监测标志 (CMPOUT) 表示充电电压是施加在二次电池上还是施加在储能电容器上。在 EHC 处理与启动、正常操作和电池耗尽相关的操作状态时,这些功能中的每一个都发挥着作用(图 5)。

图 5:利用内部电压监控器、状态标志和寄存器,Renesas RE01 MCU 的集成能量收集控制器支持从初始充电到耗尽的整个充电序列。(图片来源:Renesas)
当发电元件与该 MCU 连接后,EHC 就进入初始充电期。在这里,EHC 让电源流向 VCC_SU,为储能电容器充电,直到 VCC_SU 上的电压水平超过特定的阈值电压水平 VCC_SU_H。此时,EHC 就会使用储能电容器开始向系统域 VCC 供电。当 VCC 超过开机阈值电压 (VPOR) 时,上电复位信号变为高电平,从而使器件从复位中释放出来,同时使 ENOUT 置为高电平,表明发电元件处于活动状态。
上电复位释放后,EHC 的 VBAT_EHC 充电控制寄存器 VBATCTL 被置为 11b,允许器件开始对二次电池充电。事实上,在此期间,EHC 在二次电池和储能电容器之间交替充电输出,以维持电池充电时的 VCC 供电。当储能电容器电压低于下阈值电压水平 VCC_SU_L 时,EHC 将电源切换到 VCC_SU,直到其达到上阈值 VCC_SU_H 水平,此时恢复对二次电池的充电。这个过程一直持续到 VBAT_EHC 上的蓄电池电压达到 VBAT 阈值,即 VBAT_CHG(图 6)。

图 6:即使在 Renesas RE01 MCU 的集成能量收集控制器 (EHC) 开始为器件的电池充电后,EHC 仍会继续保持对存储电容器的充电,同时储能电容器则为 VCC 系统提供电源,直到电池完全充满电。(图片来源:Renesas)
电池充电后,QUICKMODE 位被置位,使 EHC 进入稳定工作状态。在这种状态下,EHC 继续从发电元件对电池充电,同时从电池向 VCC 域供电。
如果环境能量下降,发电元件停止供电,EHC 则继续从电池提供 VCC。最终,内部电压监控器将检测到 VBAT_EHC 已降至预设阈值 Vdet1 以下,QUICKMODE 位将被置零。一旦该位被置零,电源即会切断 VCC 域,EHC 寄存器被初始化。VCC 进一步降低到 VPOR 以下引起器件重置上电复位信号。为了恢复操作,器件必须相应地在环境能量上升到足够的水平后执行初始充电序列。
评估套件有助于进行快速原型设计
虽然 RE01 内置的 EHC 不需要额外的组件,但要利用其功能,开发人员仍然需要对器件进行配置,并执行上述规定的一系列操作。为了帮助开发人员快速进入 RE01 系列的快速原型设计和定制开发,Renesas 分别为 RE01 1500KB 和 RE01 256KB 提供了 RTK70E015DS00000BE 和 RTK70E0118S00000BJ 即用型评估套件。事实上,RE01 1500KB 套件提供的是一个交钥匙式开发平台,包括 RE01 1500KB MCU 板(图 7)、一块 LCD 扩展板、一块太阳能电池板和一根 USB 电缆。除了 RE01 MCU,该开发板还包括一个存储超级电容器、一个接外部可充电电池的连接器、开关、LED、板载调试器和多个接口连接器(包括一个 Arduino Uno 针座)。

图 7:Renesas RE01 1500KB 评估套件包括一块 RE01 1500KB MCU 板,带有板载调试器和多种接口选项,旨在帮助设计人员进行评估、原型设计和定制开发。(图片来源:Renesas)
除了评估套件中提供的硬件开发平台,Renesas 还提供了全套软件包,用于在 IAR Systems 的 Embedded Workbench 集成开发环境 (IDE) 或 Renesas 自己的 e2Studio IDE 下运行。该软件基于 Arm 的 Cortex 微控制器软件接口标准 (CMSIS) 驱动程序包构建,使用了 Arm 处理器代码开发人员所熟悉的软件结构。
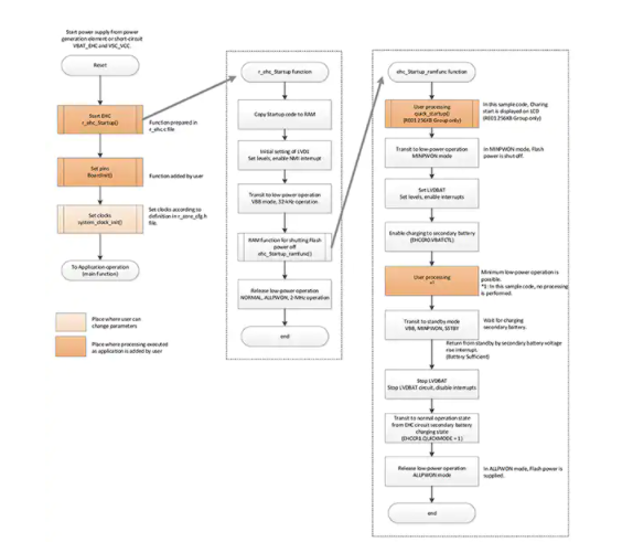
也许最重要的是,Renesas 软件包中的示例例程为定制软件开发提供了可执行的模板。例如,图 5 中所示的 EHC 操作序列实现需要附带一系列初始化程序,以便在诸如初始充电和二次电池充电等关键阶段最大限度地降低功耗。随示例软件提供的启动例程则演示了这些初始化和设置程序的每个步骤。更贴心的是,Renesas 还为开发人员提供了一个清晰的路径,让他们在使用这个启动例程时可以根据需要改变参数,并将自己的软件代码插入到启动序列中(图 8)。

图 8:在 Renesas 软件发行版中,包含了启动 RE01 MCU 能量收集功能的示例代码,这些代码可展示每一个所需的步骤,同时突出显示了开发人员可以修改参数或插入自己软件代码的地方。(图片来源:Renesas)
利用 Renesas 评估套件和相关软件包,开发人员可以快速探索 RE01 MCU 的不同工作模式,并评估能量收集方法。随后就可以将这个环境作为一个有效的平台,快速构建自己的应用原型并进行定制开发。
结语
在物联网设备等低功耗系统中,能量收集为减小电池体积和延长电池寿命提供了有效的解决方案,但这种方法会大大增加整体设计的尺寸、复杂性和成本。因此我们需要采取更加一体化的办法。
Renesas 的 MCU 系列在一个模块中封装了多个功能块和外设,包括了完整的片上能量收集子系统,因此可以简化能量收集系统的设计。同时通过使用相关的开发板和软件,开发人员可以快速进行评估、原型制作和定制设计构建,让小型、低成本设备充分利用能量收集的优势。
上一篇:中国智能家居未来的优势