时间:2022-08-03 11:15
人气:
作者:admin
物联网 (IoT) 的普遍连接有望改善生活和工作的各个方面,从我们家的舒适和安全到工作的安全和生产力,以及环境管理。我们可以想象的任何“东西”都可能连接到互联网,提交数据以在云端进行处理,从网络上的任何地方进行远程控制,允许通过网络应用更新,或者三者的组合。
巨大的变化即将到来。以前通过简单的有线接口连接到本地控制器的传统传感器将转变为物联网网络,为工业 4.0 等“大数据”应用程序提供支持,这将围绕基于云的密集分析,以加强对机械和设备的控制和管理。过程。以经济高效的方式将大量传感器(包括传统传感器)连接到云端将取决于使用工业领域中已经普遍使用的协议(例如 CAN、现场总线协议、ZigBee ®或其他协议)通过网关设备将现有网络桥接到互联网协议转换器。
另一方面,今天围绕物联网的大部分炒作都与智能连接设备有关,这些设备能够处理来自一个或多个传感器的数据并独立执行各种功能,以及将处理后的信息传递到云端进行分析或存储。诸如传感器融合之类的本地处理结合了来自运动传感器的原始数据以创建有用的位置和航向信息,可以有效地减少主应用处理器和网络上的负载,从而节省整体功耗和成本。
传感器融合以卸载主机
可穿戴电子设备和其他移动物联网应用的一个主要要求是从一组运动传感器(例如加速度计、磁力计和陀螺仪)收集数据,这些传感器可以与其他传感器(例如气压传感器和 GPS 传感器)结合使用。一个典型的需求是监控智能手表或健身手环等可穿戴设备的方向和运动,计算倾斜、摇晃、旋转或摆动等信息,并使用短距离无线技术传输数据,例如蓝牙®,到智能手机。智能手机通常使用数据来驱动本地应用程序,还会通过 Wi-Fi 或 3G 或 LTE 等蜂窝连接将数据发送到云端。在运动或健身场景中,用户可以选择将个人表现数据同步到其他设备或与朋友或竞争对手分享。其他类型的可穿戴设备(例如健康监视器或个人工业安全监视器)可以在本地使用传感器数据为佩戴者生成警告,而在云端运行的应用程序负责维护记录并向护理协调员或主管生成警报。
传感器融合,结合多个传感器的输出,产生一组连贯的数据,并可以通过利用不同传感器类型的个体优势来提高应用程序性能,以最大限度地提高准确性和响应能力。传感器集线器通常用于处理来自传感器的原始数据并生成应用程序就绪信息,而不会增加主应用程序处理器的负载。该集线器在一个小型低功耗微控制器中实现。传感器可以是分立器件、多个共同封装的 MEMS 传感器或完全集成的传感器融合器件,它们还包括一个充当集线器的微控制器。
用于SAMD21J微控制器的 Atmel SAMD21 Xplained-Pro开发板演示了如何从安装在 Atmel ATBNO055-XPRO扩展板上的 Bosch Sensortech BNO055 智能运动传感器等传感器融合设备读取数据。该扩展板插入主 Xplained-Pro 板的 EXT1 端口。板载传感器将 MEMS 加速度计、陀螺仪和磁力计元件与 ARM ® Cortex ® -M0 微控制器相结合,处理原始传感器数据并使融合数据可用作四元数、欧拉角、旋转矢量、线性加速度、重力或航向。
欧拉角是完整描述刚体在三维空间中的方向所需的三个角度。图 1 显示了描述如何通过 I 2 C 连接从传感器读取欧拉数据的示例代码。
/*************读取原始欧拉数据************/
147/* 用于读取欧拉 h 数据的变量 */
148s16 euler_data_h = BNO055_ZERO_U8X;
149/* 用于读取 euler r 数据的变量 */
150s16 euler_data_r = BNO055_ZERO_U8X;
151/* 用于读取欧拉 p 数据的变量 */
152s16 euler_data_p = BNO055_ZERO_U8X;
153/* 用于读取 euler hrp 数据的结构 */
154结构 bno055_euler_teuler_hrp ;
图 1:通过 I 2 C读取传感器欧拉数据(来源:github.com/BoschSensortec/BNO055_driver/)
从简单的有线传感器到物联网设备
在工业中,物联网提供了一种工具来弥合工厂车间事件之间的鸿沟,知识经理需要实时做出日常决策并计划长期维护和投资以提高生产力和质量。各种方法已将制造设备与后端系统联系起来:物联网是工业 4.0 的推动者,现在可以访问云计算能力和互联网规模经济。利用云中可用的大量资源,更密集的数据处理可以识别以前不可见的趋势或效率低下,并且可以扩展应用程序以支持额外的数据流,从整个企业的多个位置提供更丰富的信息源。
几代人以来,制造机械、传送带和工厂环境的其他方面已经采用越来越多的传感器,这些传感器已使用各种标准(例如简单的两线接口、CAN、现场总线或无线网状网络)连接到本地控制器或 PLC例如 ZigBee ®。现在,需要网关将这些传感器、机器和 PLC 转变为物联网设备。通常,网关是物联网基础设施的一个关键方面,对于向家庭和企业提供服务至关重要。
飞思卡尔基于其 QorIQ Layerscape 架构通信处理器(例如双核 LS1021 或LS1024)制作了物联网网关参考设计。该参考设计利用了丰富的连接资源,包括串行接口、GPIO 和千兆以太网端口,以及内置的安全功能。如图 2 所示,该设计还可以利用庞大的 Arduino 生态系统快速轻松地集成传感器等设备。

图 2:飞思卡尔基于 QorIQ 处理器的物联网网关参考设计。(点击这里查看全尺寸图片)
网关的网关
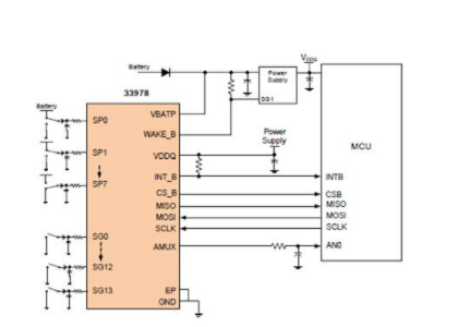
网关支持广泛的连接性,这将使物联网变得无处不在。但是,如果需要连接大量传感器或开关检测输入,超出中央处理器的 GPIO 资源,飞思卡尔MC34798等多开关检测接口允许将多达 22 个开关触点连接到一个飞思卡尔 LS1024 双核 QorIQ 处理器提供的两个串行外设接口 (SPI) 端口中的一个。图 3 显示了开关检测器如何在开关和主机 SPI 端口之间连接。

图 3:通过飞思卡尔的 MC34978 将多个开关连接到主机 SPI 端口。
结论
出于方便、成本或功率等原因,物联网需要与使用非 IP 协议进行通信的各种设备连接,包括已经存在的旧设备。各种非 IP 连接可以形成物联网的“手指”,将末端的传感器连接到网关设备,这些设备为通向云的基于 IP 的基础设施提供桥梁。可以使用多种技术创建这些连接,例如连接到 Internet 的集线器和网关设备中的传感器融合或协议转换。