时间:2021-10-31 22:53
人气:
作者:admin

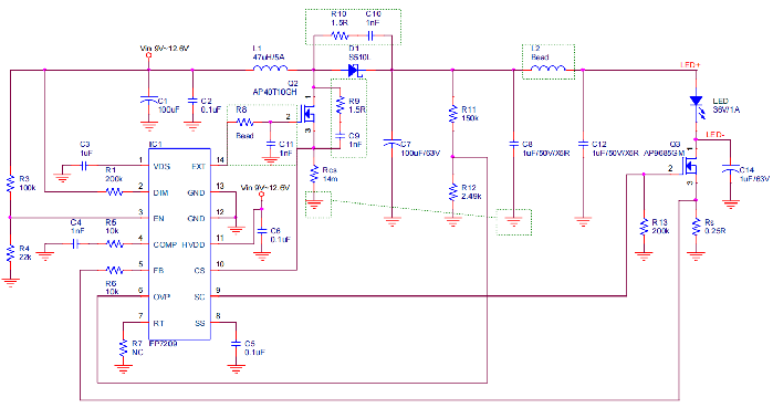
1大电流路径走线要粗,铺铜走线最佳。
2开关切换连接点 L1、Q2 的 Drain 与 D1,走线要短与粗,铺铜走线最佳。
3 输入电容 C6 靠近 HVDD 与 GND Pin,达到稳压与滤波功效。
4 取样电阻 Rs 靠近 FB 与 GND Pin。 ¾ 电感电流检测电阻 RCS 靠近 CS 与 GND Pin。 ¾ R11,R12 靠近 OVP 与 GND Pin。 ¾ FB Pin 远离开关切换点 L1、Q2 的 Drain 与 D1,避免受到干扰。
5 输入电容 C1,C2 的地、输出电容 C7,C8 与 RCS的地,铺铜走线,上下层地多打洞连接。
6 输出电容 C7,C8 的地一定要靠近 RCS的地,可以降低开关切换突波,降低输出高频噪声。
7 板子多余空间建议铺地
EMI策略

R8 使用磁珠规格如下,C11=1nF 靠近 Q2 Gate 端,R9 与 C9 两者靠近,且要靠近 Q2 的 Drain与 Source 端;R10 与 C10 两者靠近,且要靠近 D1,输出电容 C8 的地一定要靠近 Rcs 的地。