时间:2021-10-31 22:39
人气:
作者:admin

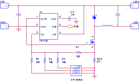
此拨码开关设计在CS pin做电流控制,不影响原本的DIM调光,如左图电阻设置,电流分别为0.5A、1A、1.5A、2A,以下说明电流设计方式。 首先须设定基础电流值a1,a1为所有拨码皆开路状态下的电流,也是最小电流值。接下来设置R1与R3、R4、R5分压倍率分别为G2、G3、G4,最终所有电流值计算关系式如下:
a1 = 0.25V/RCS, [拨码全部开路]
a2 = a1 x G2, [一个拨码短接]
a3 = a1 x G3, [两个拨码短接]
a3 = a1 x G4, [三个拨码短接]
如左图范例试算如下:
G2 = (R1/R3)+1 = 2
G3 = (R1/(R3//R4))+1 = 3
G4 = (R1/(R3//R4//R5))+1 = 4
a1 = 0.25V/0.5Ω = 0.5A
a2 = a1 x G2 = 0.5A x 2 = 1A
a3 = a1 x G3 = 0.5A x 3 = 1.5A
a4 = a1 x G4 = 0.5A x 4 = 2A
※特别注意,RCS电阻功率会比较大,下面详细说明功率计算

RCS电阻瓦数跟拨码放大倍率与工作占空比有关,如左图设计最小电流为0.25V/0.5Ω = 0.5A,放大倍率Gain最大为4倍,假设应用输入电压为60V,LED电压为48V,工作占空比即为Duty = (VLED/VIN) x 100% = (48V/60V) x 100% = 80%
RCS最大瓦数是在于倍率最高的时候功耗会最大,计算式如下:
PRCS = (I x Gain)2 x RCS x Duty
PRCS =(0.5A x 4)2 x 0.5 Ω x 0.8 = 1.6W
考量长时间工作避免电阻过度温升与快速老化问题,建议电阻采用多并联分摊功率,可达到电路效能最佳化。
内置MOS的FP7122,FP7123同样适用这个线路。