全球最实用的IT互联网信息网站!

AI人工智能P2P分享&下载搜索网页发布信息网站地图

当前位置:诺佳网 > 电子/半导体 > LED照明 >

FP7122过EMI认证原理图

时间:2021-10-31 22:45

人气:

作者:admin

标签: 调光  emi 

导读:FP7122过EMI认证原理图...
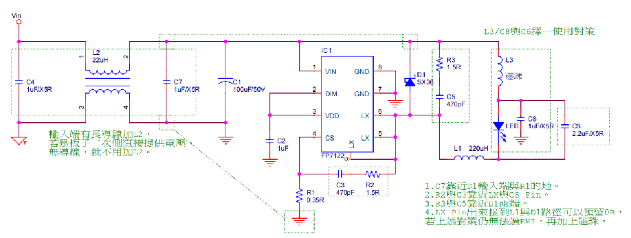
pYYBAGF-q42AOhagAAFZgiQgLBk672.pngpoYBAGF-q5iAHN8PAABs-0T6P-Q461.png

1. CS pin 与 DIM pin 较为敏感,必须缩短走线,尽可能避开电感。

2. VDD 对地电容(C4)尽量靠近 IC。

3. 输入电容(C1)的地尽量靠近电流设定电阻(RCS)的地。

4. PCB 板剩余空间建议都铺铜走地线,对抗噪声有比较好的效果。

5. 电感(L1)要避免靠近 IC,以免干扰 IC 的电流侦测。

EMI策略

poYBAGF-q7-ANuAyAAEq3q5aHmI377.png
温馨提示:以上内容整理于网络,仅供参考,如果对您有帮助,留下您的阅读感言吧!
相关阅读
本类排行
相关标签
本类推荐

CPU | 内存 | 硬盘 | 显卡 | 显示器 | 主板 | 电源 | 键鼠 | 网站地图

Copyright © 2025-2035 诺佳网 版权所有 备案号:赣ICP备2025066733号
本站资料均来源互联网收集整理,作品版权归作者所有,如果侵犯了您的版权,请跟我们联系。

关注微信