时间:2023-07-02 11:50
人气:
作者:admin
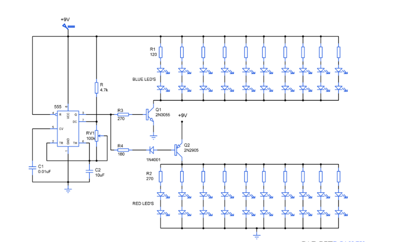
“LED”——每个电子爱好者和工程师都喜欢玩这些,轻松构建有吸引力的照明。LED改变了照明方式,因为它比使用的原始照明方式消耗更少的功率。在上述电路555中,定时器IC与LED一起使用,以提供美丽的交替开关效果。以不同的模式连接LED将使其更具吸引力,这取决于您的想象力。让我们进入这个LED照明电路图的工作。

LED照明电路图工作原理图:
上述电路的工作从IC 555开始,IC 《》被连接为非稳定多谐振荡器,发射方波作为输出。由于我们熟悉Astable Multivibrator的工作原理,因此我不需要对此进行大量解释。对于那些不熟悉其操作的人,请点击此链接。
555 IC的输出频率取决于RC值R、RV1和C2,改变这些值将导致输出频率发生变化。这可以通过改变可变电阻RV1的电阻值轻松完成。
555 IC的输出将比供电电压低1.7v,并供应约200mA的电流。该电流源不足以满足40个LED,这就是晶体管开关在该电路中发挥作用的地方。
NPN 晶体管 2N3055 用于打开 Set I 蓝色 LED,而 PNP 晶体管 2N2905 用于打开 II 组红色 LED。当正V超过0.7v施加到基极并且电流进入基极时,NPN晶体管接通。但是对于PNP晶体管,它只会在基极连接到负极或接地并且电流离开基极时才会接通。
当从 1 IC 晶体管 Q555 获得高电平或逻辑 1 信号时,2N3055 将接通,使蓝色 LED 发光。R3是Q1的基极电阻,用于限制电流。当从晶体管Q0 555 2获得低电平或逻辑2时,2905N4将接通,因为基极端子将等于零电位。这使得红色LED发光,R《》功能限制电流。
综上所述,来自 555 的高信号将使蓝色 LED 发光,而低信号将打开红色 LED。因此,连续方波输出可提供与LED的替代照明效果。二极管可以串联添加到晶体管Q2的基极,以避免在信号高电平时切换。
现在,此电路的下一部分是 LED 的 我为组 1 选择了蓝色,为组 2 选择了红色。LED消耗的电压与其颜色不同,因此我们必须分别计算I组和II组的限流电阻。蓝色LED的正向电压为3.0 – 3.5V,红色为2V,LED电流范围为20mA至30mA。我们将采用3.5V的蓝色LED,电流值为20mA。
流过一对LED的电流将等于20mA,而电压将根据LED正向电压下降。因此,要计算蓝色LED的限流电阻,我们必须首先计算LED的组I消耗的总电流。
每对LED的压降为3.5v,因此总压降为7v。将电流和压降值代入欧姆方程,我们得到
R1 = Vcc – VLED / ILED = 9 – 7 / 20mA
R1 = 100 欧姆
选择最近的高额定电阻器,我选择了 120 欧姆。同样,对于红色 LED 的 2v 是正向电压和 20mA LED 电流,我们得到电阻值 R2 为 250,我们选择高额定 270 高额定电阻。
您可以在电路中使用任何LED,前提是电压和电流源足以点亮它。您还可以通过改变上述电路中LED的连接模式来获得新的照明效果。
上一篇:进行锡焊时,需要使用焊锡膏吗?