时间:2021-11-08 10:22
人气:
作者:admin
FP7122 产品特性说明
1. 恒流输出:IC内部有快速回授机制,输出电流不受电感量、输入电压与输出 LED 电压影响。
2. 恒定电流纹波控制:FP7122会自动调整频率,使LED上的电流纹波固定在±25%。
3. Vin Pin 高压输入:VIN pin 可承受达100V的电压,不用接降压阻容,减少外部元件。
4. 线性调光功能:在 DIM PIN 输入电压0.25V~1.5V可控制输出20%~100%的LED电流
5. PWM调光功能:在DIM Pin输入PWM讯号,改变占空比可控制输出LED电流 0%~100%。
6. 短路保护和过温保护:可避免烧LED的情况。
7. LED电流计算公式:

脚位说明

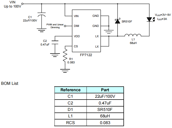
应用电路
输入范围:10.5V~100V 输出范围:LED = 3V~9V
※ 设定比较大电流时候请注意环境温度请勿过高,否则温度补偿会动作导致无法正常恒流输出。

测试条件:测试电路如上页应用电路所示,LED=3串(9V),LED电流=3A

PCB Layout


注意事项:
1. CS pin与DIM pin 较为敏感,必须缩短走线,尽可能避开电感。
2. VDD 对地电容(C4)尽量靠近IC。
3. 输入电容(C1)的地尽量靠近电流设定电阻(RCS)的地。
4. PCB 板剩余空间建议都铺铜走地线,对抗噪声有比较好的效果。
5. 电感(L1)要避免靠近IC,以免干扰IC的电流侦测。
应用线路设计说明
1. 最大占空比
FP7122 输出TON最大值是55us,TOFF最小值是0.6us,所以IC可最大工作占空比是98.9%,可是实际应用上需考虑电感上的DCR、MOS的内阻RON、二级管的压降VD与输入线的线损RL,依电感公式可推导出以下算式以供参考:

※ 以上算式忽略线损RL
※ VREF是IC 的参考电压0.25V
※ 从以上公式可得知电感的DCR、MOS的RON与二级管压降VD都会降低IC可工作大的占空比
2. 电流精度
FP7122 采用平均电流检测方式,对于电感变化与输入电压变化都可以稳定的恒流输出, 需注意IC有TON最小值的限制,当IC工作的TON低于最小值(1us)电流精度会开始失准,只要把电感量放大就可以解决问题。TON计算参考上述算式。
3. 温度补偿
FP7122 内部有做温度补偿的功能,当温度达 130℃温度补偿功能启动,会把输出电流降为40%,温度如果继续升高到170℃再启动过温保护,过温保护功能会把 IC 完全关断。设定比较大电流时候请注意环境温度请勿过高,否则温度补偿会动作导致无法正常恒流输出。
4. 工作频率
FP7122 会随外部元件设定与输出电流调整出合适的工作频率,调整电感量可直接调整工作频率,一般建议操作在250kHz以下,工作频率计算可参考以下算式:

调光控制
FP7122 可输入 DC 电压与 PWM 讯号两种方式做调光,DC 调光范围是 0.25V~1.5V,可调整输出电流 20%~100%;PWM讯号调光时候建议频率设定在200Hz~20kHz,改变PWM占空比可调整输出电流 0%~100%。
