时间:2023-05-17 09:43
人气:
作者:admin
LED
LED是一种能够将电能转化为可见光的固态半导体器件,它的半导体属性可最大限度地突显智能照明的优势,满足消费者对调光、调色、远程控制、可扩展性等全方位的照明需求。由于LED灯的能源效率更高,因此,LED灯泡和灯圈拥有比传统白炽灯更长的寿命,这也是在市场上LED灯能够迅速取代白炽灯和荧光灯光源的重要原因。2010年后,在政策支持和技术进步的双重加持下,LED照明产业链发展提速,行业应用也呈现出高速成长态势。
刚需的LED照明市场潜力巨大
从应用场景看,家居照明、工业照明、户外照明、办公照明、店铺零售照明、教育照明等是LED照明的主要应用场景。
预计未来一段时间家居照明仍将是LED照明最大的应用场景,市场规模将在2025年达到312.45亿美元,占比接近25%。教育照明则是增速最快的细分应用类别,预计市场规模将由2018年的34.60亿美元增加至2025年的108.16亿美元,年复合增速达到17.68%。
现在,LED照明产品已成为人们生产生活的必需品,在市场上属于刚需产品。目前,中国是世界上最大的LED照明市场,2018年度占据了全球26.48%的市场规模。根据前瞻产业研究院预计,2022年中国智能照明行业市场规模达431亿元,年增长率在23%左右,市场潜力巨大。
LED驱动IC选型的关键七要素
在LED照明系统中,LED驱动电源是影响性能的一个关键因素。LED驱动电源主要有三大类:一是开关恒流源,二是线性IC电源,三是阻容降压电源。
开关恒流源:通过变压器将高压转换为低压,然后进行整流滤波,最终输出稳定的低压直流电。开关恒流源技术成熟,性能稳定,是市场上LED照明的主流驱动产品。
线性IC电源:采用一个IC或多个IC来分配电压,不需要电解电容,元器件种类少,优点是功率因数和电源效率高,且寿命长、成本低。
阻容降压电源:通过电容的充放电来提供驱动电流,虽然这是最基本的LED驱动电路,但在实际应用中最不实用,尤其是在汽车应用中,因汽车电池容易出现波动,哪怕是电池电量的微小变化都会导致LED消耗更多电流,并可能损坏。
相较于传统的照明产品,LED照明产品不仅电光转换效率高,使用寿命大幅超过白炽灯、节能灯等传统照明产品,其应用场景也较为丰富,一体化设计的LED灯具通常更容易与周边环境融合,更符合目前消费者日益多元化、时尚化、个性化的需求。LED驱动IC是LED照明灯节能与长寿命的关键因素,因此,正确选取LED驱动IC很重要。
市场上的LED驱动IC、LED灯具种类繁多,在选择的过程中最应该看重哪些参数和特性呢?
1. 瓦数
所谓的瓦数实际上就是指电源的功率。如果在一个驱动电源上连接多个LED灯,则必须算出所用的总功率,同时还要注意给自己留出20%的功率余量,并据此找到一个电源额定功率符合要求的LED驱动IC。例如,我们有4个LED条,每个条大约12瓦,那么,系统的总瓦数应该在48瓦左右,加上20%的余量,所需电源功率为48 x 1.2=57.6瓦。因此,一个≥60瓦的LED驱动电源就足够这个项目使用了。
2. 电压/电流
当安装一个LED设备或更换坏的电源时,验证输出电压是否与LED电压兼容是很重要的。带有内置电流调节器的LED产品通常都会说明应该使用什么样的输入电压。例如,LED柔性条大多使用12V电源。另一个常见的应用是使用大功率LED和需要直流电压输入的恒流驱动器。每个LED灯的电压约为3.1伏,如果有6个LED灯,那么这个串联电路中的总电压就是18.6VDC,选择LED驱动电源时,它的输出至少要达到24VDC。
大多数LED需要一个限流装置(无论是驱动器还是电阻器)来防止LED被过度驱动。这种恒流驱动器或限流电阻器用于调节LED的电流,保持LED的安全运行并延长其使用寿命。因此,在选择LED驱动电源时还需查看一下是否内置了限流装置。
3. 调光
如果我们使用的LED灯是可调光的,就必须选择具有调光功能的电源。LED可调光驱动电源主要有两种控制类型:
一类是PWM调光:也称为脉宽调制调光。普通照明用LED驱动电源大多采用基于PWM控制器的反激式变换器电路拓扑。PWM调光器实际上以高频脉冲调光,以改变肉眼对光的感知,频率越高,灯光越亮。由于从处理器到被控系统都是数字信号,因此PWM调光器的噪声很小。
另一类是TRIAC调光(双向晶闸管调光):TRIAC是一种双向半导体电源开关,由可变定时电路生成的脉冲触发,并在传导电流高于保持电流时维持导通。要想通过基于TRIAC调光器实现LED调光,还须额外添加一些元器件达到稳定的调光,并根据调光器相位角来调节输出电流。
4. 温度
在选择LED驱动IC时,一个不容忽视的因素就是它的使用环境。如果在温度参数范围内使用,LED驱动电源的工作效率最高。因此,所选的LED驱动IC必须工作在安全温度范围内。
5. 效率
电源的效率决定了LED发光的实际功率大小。电源的效率百分比越高,最终节省的电能就越多。对于LED照明来讲,最好选择效率为80%或更高的驱动IC。
6. 尺寸
LED项目选择电源时,了解电源的安装位置非常重要,足够小的LED驱动IC尺寸更能适应各种项目应用。
7. EMI特性
LED驱动IC的抗EMI能力关系到整个LED灯具能否顺利通过CE、UL等认证,这一点也需要特别关注。
几个实用的LED驱动方案
伴随着LED市场的发展,各家技术厂商也在持续推出适应不同应用场景的LED驱动解决方案,我们今天就为大家推荐几款。
英飞凌数字控制LED驱动方案
在智能照明产品中,电源驱动对整个系统的寿命和稳定性有很大影响。英飞凌数字控制LED驱动方案带有通信功能,其LED驱动芯片XDPL8221具备诸多高级功能,可实现恒压、恒流和恒功率控制,运行参数可通过GUI配置,工程师们能便捷地设计多功能和高性能的LED驱动器。
XDPL8221的效率高,该驱动IC支持100VAC~277VAC或127VDC~430VDC的较宽输入电压范围。芯片内置的数字控制系统会根据输入和负载情况,在准谐振、不连续导通(DCM)或主动突发模式(Active Burst Mode)之间进行切换,以实现最佳的运行模式。此外,XDPL8221可实现低至1%的无频闪调光,同时对电流的调节仍能确保高精度。关灯后,系统处于小于100mW的较低待机功耗。XDPL8221通过UART接口提供LED驱动的运行状态信息,是智能照明系统LED驱动的理想选择。
OSRAM与英飞凌双方通过合作把NFC编程与LED智能照明方案结合在一起,在OSRAM最新的OPTOTRONIC FIT产品中融入英飞凌具备PWM调光功能的NLM0011和NLM0010双模NFC无线配置IC,赋予了LED灯具配置更多弹性。NFC编程是一项新兴的技术,通过非接触式NFC接口可取代耗时的电阻器设置技术。内置的光衰补偿(CLO)功能还能在灯具使用期间保持固定的流明输出,从而延长灯具使用寿命。
Littelfuse带PFC控制的高压可调光LED驱动器
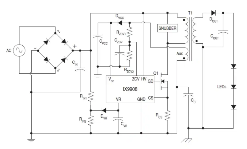
Littelfuse公司的IX9908是一款准谐振控制器,专为相位可调光的离线LED应用而优化。

图3:IX9908工作原理框图(图源:Littelfuse)
IX9908的工作范围广,电压最高可达600V,且功耗很低。多重安全功能确保在故障情况下提供完整的系统保护。IX9908以其强大的功能集和低成本,成为了准谐振反激式LED灯泡设计的理想选择。IX9908还集成了一个高压启动单元。在操作的通电阶段,该电池提供恒定电流为VCC电容器(CVCC)充电。
Texas Instruments高功率密度汽车LED驱动器
Texas Instruments公司的TPS92520-Q1是一款单片双路同步降压LED驱动器,具有4.5V至65V宽工作输入电压范围,可独立为两串串联的LED供电。该芯片具有自适应导通时间平均电流模式控制功能,经设计可与分流FET调光技术和基于LED矩阵管理器的动态光束前照灯兼容。
自适应导通时间控制功能可提供近乎恒定的开关频率,频率设置范围为100kHz至2.2MHz。电感器电流感应和闭环反馈功能可在输入、输出和环境温度范围内实现±4%以上的精度。TPS92520-Q1可使用模拟调光或PWM调光技术来单独调制LED电流。通过SPI对10位IADJ数值进行编程可获得高于20:1的线性模拟调光响应。

图4:TPS92520-Q1原理框图(图源:TI)
罗姆车载LED驱动器
ROHM的BD18337EFV-M是一款4通道线性车载LED驱动器,可通过1个引脚控制多个输出的热分散。这样不仅可显著减少部件数量和安装面积,还非常有助于平台化扩展机型的汽车LED灯驱动模块电路板的通用化设计。此驱动器可用于车后灯(刹车灯、尾灯)、雾灯、转向灯、牌照灯、日间行车灯等汽车和摩托车领域的众多LED灯驱动。
此产品内置LED开路检测功能、OUTx(x=1~4)引脚输出接地故障保护功能、过电压静音功能及热关断功能,可实现高可靠性。
结语
LED正迅速成为照明技术的首选,并将继续取代荧光灯和白炽灯配件。根据Technavio的最新市场报告,2018年至2022年,全球LED市场规模将增长239.8亿美元。预计在此期间,市场增长将以近16%的复合年增长率加速,推动全球LED照明市场增长的关键因素之一是LED制造成本的下降。
随着LED照明市场的不断发展,越来越多的智能照明系统公司致力于提供以人为中心的照明解决方案。只有选择一款合适的LED驱动电源才能真正实现以人为中心的照明,届时,人们可以在一天中调整光线的颜色和强度,从而创造一个昼夜节律友好的照明序列,从而改善情绪,提高个人生产力。
审核编辑:郭婷