时间:2023-03-17 11:31
人气:
作者:admin
将白光LED应用于显示器背光或其他照明应用时,有两个原因需要恒流驱动它们:
避免违反绝对最大额定电流并损害可靠性。
从每个LED获得可预测且匹配的发光强度和色度。
本应用笔记描述了一系列典型LED和电路的特性,以实现必要的恒流驱动。
六个随机白光LED(两家制造商各三个)的正向电流与正向电压的关系如图1所示。在这种情况下,例如,用3.4V驱动这六个LED,将导致其正向电流在10mA至44mA之间变化,具体取决于LED。

图1.六个随机白光 LED(两家领先制造商各三个)的正向电流与正向电压的关系。请注意,任何给定电压下的正向电流变化很大,例如,在10.44V时为3mA至4mA。
为了可靠性,重要的是不要违反LED的绝对最大额定电流。典型值可能是30mA绝对.max.,但如图2所示,最大电流被降额以应对不断升高的环境温度。通常将电流限制在20mA以内,以便在高达50摄氏度的温度下使用。通过结合图1和图2中的信息,很明显,以恒定电压驱动白光LED不是一个可靠的解决方案。

图2.白光LED的绝对最大正向电流额定值通常随着环境温度的升高而降低。(图片由日亚株式会社提供)
此外,重要的是要注意,白光LED的发光强度和色度(颜色)经过测试,并通过恒流驱动来最好地控制。典型的白光LED规格如图3所示。

图3.对于典型的白光LED,整个电气规格在IF = 20mA下进行测试。因此,为了获得可预测和匹配的发光强度和色度(颜色),建议使用恒流驱动。(图片由日亚株式会社提供)
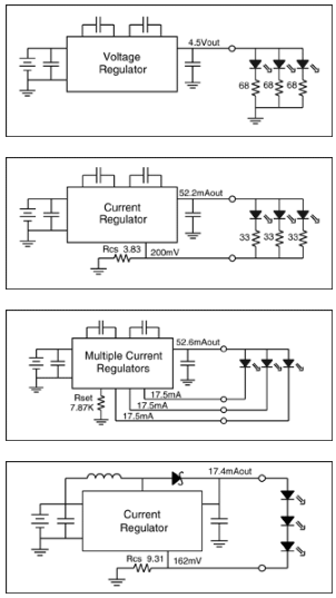
图4显示了用于驱动白光LED的四种常见电源电路。图5显示了调节六个随机LED时的相应调节精度。在图5中,稳压器的输出负载线特性绘制在LED的Vf曲线顶部。线相交的地方是每个LED的调节点。

图4.白光 LED 通常以四种不同的方式供电:(a) 电压源和镇流电阻器,(b) 电流源和镇流电阻器,(c) 多个电流源,以及 (d) 电流源与 LED 串联连接。



图5.白光LED正向电压(Vf)的变化对电流调节精度的影响因调节方案而异:(a)电压源和镇流电阻,(b)电流源和镇流电阻,(c)多个电流源或与LED串联的电流源。图中显示了六个随机白光 LED(三个来自批次 A,三个来自批次 B)的 Vf 曲线。稳压器的输出负载线曲线与LED的Vf曲线相交的地方是调节点
图4a电路显示了如何使用稳压器和镇流电阻来控制LED电流。这种方法的优点是可以以这种方式应用各种各样的稳压器,并且只有一个端子将稳压器连接到LED。缺点是,由于镇流电阻中的功率损失,效率不是很好,并且LED正向电流没有得到精确控制。图5a显示,我们的六个随机LED的电流从14.2到18.4mA不等,而品牌A的平均亮度比品牌B高约2mA。
图4b电路调节施加到LED的总电流,而镇流电阻仍用于LED与LED的匹配。MAX1910就是这类电流调节的一个例子。该电路利用了这样一个事实,即LED在一个制造商的批次内更好地匹配,并且大多数变化是批次之间或品牌之间的变化。因此,镇流电阻可以减少一半功率的浪费,同时提供与前一个电路类似的电流控制。图5b显示,我们的六个随机LED中的电流在15.4至19.6mA之间变化;然而,品牌A的变化甚至更小,品牌A和品牌B都以相同的17.5mA/LED的平均电流运行。缺点是镇流电阻器中仍然存在明显的功率损耗,并且LED电流不能完全匹配。然而,该电路代表了性能和简单性之间的良好折衷。
图4c电路调节每个LED中的单个电流,不需要镇流电阻。电流调节精度和匹配由各个电流调节器的精度控制。MAX1570是此类电流调节的一个例子,具有2%的典型电流精度和0.3%的典型电流匹配。由于电流稳压器是低压差,因此效率可能非常高。图5c显示,所有六个随机选择的白光LED的调节电流恒定为17.5mA。由于缺少镇流电阻器,可节省电路板空间,但稳压器和LED之间需要四个端子。这种类型的电路代表了一种高性能解决方案,可以很容易地与基于电感的解决方案竞争。
图4d电路是基于电感的高效升压转换器,用于调节电流。低反馈门限可最大限度地降低电流检测电阻中的功耗浪费。由于 LED 串联排列,因此 LED 电流在所有条件下都完美匹配。电流精度由稳压器的反馈阈值精度决定,与LED的正向电压变化无关。MAX1848和MAX1561是此类电流调节的示例,具有87%(3个LED)和84%(6个LED)的效率(P发光二极管/P在),分别。其他一些优点包括稳压器和LED之间只有两个端子,并且LED的串联排列与使用哪个特定的升压转换器无关,为设计人员提供了很大的灵活性。缺点包括电感的尺寸(尤其是高度)、成本和辐射EMI。
审核编辑:郭婷