时间:2023-04-06 10:10
人气:
作者:admin
视频监视安防监控需求正旺,而且该技术也在个人和商业应用方面变得更加经济。受对更高标准的安保需求的驱动,在全球已经有数以百万计的监控摄像头被安装。
由于许多监控摄像头一直处于打开状态,因此监控摄像头制造商已经转向使用节能发光二极管(LED)照明。与以前使用的白炽灯/荧光灯相比,LED的效率提高了80-90%,且散热较低。同时,LED还具有更长的使用寿命,在视频监控摄像头的应用中占据更小的空间。
随着生产数量的增加,摄像头制造商要求LED驱动板的设计更简单、更紧凑、成本更低。但同时,他们需要的LED驱动器能满足更高的效率、更低的功耗、更高的精度、更好的图像分辨率的要求。面对这些挑战,硬件工程师需要一个可以满足以上所有要求的LED驱动器解决方案。
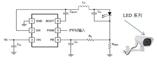
TI的TPS54200是一款新型DC/DC同步降压LED驱动器,可帮助支持视频监控和其它终端设备。该器件提供了高效、高性价比的解决方案,且具有高模拟调光精度。TPS54200采用简单的小外形晶体管(SOT)23-6封装,使用户能够轻松设计LED驱动板。
图1所示为TPS54200的简化电路原理图,驱动一系列外部元件数量绝对最少的白色LED灯。这对于商业/工业用途的视频监控摄像头或其他通用LED照明而言,将是一个很好的解决方案。

图1:TPS54200的简化原理图
当驱动LED灯串时,TPS54200具有较低的RDS(on)值,提供高效率。引线框上倒装芯片(FCOL)技术可最大限度地减小模具和封装引线之间的电感和电阻。通过其低导通电阻,该器件能够高效(97%的峰值效率)运行,并保持监控摄像头的功耗尽可能低。参见图2。

图2:1A负载下的TPS54200效率
TI设计了TPS54200的模拟调光功能,具有极佳的精度,使通过LED的电流与具有良好线性度的脉宽调制(PWM)占空比成正比,具有良好的线性度。请参见图3。因此,您可以使微控制器单元(MCU)产生比通过直流电压的典型调光更高精度的PWM脉冲。

图3:LED电流与PWM占空比的100%线性度
使用TPS54200,可通过PWM输入以极高的亮度精度驱动一系列LED,即使是5%的PWM占空比。对于想要确保准确的亮度控制的终端设备设计人员来说,这是一个巨大的利好,即使在使用未经调整的LED实现低成本时也是如此。参见图4。

图4:通过未校准的白色LED灯对TPS54200 LED进行电流精度测试
紧跟当下LED照明追求低功耗的全球趋势,TPS54200可在一个简单、易于使用且高性价比的设计中驱动一系列具有高亮度控制能力的白色LED灯。对于需要使用简易LED驱动器实现串联LED照明的视频监控摄像头制造商和其他终端设备制造商而言,他们会发现这样的解决方案给他们带来的价值。获取有关设计视频监控摄像头的更多信息。
审核编辑:郭婷
下一篇:TFT-LCD的9个关键概念介绍