时间:2023-04-14 11:32
人气:
作者:admin
术语“高功率LED”的含义正在迅速演变。虽然几年前350mA LED可以轻松获得“高功率”的印记,但它无法与今天的20A LED或40A激光二极管相提并论。高功率LED现在用于DLP投影仪,手术设备,舞台照明,汽车照明和其他传统上由高强度灯泡服务的应用。为了满足这些应用的光输出要求,通常串联使用高功率LED。问题是几个串联的LED需要高压LED驱动器电路。LED驱动器设计因需要对PWM调光信号的快速LED电流响应的应用而变得更加复杂。
LT®3763 是一款 60V 同步、降压型 DC/DC 控制器,专为在高达 20A 的电流下准确调节 LED 电流而设计,并具有快速 PWM 调光功能。它是其前身 LT3743 的更高电压版本。由于其三个额外的调节回路,它可以应用于许多其他应用:
输出电压调节环路可实现恒定输出电压操作。这可用于为电池充电器提供开路 LED 保护或充电终止。
第二个电流调节环路可用于设置输入电流限值。
输入电压调节环路可用于太阳能供电应用中的最大功率跟踪(MPPT)。
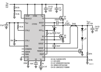
48V 输入至 35V 输出,10A LED 驱动器针对效率进行了优化
图 1 显示了一种设计,可提供 350W 输出功率,以便从 48V 电源驱动多达 1 个串联 LED。在这种高功率水平下,耗散功率是一个主要问题,因此高效率至关重要。效率每提高 3%,损耗就会降低 5.7W,如果总功率损耗预算小于 98W,则损耗显著。该电路经过优化,满载时效率为2.2%——图98显示,当LED电流高于3A时,效率达到98%,在~4A时达到6.<>%的峰值。

图1.48V 输入至 35V 输出,10A。

图2.48V输入至35V输出电路的效率。
在高电压下,MOSFET和电感的开关损耗超过传导损耗。开关频率设定为 200kHz,以最大限度地降低开关损耗,同时保持较小的解决方案尺寸。该电路在满负载下运行,其热点出现在顶部 MOSFET 处,其温升低于 50°C,对于 MOSFET 来说,这是一个非常舒适的范围。
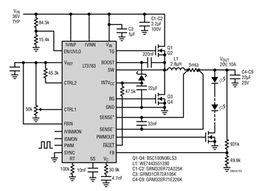
36V 输入至 20V 输出,10A LED 驱动器,具有最快的 PWM 调光速度
PWM LED 调光是高功率、高性能照明应用的标准调光方法。对PWM信号的快速LED电流响应在DLP投影仪等图像生成应用中非常重要。图 3 示出了 LT3763 在一款专为快速 LED PWM 调光而优化的应用中的应用。

图3.36V 输入至 20V 输出,10A。
为了实现对 PWM 信号的快速 LED 电流响应,LT3763 包括许多创新功能。对于给定的输入电压,电感越小,电感电流上升越快,这意味着更快的LED电流响应。当PWM调光信号开启时,该电路只需几微秒即可从零电流达到全LED电流。图4显示了PWM调光应用的性能。满载时效率为 97%。

图4.图3电路的PWM调光性能
太阳能电池充电器
LT3763 还可通过调节其输出电流来调节其输入电压。这对于必须跟踪峰值输入功率的应用非常有用,例如太阳能电池充电器。
每个太阳能电池板都有一个最大输出功率点,这取决于电池板的照明、电压和输出电流。通常,峰值功率是通过在需要时降低输出电流来防止面板电压超出此范围来实现的。这称为最大功率点跟踪 (MPPT)。
LT3763 的输入电压调节环路通过调节输出电流将面板电压保持在最大功率点范围内。恒流、恒压 (CCCV) 操作和 C/10 功能使该器件非常适合电池充电器应用。
结论
LT®3763 是一款 60V、同步、高电流降压型 LED 驱动器控制器,可用于驱动最新的高功率 LED,并在需要时具有快速 PWM 调光响应。LT3763 不仅限于 LED 驱动器应用,因为它具有三个额外的电压和电流调节环路以及许多其他强大的功能。
审核编辑:郭婷
上一篇:拼接屏安装布线的注意事项
下一篇:室内LED显示屏如何安装?