时间:2023-04-17 09:30
人气:
作者:admin
LM317-N曾经是首个可调电压稳压器,推出时间要追溯到1975年。作为恒定电压电源,它仍在行业中得到广泛使用。不过,你知道吗,这种器件的功能可不仅仅是调节电压?它的多用途架构使你不但能够将其用为电压稳压器,还可以用作一款功能很棒的恒定电流LED驱动器。
稍等一下。在增加一个电流限制电阻器的情况下,任何线性稳压器都可以被用于LED照明。。。LM317-N到底有什么不同呢?嗯,实际上,不是它的新功能,而是LM317-N之前的功能才使得它成为一种简单LED驱动器。
如果你熟悉它的架构,那么这一点就很容易理解了。请见图1,其中显示的是一个功能电路。一个连接为单位增益缓冲器的运算放大器驱动一个功率达灵顿晶体管对。这样的运算放大器与稳压器偏置电路的排列方式使得全部静态电流被传送到稳压器输出上(而不是接地),从而免除了对于单独接地端子的需要。此外,所有电路被设计为在稳压器的2V至40V输入至输出差分电压范围内运行。

图1. LM317-N功能电路原理图
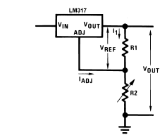
一个1.2V基准电压被插入到运算放大器的非反向输入与调节端子之间。你大约需要50µA的电流来偏置此基准;这个电流来自调节端子。在运行中,稳压器的输出是调节端子的电压加上1.2V。如果调节端子被接地,那么器件就运行为一个1.2V稳压器。要获得更高的输出电压,如图2所示,一个电阻分压器R1-R2被接在输出与接地之间,而调节引脚被接在R1与R2之间。电阻器R1上的1.2V电压强制产生一个使R2上电压下降的电流,从而在调节引脚上产生更高的电压,并因此设置了输出电压。方程式1计算出了输出电压的近似值:

(1)

图2. 使用LM317-N的典型应用。
由于此架构确保了输出与调节引脚之间的1.2V电压差,你可以用一个连接两个端子的感测电阻器在电路中设定一个恒定电流。图3显示了此配置。

图3. 使用LM317-N的恒定电流LED驱动器。
你可以将它的输出连接至一组串联的LED(另外一个端子接地),来创建一个非常简单的LED驱动器架构。这个架构有哪些优点呢?
只需很少组件,它即可搭建一个恒定电流拓扑。
它本身具有对短路和热失控的保护功能。
由于静态电流不会导致任何误差,即使在电流比较低的情况下,电流调节的典型值可以达到0.01%/V。这是因为整个静态电流也流经负载,而不像其它稳压器那样,还流经接地引脚,
这个高侧感测架构使你能够将LED远离控制电路,并且改进控制电路的散热管理。
由于其高侧感测属性,对于汽车系统来说,它是一个成本有效性极高的架构。LED灯串的阴极直接接至底盘接地,在控制模块与实际的LED之间只有一条线缆,因此不用使用大量昂贵的线缆。
LM317-N已经问世数年;几乎每个半导体厂商都有其自己的器件版本。然而,在德州仪器 (TI),我们将LM317-N升级为LM317A。LM317A的电压基准精度为1%。这样,即使在温度、输入和负载变化时,也可以确保非常严密的输出电压调节。
基于我上面提到的所有这些原因,LM317A是一款针对小型LED照明应用的广受欢迎的器件,特别是当你需要在汽车子系统中实现简单线性驱动时更是如此。如果你担心LM317A的压降 (2.5V-3.0V) 不能满足你的需要,请考虑使用已升级的LM1086,这款器件把压降降到1-1.3V,并且为你的灯具提供更多净空。
审核编辑:郭婷