时间:2023-04-17 16:13
人气:
作者:admin
本应用笔记详细介绍了MAX16833高压高亮度LED驱动器的分步设计过程。这个过程可以加快原型制作速度,并增加一次性成功的机会。给出了一个典型的设计方案,以及基于设计约束的计算示例。讨论了组件选择的权衡。包括一个电子表格计算器,以帮助计算外部组件值。本应用笔记重点介绍升压转换器拓扑结构。但是,只要理解基本方程,相同的过程就可以应用于其他拓扑。
介绍
本应用笔记是系列笔记中的第一篇,详细介绍了MAX16833高压高亮度LED驱动器的分步设计过程,以加快原型设计速度,增加一次通过成功的机会。MAX16833为峰值电流模式控制的LED驱动器,能够以几种不同的架构驱动LED串:升压、降压-升压、SEPIC、反激式和高边降压拓扑。
MAX16833具有多种特性:调光驱动器设计用于驱动外部p沟道MOSFET,极快的PWM电流切换至LED,无瞬态过压或欠压,模拟调光,100kHz至1MHz之间的可编程开关频率,以及用于频率抖动的斜坡输出或电压基准,用于精确设置LED电流,只需很少的外部元件。
对于第 1 部分的设计示例,7 LED 灯串以 1A 的恒定电流驱动。假设每个LED的典型正向压降为3V,动态电阻为0.2Ω。还假设LED驱动器电路直接由汽车电池供电,其典型电压为12V,但可以在6V至16V之间变化。由于LED灯串电压始终大于输入电压,因此选择升压配置。

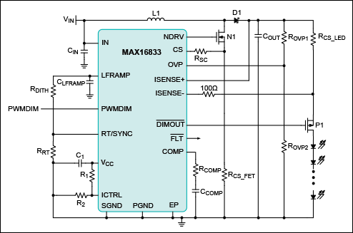
图1.典型工作电路。
电感器选择(升压)
为了选择合适的电感值,必须计算最大占空比:
![]() |
(公式1) |
其中VLED是以伏特为单位的LED串的正向电压,VD是整流二极管的正向压降(约0.6V),VIMIN是以伏特为单位的最小输入电源电压,VFET是以伏特为单位的开关MOSFET导通时的平均漏源电压(最初假设为0.2V)。
最大占空比和LED电流决定了平均电感电流。
![]() |
(公式2) |
峰值电感电流定义如下:
![]() |
(公式3) |
其中 ΔIL是以安培为单位的峰峰值电感电流纹波。
最后,可以计算出最小电感值:
![]() |
(公式4) |
下面是基于引言中概述的设计问题的数值示例。选择电感电流纹波为50%。较低的纹波电流需要更大(通常更昂贵)的电感。更高的纹波电流需要更多的斜率补偿和更大的输入电容。

确定最小电感值后,必须选择接近L的实际电感值最低尽可能不下水。使用所选电感值重新计算峰值电感电流和纹波。这些数字对于以后的其他计算是必需的。

确保所选电感的额定电流高于ILP.通常,电感峰值电流使用20%裕量。
输入电容选择
在升压转换器中,输入电流是连续的,因此RMS纹波电流很低。大容量电容和ESR都会影响输入纹波。假设大容量电容和ESR的纹波贡献相等,如果铝电解电容和陶瓷电容并联使用。如果仅使用陶瓷电容器,则大部分输入纹波来自大容量电容(因为陶瓷电容器具有非常低的ESR)。使用以下公式计算最小输入大容量电容和最大ESR:
![]() |
(公式12) |
其中 ΔVQ_IN是电容放电引起的输入纹波部分。
![]() |
(公式13) |
其中 ΔVESR_IN是ESR引起的输入纹波。
假设可以容忍最大120mV的输入纹波(V的2%)英明).此外,假设该输入纹波的95%来自大容量电容。如果实际组件不容易获得计算值,则可能需要重新考虑此假设。根据规定的设计规格,输入电容的计算方法如下:

并联使用两个 4.7μF 电容器,以实现 8.5μF 的最小大容量电容。确保所选电容器在工作电压下满足最小大容量电容要求(电容会随着陶瓷电容器电压的变化而大幅降低)。
输出电容器选择
输出电容器的目的是在开关 MOSFET 导通时减小 LED 的输出纹波和源电流。大容量电容和ESR都会影响总输出电压纹波。如果使用陶瓷电容器,大部分纹波来自大容量电容。使用公式16计算所需的大容量电容:
![]() |
(公式16) |
其中 ΔVQ_OUT是电容器放电引起的输出纹波部分。
剩余纹波,ΔVESR_OUT,来自输出电容ESR,其计算公式如下:
![]() |
(公式17) |
要确定允许的总输出纹波,请将允许的LED电流纹波乘以LED串的动态阻抗。LED的动态阻抗定义为工作LED电流下的ΔV/ΔI,可通过LED数据手册中的I-V曲线确定。如果LED数据手册中未提供I-V曲线,则必须手动测量。
并联使用多个陶瓷电容器,以降低大容量输出电容的有效ESR和ESL。
在PWM调光期间,陶瓷输出电容可能会产生一些可闻噪声。为了降低这种噪声,将电解电容器或钽电容器与陶瓷电容器结合使用,以提供所需的大部分大容量电容。也可以使用低噪声陶瓷电容器。1
假设最大 LED 电流纹波为 0.1 × I发光二极管.此外,假设所选LED的动态阻抗为0.2Ω(1个LED串的总阻抗为4.7Ω)。然后按如下方式计算总输出电压纹波:
| VOUTRIPPLE= 0.1A × 1.4Ω = 140mV | (公式18) |
假设大容量电容的纹波贡献为95%,输出电容的计算公式如下:
![]() |
(公式19) |
![]() |
(公式20) |
并联使用四个 4.7μF 电容器,以实现 18.3μF 的最小输出电容。 确保所选电容器在工作电压下满足最小大容量电容要求(电容会随着陶瓷电容器电压的变化而大幅降低)。
过压保护
如果 LED 开路,转换器会尝试增加输出电压以达到所需的 LED 电流。这意味着输出电压可能接近不安全的水平。提供OVP输入以检测过压情况并限制输出电压。如果 V过压保护超过1.23V,NDRV强制低电平,直到V过压保护放电至1.16V。
![]() |
(公式21) |
对于此设计示例,假设 VOV42V是可以接受的。选择 ROVP2为10kΩ,则
![]() |
(公式22) |
电流检测
MAX16833为电流模式控制的LED驱动器,这意味着电感电流和LED电流的信息被反馈到环路中。
LED 电流感应
LED 电流由串联高边检流电阻器或施加到 ICTRL 输入端的电压进行设置。
如果 VICTRL> 1.23V,内部基准调节R两端的电压CS_LED(五爱森+, w爱森-) 至 200mV。因此,检流电阻RCS_LED设置 LED 电流。
![]() |
(公式23) |
如果 VICTRL<1.23V,则LED电流由RCS_LED和 VICTRL.这允许LED通过模拟电压调暗。
![]() |
(公式24) |
请注意,当 VICTRL= 1.23V,两个方程相同。
RCS_LED还用于检测 LED 串上的短路。如果 ISENSE+ 和 ISENSE- 两端的电压超过 300mV,持续 ≥ 1μs,则 IC 内的短路保护激活。
开关 FET 电流检测和斜率补偿
当占空比大于50%时,负载瞬态会导致次谐波振荡和环路不稳定,而无需斜率补偿。为了保持环路稳定,添加一个电阻(R南卡罗来纳州从CS到开关MOSFET的源极)。MAX16833内部有一个电流源,通过R供电电流南卡罗来纳州创建电压 V南卡罗来纳州.该电压与R两端的电压相加CS_FET并将结果与参考进行比较。
| VCS = VSC + VCS_FET | (公式25) |
保持稳定性所需的最小斜率补偿电压为:
| VSCMIN= 0.5 × (电感电流下坡 - 电感电流上斜) × RCS_FET | (公式26) |
FET 检流电阻,RCS_FET,具有开关MOSFET电流和斜率补偿电流流过它。

图2.斜率补偿。
斜率补偿电压定义如下:
![]() |
(公式27) |
为了计算最小必要的斜率补偿电压,假设最小电源电压和最小电感值:
![]() |
(公式28) |
![]() |
(公式29) |
因此:
![]() |
(公式30) |
包括系数 1.5 以提供足够的保证金。
![]() |
(公式31) |
一旦 RCS_FET已经确定,R南卡罗来纳州可以按如下方式计算:
![]() |
(公式32) |
根据规定的设计规格,斜率补偿和检流电阻的计算方法如下:

最接近的标准电阻值为68mΩ。
![]() |
(公式35) |
误差放大器补偿
在升压配置中,开关转换器具有右半平面(RHP)零点,导致环路不稳定。环路补偿的目标是确保环路增益>180dB(和足够的相位裕量)的相移小于0°。通过增加左半平面 (LHP) 极点,环路增益可在大约 0/1 f 时滚降至 5dB中联并且可以避免RHP零点引起的不稳定。误差放大器必须进行补偿,以确保在所有预期的工作条件下变化下的环路稳定性。最坏情况下的 RHP 零频率计算如下:
![]() |
(公式36) |
开关转换器的输出端还有一个极点。输出极点,fP2,可以按如下方式计算:
![]() |
(公式37) |
其中COUT 是上面计算的大容量输出电容和R外是有效输出阻抗。
![]() |
(公式38) |
其中RLED是 LED 串在工作电流下的动态阻抗,单位为欧姆。
环路通过添加串联电阻器和电容器(R比较和 C比较) 从 COMP 到 SGND。R比较设置交越频率和C比较设置积分器零频率。为获得最佳性能,请使用以下公式:
![]() |
(公式39) |
![]() |
(公式40) |
以下设计示例:
![]() |
(公式41) |
![]() |
(公式42) |
![]() |
(公式43) |
![]() |
(公式44) |
![]() |
(公式45) |
脉宽调制调光
虽然模拟调光可以通过在0V和1.23V之间扫描ICTRL上的电压来控制,但有时需要在不改变LED电流的情况下调暗LED。MAX16833允许PWM调光,具有PWMDIM输入和%-overbar_pre%DIMOUT%-overbar_post%输出。
MAX16833设计用于驱动高边p沟道MOSFET。通过使用高边p沟道MOSFET而不是低边n沟道MOSFET进行调光,MAX16833板与LED的连接更少。图3所示为MAX16833通用方案,仅需<>个连接即可创建升压或降压-升压LED驱动器。

图3.三端子MAX16833方案
MAX16833设计用于前灯组件,因此只适合调光精度小于500:1的应用。
为了最大化可能的调光比,可以做几件事:
使用缓慢调光频率。人眼通常无法区分大于100Hz的调光比。
提高开关频率。这还有一个额外的好处,那就是减小了功率组件的必要尺寸。但是,这会降低效率。
减小电感值。这会增加电感纹波电流,从而增加辐射发射并降低效率。
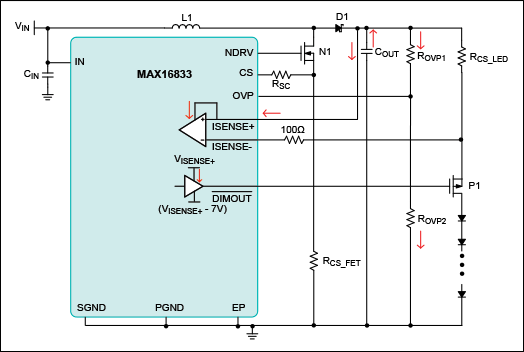
注意:在非常慢的调光频率(例如,1Hz转向信号)下,必须仔细考虑防止升压转换器的输出放电到电池的1.5V以内。这是因为通过检测V之间的电压差来检测LED两端的短路爱森+和 V在.如果 V爱森+降至电池电压的1.5V以内,则%-overbar_pre%FLT%-overbar_post%输出置位为低电平,错误地指示发生了故障。ISENSE+ 输入具有 200μA 的典型偏置电流,可将 C 放电外在PWMDIM信号的关断阶段。OVP 电阻分压器也是一条漏电流,可使输出电容放电(见图 4)。

图4.输出电容泄漏路径。
电磁干扰注意事项
频率抖动
MAX16833/MAX16833C具有LFRAMP输出,简化了内部振荡器(扩频)的频率抖动。当设计具有严格的EMI要求时,请考虑使用此功能。LFRAMP 输出 1V 至 2V 之间的三角波,频率由单个旁路电容器设定。
![]() |
(公式46) |
fLFRAMP应该比fSW慢至少10倍。
假设抖动频率为 500Hz,CLFRAMP可以按如下方式计算:
![]() |
(公式47) |
要使内部振荡器的频率抖动,请在LFRAMP和RT/SYNC之间连接一个电阻。

图5.不使用LFRAMP。

图6.使用 LFRAMP 对内部振荡器频率进行抖动。
振荡器频率的变化由RDITH决定.

图7显示了频率抖动对内部振荡器的影响。

图7.LFRAMP在行动。
选择RRT 和RDITH使得内部振荡器的工作频率在 100kHz 和 1MHz 之间。
假设ΔfSW需要 12.5%。
![]() |
(公式50) |

图8.输出光谱内容。
正确的布局
除了抖动之外,正确的布局对于良好的EMI性能也很重要。最小化布局引起的EMI的关键是识别不连续的电流路径。

图9.简化原理图。
图10显示了某些外部元件的电流与时间的关系。高di/dt出现值用橙色圈出。

图 10.各种电流波形。

图 11.高di/dt路径对布局至关重要。
为了改善EMI,请使以红色突出显示的组件尽可能彼此靠近。保持这些元件之间的走线尽可能短,以降低高di/dt路径上的寄生电感。
其他 EMI 设计注意事项
如果在频率抖动和布局优化后需要进一步改进EMI,可以使用其他一些设计技术。可以通过减慢LX节点的上升和下降时间来降低EMI。最常见的两种方法是在N1上增加一个小栅极电阻,或在N1的漏极上增加一个小的铁氧体磁珠。这些附加功能中的任何一个都在一定程度上改善了EMI,但代价是降低了效率。
结论
完整的升压LED驱动器原理图如图12所示。通过遵循本应用笔记中概述的分步设计流程,可以在项目的调试和测试阶段节省大量时间。

图 12.基于示例计算的典型应用电路。
审核编辑:郭婷