时间:2023-04-17 16:20
人气:
作者:admin
为MR16灯提供电流的低频交流变压器和电子变压器的操作存在差异,MR16卤素灯和MR16 LED灯的电流消耗也存在差异。这些对比通常会阻止MR16 LED灯与大多数电子变压器配合使用。本文介绍了针对MR16灯优化的高亮度(HB)LED驱动器如何使LED灯与大多数电子变压器兼容。
介绍
本文讨论了低频交流变压器和为MR16灯提供电流的电子变压器之间的操作差异。它还解释了MR16卤素灯和MR16 LED灯的电流消耗差异。这些差异很重要,因为电流消耗通常会阻止MR16 LED灯与大多数电子变压器配合使用。本文将展示针对MR16灯优化的高亮度(HB)LED驱动器如何使LED灯与大多数电子变压器兼容。但是,本文不深入探讨LED MR16灯的调光器和电子变压器组合的无闪烁操作。
阻性负载和电子变压器的重要性
MR16卤素灯通常由低压交流电源工作,通常由低频交流变压器或高频电子变压器产生。在大多数MR16应用中,电力公司提供的高压交流电通过高频电子变压器或低频磁变压器转换为低压交流电。高频电子变压器的初级绕组直接连接到 120VAC/230VAC。它使用高开关频率来提供应用于MR12卤素灯的低电压(16VAC)。
低频交流变压器体积大、重量大,占用空间大。相比之下,电子变压器体积小,结构紧凑,设计用于为典型功率需求超过20W的阻性负载供电。当电子变压器由 120VAC/230VAC 供电时,如果输出上的阻性负载设置为小于 20W,则大多数变压器将无法工作。
传统的卤素MR16灯在正常工作条件下从交流电源消耗超过20W的功率,因此它们与电子变压器配合使用时运行良好。然而,LED MR16 灯只需要 7W 的功率即可提供与 35W MR16 卤素灯相同的光输出。
阻性负载和亮度
MR16卤素灯用作非线性电阻负载。当灯冷时,电阻低,它会吸收高电流,支持电子变压器的运行。一旦灯亮起,灯丝就会变热,电阻就会增加。当由电子或磁性变压器供电时,典型的 35W 卤素灯在 35VAC/120VAC 时将消耗 230W 的功率。由于卤素灯是阻性负载,如果线路电压从标称值下降,亮度会降低;当线路电压从标称值上升时,亮度会增加。
亮度增加,亮度降低 - 这不是当今大多数应用程序所需的一致操作。但是,当线路在标称输入电压附近变化时,可以保持MR16 LED灯的亮度恒定。但LED MR16灯不是电阻负载,这是电子变压器所需要的。因此,需要调整LED MR16灯的负载行为,以便它可以吸收提供所需光输出所需的功率并保持电子变压器运行。
针对恒流负载优化 LED 灯
MR16 LED灯的驱动电路可以调节,使其从电子变压器的输出端吸收恒流负载。电子变压器的输出不能增加电容,因为这会阻止MR16 LED灯充当恒流负载。此外,MR16 LED灯吸收的电流需要以非常快的速度上升到编程电流。具体来说,它需要在3μs或4μs内跳转到编程值。如果它比这慢,那么电子变压器可能会停止开关。
HB LED驱动器的新设计将使大多数电子变压器在MR16 LED灯下平稳运行。MR16灯吸收的电流通过施加到灯上的RMS电压进行调整。当电压较低时,MR16灯会消耗一定的电流。为了保持输入功率恒定,当RMS输入电压增加时,该电流将减小。
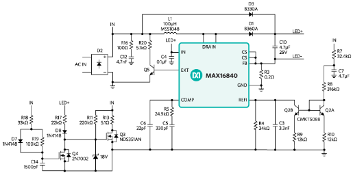
这款 HB LED 驱动器集成了一个 0.2Ω、48V MOSFET,适合大多数应用。它可以配置为 6V 至 40V 的 LED 灯串电压。如果串中的 LED 数量大于 6,则可以在升压配置中使用驱动器。对于少于 6 个 LED,应在 SEPIC 配置中使用。在本文中,我们只讨论升压配置。图1显示了升压配置的原理图。

图1.MAX16840 HB LED驱动器在MR16 LED灯升压配置中的原理图这种配置提供了与电子变压器的良好兼容性。
使 LED MR16 灯与电子变压器兼容
MAX16840采用平均电流模式控制来控制输入电流。检流电阻R3上的电压由REFI引脚上的电压控制;电阻R3上的平均电压在每个开关周期由REFI引脚上的电压调节。开关频率在内部设定为 300kHz。R3上的最大电压钳位为200mV,因此电流不能超过0.2/R3。桥式整流器在二极管桥D3的引脚2上提供整流输入电压。该整流电压现在由R7和C7取平均值。C7上的直流电压通过电阻R8转换为电流。由Q2、R10和R19组成的电流镜电路将在REFI引脚上产生一个吸电流,其中Q2B = V吸收的电流C7/R8.因此,REFI 引脚上的电压将为 (50μA - VC7/R8) × R4,其中 50μA 是 REFI 引脚上的内部电流源。调整R8和R4的值,使输入电压的输入功率变化在±5%以内,而输入电压又在标称值的±10%以内变化。这种设计使输入功率在线路电压变化±10%时几乎保持不变。
升压电感设置为100μH,以提供低输入电流纹波,从而提高与电子变压器的兼容性。在二极管桥引脚3上出现的整流电压的每个半周期内,当来自电子变压器的电压接近零时,输入电流将变为零。为了正常工作,重要的是,在电子变压器的一个开关周期中,MR16灯吸收的电流上升到REFI引脚上的编程电流值。如果灯吸收的电流远低于保持电子变压器运行所需的电流,则LED灯将开始闪烁。使用此处使用的100μH电感器时,电流需要一些时间才能从零上升。因此,一些电子变压器可能会停止开关,然后重新启动,从而产生闪烁。
为了解决这个问题,该电路设计具有一个额外的负载,包括R18、D7、C14、Q4、D8、R17、R11、R13和Q3。该电路向电子变压器增加5Ω,但整流交流正弦波每半周期仅增加约80μs至90μs,其频率通常为100Hz/120Hz。一旦电感中的电流上升到足够高以保持变压器运行,负载就会被移除。这种额外负载消耗的功率很小。
还有另一种方法可以解决这个问题:将升压电感减小到10μH,在高开关频率下工作,并消除额外的负载。高开关频率将导致更高的开关损耗,但不需要额外的负载。上述两种方法均为Maxim Integrated专有。
MAX16840具有EXT引脚,用于在IN引脚上的电压小于5V时驱动外部晶体管。内部 MOSFET 将处于关断状态。EXT引脚导通Q5,5Ω负载加至桥式整流器的输出端。一旦IN引脚上的电压超过5V,该负载将关断。当电子变压器使用后沿调光器运行时,这种方法很有用。对于某些电子变压器和调光器组合,当调光器设置为最小光输出时,变压器无法正确切换。当交流电源施加到变压器并将调光器设置为最小值时,就会发生这种情况。MAX5的Q20、R16840和EXT引脚电路通过向电子变压器增加5Ω负载来克服这一问题。一旦LED打开并提供照明,该负载就会被移除,因为IN引脚直接连接到升压输出电压。
展示与电子变压器的兼容性
此处显示了由不同电子变压器供电时 6W 升压、MR16 LED 灯的性能数据。升压 MR16 在输出端使用 7 个 LED 进行了测试。表1和表2总结了不同变压器的性能。
| 变压器 | 208VAC/254VAC 时的性能 | 平均发光二极管电流(毫安) |
|---|---|---|
| 飞利浦 Primaline 70® | ✓ | 283 |
| 飞利浦 Primaline 105 | 闪烁 | — |
| 欧司朗卤素膦 HTM 70® | ✓ | 296 |
| 欧司朗卤素膦 HTM 105 | ✓ | 300 |
| 欧司朗卤电子HTN75 | ✓ | 301 |
| 欧司朗光膦HTM150 | 以半功率运行 | 181 |
| 欧司朗 ET-鹦鹉 105 | — | — |
| 欧司朗 ET-P 60 | ✓ | 283 |
| 飞利浦赛他琳 60W | ✓ | 298 |
| 飞利浦 ET-E 60 | 240V以上闪烁 | 303 |
| 飞利浦赛他琳 105W | ✓ | 269 |
| 飞利浦 ET-S 150 | ✓ | 272 |
| 飞利浦赛他琳 150W | 闪烁;以半功率运行 | — |
| 变速器 YT70 | ✓ | 310 |
| 变光YT70L | ✓ | 311 |
| 变光YT105L | ✓ | 310 |
| 变速器 YT150 | ✓ | 312 |
| 变速器 YT250 | ✓ | 312 |
| 贵族EN-60D | ✓ | 312 |
| 贵族EN-80D | ✓ | 311 |
| 贵族 EN-35E | ✓ | 315 |
| 贵族EN-110D | ✓ | 300 |
| 贵族EN-150D | ✓ | 294 |
| CDN CS60 | ✓ | 309 |
| RIΩ 20-50W | ✓ | 312 |
| 极光 A2-D60 | ✓ | 274 |
| SEET TR50/12 萨菲尔 7700 | ✓ | 305 |
| 惠州雷士ET60E® | ✓ | 306 |
| 雷士ET50S | ✓ | 308 |
| 施雷耶什 50WH | ✓ | 293 |
| 路摩泰克LT150Si | ✓ | 298 |
| 异形 ET30-40/12® | ✓ | 298 |
| 康拉德574223® | ✓ | 313 |
| 康拉德574222 | ✓ | 311 |
| 欧普 DB602-220/12® | ✓ | 302 |
| TCL ET60H | ✓ | 311 |
| GE SET60LS® | ✓ | 274 |
| TF TF-1100 20W 至 50W | ✓ | 310 |
| TF TF-1100 50-100W | ✓ | 296 |
| 变压器 | 208VAC/254VAC 时的性能 | 平均发光二极管电流(毫安) |
|---|---|---|
| 王 WH-601E2N | ✓ | 307 |
| 电子变压器 SET02B | ✓ | 301 |
| 阿尔莱特 AL-80A® | ✓ | 307 |
| WAC 照明 EN-1260-R2® | 以半功率运行 | — |
| 赫拉 UE-E60FT® | ✓ | 308 |
| 舱口 RS12-60M | ✓ | 310 |
| 舱口 RS12-80M | 115V以上闪烁 | — |
| 光灯 LET-105® | ✓ | 311 |
| 莱特奇LET75 | ✓ | 310 |
| 舱口 RS12-105 | ✓ | 310 |
| 舱口 RS12-150 | ✓ | 297 |
| 小马PET-120-12-60 | ✓ | 309 |
| 小马PET-120-12-75 | ✓ | 309 |
| 诺拉照明T50C2® | ✓ | 309 |
| B 和 L CV-10/150-12 | ✓ | 291 |
| B 和 L CV-10/105-12 | ✓ | 311 |
| B 和 L CV-10/75-12 | ✓ | 312 |
| B 和 L CV90098 | ✓ | 310 |
调光性能(图 2 至 11)使用 LET75 和路创 SELV-303P 调光器进行了测试。®

图2.由 LET75 供电时的输入电流,不带 120VAC 调光器。

图3.由 LET75 在 120VAC 下供电时输入电流,无需调光器。该波形以40μs时基获取,清楚地显示了由Q3和Q4组成的电路增加的额外负载。该负载在交流波形的每个半周期的前80μs后被移除。

图4.由 LET16 在 75VAC 下供电时 MR120 板的输入电压波形。

图5.MR16 板的输入电压波形由 LET75 在 120VAC 下供电。

图6.由 LET75 在 120VAC 下供电时的 LED 电流波形。

图7.LED 电流波形,由带有 75VAC 后沿调光器的 LET120 供电。调光器设置为最大光输出。

图8.调光器设置在靠近调光器中间时的LED电流波形。

图9.调光器设置在靠近调光器中间时的输入电流波形。

图 10.调光器设置为最小光输出时的 LED 电流波形。

图 11.调光器设置为最小光输出时的输入电流波形。
结论
通过使用针对 MR16 和其他 12VAC 灯优化的 HB LED 驱动器,您可以使 MR16 LED 与电子变压器兼容。这里演示的LED驱动器是MAX16840。然而,应该注意的是,必须测试每个不同的电子变压器和调光器组合的性能。
测试表明,一些后沿调光器和电子变压器组合工作令人满意。三端双向可控硅调光器不能与电子变压器正常工作,因为它们不是为在容性负载下工作而设计的。电子变压器中的EMI滤波器与电子变压器输入端的其他电容器相结合,在使用调光器运行时会产生振铃。反过来,当电子变压器的输出端连接到LED灯时,这种振铃在当前配置中使用MAX16840时会引起闪烁。
审核编辑:郭婷
上一篇:为LED照明增添智能