时间:2023-01-13 15:56
人气:
作者:admin
这种保护功能可在较长的生命周期内实现可靠的大功率 LED 运行,并防止在出现软件问题时 LED 烧毁。超时功能由一个简单的监控电路组成,具有电容可调延迟。更一般地说,每次需要保护外设免受软件激活问题的影响时,都可以非常简单地实现此硬件保护功能。
支持内置摄像头的闪光灯功能现在是手机中非常普遍的功能。闪光光源基于高亮度LED。然而,这些LED仍然很昂贵,并且仅在有限的持续时间(通常为1s)内接受非常高的电流。如果LED电流长时间维持在这个最大水平上,过热会降低亮度,一定时间后,LED将完全烧坏。因此,为了保证这些高亮度LED的长生命周期,管理闪光灯功能的时间控制非常重要。
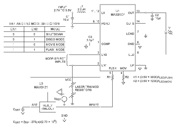
图1所示,MAX8607白光LED升压转换器针对采用大电流白光LED的相机闪光灯/频闪灯应用进行了优化。该芯片集成了一个 1MHz PWM 升压转换器、一个 1.5A 低压差 (LDO) 电流调节器和逻辑控制电路,从而为LED闪光灯控制提供了一个节省空间的子系统。在闪光模式下,电流最高可达1.5A,最大值由外部电阻器(R1)设置。最大 VIH和 V伊利诺伊州的EN1和EN2 MAX8607输入(分别为1.4V和0.4V)允许设计人员使用1.8V外设CMOS I/O引脚来控制LED模式。

图1.通过在LED升压转换器上增加MAX6421可调复位电路,可以防止闪光灯LED过热并延长LED寿命。
为了限制EN控制信号的超时,MAX6421监控电路连接到MAX8607。该监控电路监视 1.6 至 5V 的系统电压。内部激光调整电阻器在出厂时预设,可将阈值设置为 34 个电压预定义值中的任何一个;在本例中,我们将使用具有1.8V阈值的版本。当EN1信号的1.8V高电平出现在MAX6421的V上时抄送输入引脚,芯片在其低电平有效推挽式RESET输出引脚上保持低电平,在给定的超时延迟内。低电平超时由一个电容器 (CTR) 以提供更大的灵活性(C = 330nF 时约为 900ms)。或者,通过选择具有1.6V预设门限(低于EN1信号电压)的MAX6421,可以确保在MAX6421复位引脚超时延迟后获得高逻辑电平。
当EN1和EN2引脚变为高电平时,MAX8607上的闪存功能被激活,标称时处于工作状态几百毫秒。闪光模式下的 LED 电流由外部电阻 I 定义发光二极管= (0.6V × 5000)/R1。如果EN1引脚持续保持在高电平,MAX6421将自动禁用闪光灯功能,通过将RESET输出升至逻辑高值来控制电流设置电阻(R1)中的闪光电流(图2,上图)。这会断开由 R1 编程的电流源,并将 LED 电流降低到几毫安(图 2,底部)。或者,如果EN2仍保持高电平,MAX8607可切换至I短片模式(由R2编程)。
测量:
此处,电流设置为0.75A,R1 = 3.9K时,延迟设置为900ms,CTR= 330nF。

图2.当EN1变为高电平时,复位电路的超时周期被启动,当发生超时时,它通过使其复位输出调高(顶部)来降低LED电流。当MAX8607上的闪光灯引脚变为高电平时,流向LED的电流减小,从而防止过热(底部)。
审核编辑:郭婷