时间:2023-02-03 10:17
人气:
作者:admin
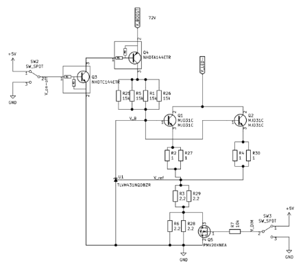
大功率LED灯串(例如汽车前灯中用的灯串)要求电流恒定,也就是无论环境温度和输入电压如何波动变化,电流都保持稳定。电流稳定可以确保LED灯串的亮度水平恒定,有助于延长其工作寿命。驱动功率LED有几种解决方案。较完善的分立式方案是将精密并联稳压器和功率双极性晶体管组合,采用电流吸收器配置。

分立式LED驱动电路图
在升压转换器的输出级使用线性调节,可将24 V电源电压转换为72 V,为两个并联的LED灯串提供所需的高电压。两个并联的100 V NPN晶体管的基极端子使用可调精度并联稳压器控制,使其在线性区域内工作。反馈回路中的电阻决定负载电流的大小,因此最亮工作模式下的总电流消耗为1 A。
使用BJT稳定可靠地工作
通过使用红外摄像机检查电路(图2),可以看到即使在最亮设置下,BJT的温度也远远低于最大允许上限。与集成式解决方案相比,这种分立式方案还为PCB上的散热管理提供了更多的灵活性。当输入电压波动为1 V时,LED灯串的亮度和温度不会发生变化,表明该解决方案具有稳健性。即使环境温度攀升到50 ℃,电路仍能可靠运行。

PCB和使用红外摄像机得到的热图像

采用DPAK封装,热性能出色
Nexperia的MJD系列功率双极性晶体管采用DPAK封装,具有出色的热功耗,非常适合此应用。该解决方案使用两个符合汽车标准的MJD31C大功率100 V 3 A NPN双极晶体管,但对于需要更精密线性稳压器的应用,则可用增益更高的MJD31CH-Q替代MJD31CA。

这些器件的基极电流均由TLVH431 A级精密并联稳压器控制,最大灌电流达到70 mA。在输出级进行线性调节的另一个优点是不会引入额外的电磁干扰(EMI),这也是汽车环境中的一个关键考虑因素。
可持续运行
在大功率LED灯串中实现稳健持续运行,要求无论温度和输入电压如何波动变化,电流都能保持稳定。分立式高电压电流吸收器拓扑使用Nexperia的MJD系列功率双极性晶体管以及精密TLVH并联稳压器,以高性价比的简单解决方案来确保LED亮度恒定。
审核编辑:郭婷