时间:2023-03-07 15:16
人气:
作者:admin
一. 什么是数码管
LED数码管(LED Segment Displays)是由8个发光二极管构成,并按照一定的图形及排列封装在一起的显示器件。 其中7个LED构成7笔字形,1个LED构成小数点(也被称为为八段数码管)。
常用的数码管位数有1,2,3,4,5,6,8,10位等等,颜色有红,绿,蓝,黄等几种。 了解LED的这些特性,对编程是很重要的,因为不同类型的数码管,除了它们的硬件电路有差异外,编程方法也是不同的。
二. 数码管基本构造
LED数码管有两大类,一类是共阴极接法,另一类是共阳极接法,共阴极就是8段的显示字码共用一个电源的负极,是高电平点亮,共阳极就是7段的显示字码共用一个电源的正极,是低电平点亮。 只要控制其中各段LED的亮灭即可显示相应的数字、字母或符号。
共阴和共阳极数码管的内部电路,它们的发光原理是一样的,只是它们的电源极性不同而已,共阴为所有的LED负极接在一起,共阳为为所有的LED正极接在一起。 如下图为1位数码管的共阴极和共阳极原理图:

三、数码管显示原理
要是数码管显示数字,有两个条件:1.是要在VT端加合适的电源(一般每颗LED还需串上合适的电阻,起限流作用); 2.要使(a,b,c,d,e,f,g,dp)端接低电平或“0”电平。 这样才能显示的。
例如下图的共阴极数码管,须在VT端接上地端,(a,b,c,d,e,f,g,dp)端接到单片机的引脚上; 如果要使其中一个LED亮时,对应的单片机引脚输出高电平,即可点亮LED灯。

共阴极LED数码管的内部结构原理图
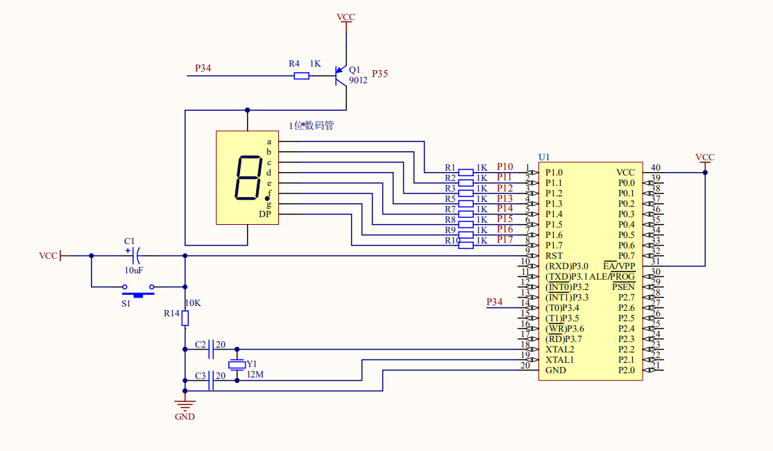
能够点亮数码管后,就可以通过单片机控制数码管显示数字或字母。 为了控制方便,我们将数码管的a~dp引脚依次连接单片机的P10-P17引脚,如图:

我们对数码管所要显示的每个数字和字母进行编码,然后在编程时,将编码放在一个数组上,需要显示什么数字或者字母,从数组里面提取相应的编码就可显示所要显示的字符了。
如图,要显示数字“5”时,编码为0x6D。 如果数码管为共阳极,只需要对共阴极的编码做一个取反操作即可。

四. 数码管驱动方式
根据LED数码管的驱动方式的不同,可以分为静态式和动态式两类。
1.静态驱动方式
led静态显示时,其公共端接地(共阴极)或接电源(共阳极),各段选线分别与I/O口接线相连。 要显示字符,直接在I/O线发送相应的字段码。
优点: 静态显示结构简单,显示方便,要显示某个字符直接在IO线上发送相应的字段码
缺点: 一根数码管需要8根IO线,数码管比较多时候,非常占用IO线。
2.动态驱动方式
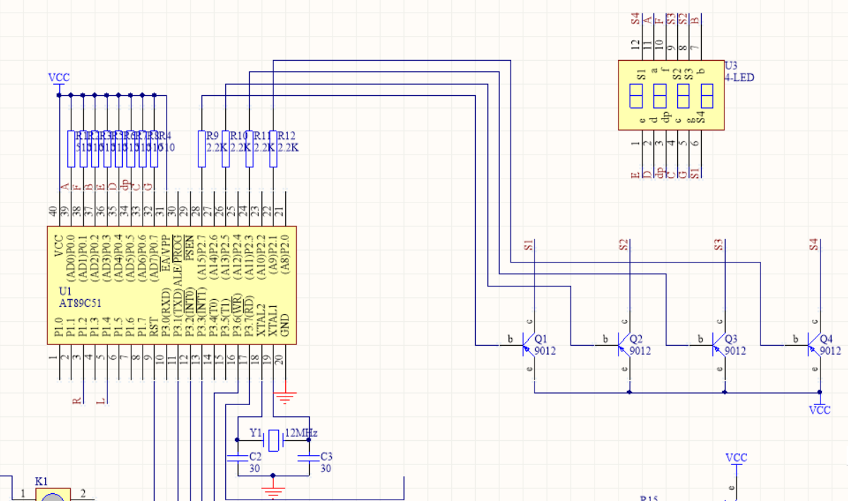
动态驱动方式是将所有的数码管的段选线并接在一起,用一个IO接口控制,公共端并不是直接接地(共阴极)或者电源(共阳极),而是通过相应的IO接口控制。
以共阳极为例假设4个数码管工作过程为,如图:

四位数码管动态驱动方式连接图
从计算机角度,每个数码管隔一段时间才显示一次,但是由于人的视觉暂留效应,只要隔离时间足够短,循环的周期足够长,美妙达到24次以上,看起来数码管就一直稳定显示了,这就是动态显示原理。
五. 八位数码管动态驱动例程
以八位共阴极数码管,动态驱动的方式为例:
#include<reg51.h>
//--定义使用的IO口--//
#define GPIO_DIG P0 //段选
#define GPIO_PLACE P1 //位选
//--定义全局变量--//
unsigned char code DIG_PLACE[8] = {
0xfe,0xfd,0xfb,0xf7,0xef,0xdf,0xbf,0x7f};//位选控制 查表的方法控制
unsigned char code DIG_CODE[17] = {
0x3f,0x06,0x5b,0x4f,0x66,0x6d,0x7d,0x07,
0x7f,0x6f,0x77,0x7c,0x39,0x5e,0x79,0x71};
//0、1、2、3、4、5、6、7、8、9、A、b、C、d、E、F的显示码
unsigned char DisplayData[8];
//用来存放要显示的8位数的值
//--声明全局函数--//
void DigDisplay(); //动态显示函数
/*******************************************************************************
* 函 数 名 : main
* 函数功能 : 主函数
* 输 入 : 无
* 输 出 : 无
*******************************************************************************/
void main(void)
{
unsigned char i;
for(i=0; i<8; i++)
{
DisplayData[i] = DIG_CODE[i];
}
while(1)
{
DigDisplay();
}
}
/*******************************************************************************
* 函 数 名 : DigDisplay
* 函数功能 : 使用数码管显示
* 输 入 : 无
* 输 出 : 无
*******************************************************************************/
void DigDisplay()
{
unsigned char i;
unsigned int j;
for(i=0; i<8; i++)
{
GPIO_PLACE = DIG_PLACE[i]; //发送位选
GPIO_DIG = DisplayData[i]; //发送段码
j = 10; //扫描间隔时间设定
while(j--);
GPIO_DIG = 0x00;//消隐
}
上一篇:一文解析LED芯片结构及发光原理