时间:2022-08-15 10:11
人气:
作者:admin
混合彩色或白色 LED 的输出可以产生各种色温的各种色调或白光。动态调整可以让用户根据需要在从冷到暖的范围内调整建筑照明,或者在重点照明中循环使用一系列颜色。它还可以从 LED 串中生成精确、一致的颜色,尽管温度波动和老化会引起变化。通过利用微控制器和来自颜色传感器的闭环反馈,照明设计师可以开发微调系统,以可重复和稳定地生产所需的精确阴影。
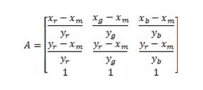
颜色空间提供了一种用红/绿/蓝波长表示颜色的方法——三色值(参见 TechZone 文章“ LED 颜色混合:基础知识””)——大致对应于人类三种视觉感受器对可见波长的敏感度。CIE 1931 色彩空间以色度x,y(显示在图上)和光通量Y(未显示)表示颜色范围。色度值表示一组由三色值缩放的 RGB 值:

在此颜色空间中绘制的红色、绿色和蓝色 LED 的坐标定义了一个包含颜色范围的三角形,称为颜色色域,可以通过以各种比例混合这些设备的输出来实现(图 1)。

图 1:映射到 CIE 1931 颜色空间图的红色、绿色和蓝色 LED 的颜色和亮度特性定义了一个三角形,该三角形包含了三个设备的输出可以生成的所有可能的阴影;这被称为色域。(由赛普拉斯半导体提供)
理论上,通过将每个基色LED的驱动电流调整到所需的比例,我们应该能够在色域中产生几乎任何阴影。实际上,不同颜色 LED 的材料系统在特定驱动电流产生的输出量上存在显着差异。此外,驱动电流和输出之间的关系是非线性的——超过某个阈值,由电流增加产生的额外输出量下降,这种效应称为下垂(参见 TechZone 文章“识别 LED 效率下垂的原因”) )。
对于给定的设备,输出也会随着温度和年龄而变化。此外,制造和材料特性会导致给定类型 LED 的中心波长因批次而异,甚至在来自同一晶片的不同器件之间也会发生变化。最后,轮廓色域包括小的不连续性,这意味着无法通过线性变换来计算在色域中生成所需阴影所需的每种原色的数量。
颜色混合算法
颜色混合首先确定所用 LED 的 CIE 值,然后确定生成所需颜色C混合所需的光混合,该混合颜色具有 CIE 坐标x m、y m和Y米。对于基本的颜色混合应用,简单的查找表可以提供必要的调光值,但需要高度可控白光或精确可调性的更复杂的应用需要使用动态系统。
一种常见的颜色混合方法利用矩阵技术。¹对于色域中的任何给定C混合,我们可以将转换矩阵A定义为:

[3]
如果我们将三器件 LED 模块所需的总光通量定义为C mix的整体为:

[4]
然后我们可以使用以下方法确定每个 LED 所需的光通量:

[5]
重要的是要注意,这种基本的颜色匹配算法并不局限于三个设备,而是可以扩展到更大的数量,例如三个白色 LED 用一个琥珀色 LED 加热,只需在上面的矩阵中添加额外的项。
混色控制器
Cypress Semiconductor 采用不同的四通道混色方法,其EZ Color系列高亮度 LED 控制器使用多个三器件三角形的叠加。² EZ Color 控制器专为混色应用而设计。 PSoC CY8CLED16支持可配置的脉宽调制 (PWM) 调光器,用于多达 16 个具有 32 位分辨率的独立 LED 通道。
考虑一个使用红色、绿色、蓝色和琥珀色设备的示例。LED 在 CIE 颜色空间中定义了四个不同的三角形:TR1(R,G,B)、TR2(R,A,B)、TR3(R,G,A) 和 TR4(G,A,B)。求解每个三角形的方程 5 可以揭示哪些基极发射器组可以产生所需的颜色 - 负值表示阴影位于给定三角形之外(图 2)。

图 2:如果所需颜色位于一组 LED 的色域之外,例如相对于 RGB 三角形的 P2,颜色混合算法将返回负值。(Courtesy of Cypress Semiconductor)
实际上,CY8CLED16 可以在固件中执行所有这些操作。需要将基本 LED的x、y、Y数据以及C mix的坐标输入内存。 固件执行矩阵计算以找到两个有效的解决方案集(图 3)。它不仅检查指示请求颜色超出给定三角形色域的负值,还检查以确保请求的光通量不超过实际设备的输出。如果是这种情况,它会适当地缩放命令。控制器还可以处理温度反馈,以补偿由于热循环导致的已知性能变化。

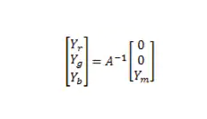
图 3:EZ-color HB LED 控制器通过执行多组三通道解决方案来执行四通道颜色混合,直到找到两个有效解决方案。(Cyprus Semiconductor提供)飞思卡尔半导体的 56F8XXX 系列数字信号控制器 (DSC)提供了另一种使用混色算法控制 LED 矩阵的选项。例如, MC56F8006采用工作频率为 32 MHz 的双哈佛架构,拥有一个 6 通道 PWM 模块、一对 28 通道、12 位 ADC 和两个可编程增益放大器(图 4)。

图 4:MC56F8006 通过全系列外设支持混色算法。(由飞思卡尔半导体提供)
在运行中,系统测量电流检测电阻器 R 两端的电压V R以确定流过 LED 的电流,然后将该值转换为颜色亮度。DSC 根据由颜色混合算法确定的请求值(即Y r、Y g或Y b)检查实际值,并调整 PWM 占空比以适应(图 5)。

图 5:数字信号控制器利用 ADC 检查 LED 的亮度并根据需要调整输出以提供所需的色调和亮度参数。(由飞思卡尔半导体提供)
对于需要具有高光谱分辨率和稳定性的色彩调节的应用,系统通常集成板载色彩传感器,这些传感器具有配备有滤光片的光电探测器,以模拟人类视觉响应。Microchip Technologies的PIC24FJ16GA002例如,可以与数字颜色传感器集成,以提供特定的、所需的相关色温。它具有三个高速、高分辨率 PWM、1 至 2 kB RAM 和四个具有 16 位输出的并行集成 ADC 通道。修改后的哈佛架构在 32 MHz 的工作频率下提供 16 MIPS。
在示例应用程序中,3 MCU 通过工作频率为 400 kHz 的 I²C 总线访问传感器数据。传感器集成时间发生在四个 PWM 周期内,在此期间 MCU 执行其他任务,例如显示更新和通信。
概括
混色提供的光谱区分和稳定性可以延长 LED 灯串在要求高光谱稳定性或可调谐性的应用中的使用寿命。通过从具有各种外围设备的一系列 MCU 中进行选择,照明设计人员可以轻松定制其系统,以满足性能、可靠性和稳健性规范,同时满足其价格限制。