时间:2022-08-16 08:56
人气:
作者:admin
导语
在一些IO引脚较少或为了减少对IO的使用,需要用尽可能的减少引脚使用,本文介绍几种常见的LED的电路,减少IO使用。
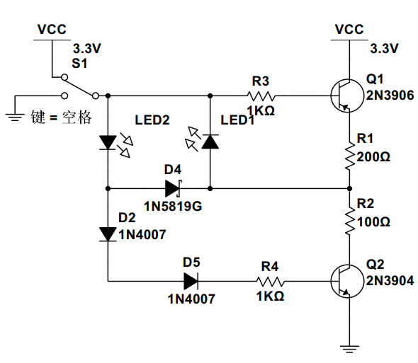
一个端口
使用一个IO控制两个LED灯,利用了LED的单向导通性实现。
方案1
其电路静态功耗低,但分立元件较多,复杂。

方案2
电路简单,但静态电流大。

方案3
LED存在管压降,白色LED的管压降在3-3.2V左右,利用管压降设计电路。

以上都是利用单片机IO输出的3种状态,高电平点亮D0,低电平点亮D1,高阻态俩都亮。利用PWM输出对称方波可达到两个都在视觉上的点亮。
多个端口
查理复用可以在N个IO端口,控制 N ( N − 1 )个 LED。

如果需要点亮某一个LED,首先确定它在哪一对IO之间,然后将其余IO设置成高阻状态,使其不参与控制。然后在根据该LED的极性,设置它所在两个IO的高低电平,来点亮它,与它并联的LED由于极性相反而熄灭。
审核编辑:汤梓红
上一篇:使用51单片机点亮LED