时间:2022-08-21 09:24
人气:
作者:admin
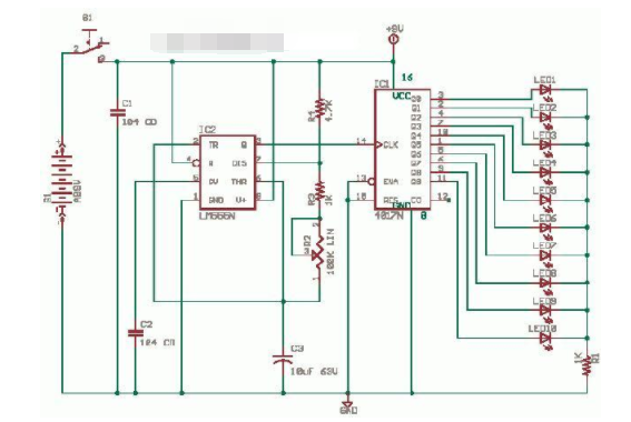
这是使用定时器 ID NE555N 和逻辑 IC 4017N 的运行 LED电路。IC 555 用作多谐振荡器并生成用于 4017 时钟输入的频率。
4017 是一款高速硅门 CMOS 5 级约翰逊计数器,具有 10 个解码输出。每个解码输出通常为低电平,并在 10 个时钟周期周期的低到高转换时钟周期顺序变高。在 OUTPUT 10 从高电平变为低电平后,CARRY (TC) 输出从低电平变为高电平,并可与 CLOCK ENABLE (CE) 一起使用以级联多个阶段。CLOCK ENABLE 输入在高电平状态下禁用计数。还提供了一个 RESET (MR) 输入,当它被设为高电平时,将所有解码输出设置为低电平,“0”除外。
R2 是一个线性电位器,用于调整时钟频率,当然还有闪烁 LED 的频率。

下一篇:三种LED驱动电源原理图