时间:2022-07-02 12:17
人气:
作者:admin
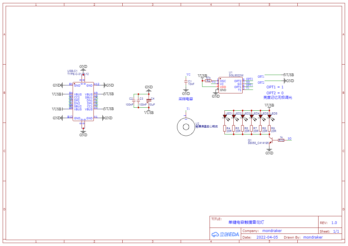
Type-C接口,不选6P是因为16P有绿色白色橙色紫色
(如果有朋友焊接16P困难可以自行改成6P哦)
最亮5v0.4A,壳子还在画,灯光温和不刺眼
无极调光亮度记忆长开不热电容触摸
灯推荐暖光。白光和黄白相间也很好看的(蓝绿红紫光没试过。。。。)
灯丝灯易碎(做出壳子前易碎),不喜欢的友友可以改成LED灯珠,但是要注意功率等等
板子打黄色好看一点(绝美的一批)
没精力改充电了(现在做单色屏手表),干脆直接开源出来,后期会加壳子,评论的建议都会看。
磁吸式充电底座正在打板测试!!!!
亚克力外壳准备测试!!!!
(如果实在不想自己动手可以在咸鱼搜雪花触摸灯)






【平平无奇的触摸无极调光雪花灯-哔哩哔哩】
https://b23.tv/D3K7gTg
拍的有点拉
如果,我是说如果,顺利的话,他应该会拥有一个透明的壳子。。。。
大概一个月,链接会放在这里。。。。
还有一个充电的磁吸式底座。。。。
原理图:(其他附件在立创开源广场)

最初的设计是这样的,把灯丝灯嵌入到pcb里,兼具广角照明和保护灯丝,后面因为开槽间距太小良品率低所以改为不铺铜的透光样式,如果有友友想试试开槽的话,直接把左边六个灯图形改为槽孔并且拖到pcb里面对齐即可!下面附上模型图,有需求的友友可以浅试一下。
