时间:2022-07-11 11:22
人气:
作者:admin
车大灯也称为前照灯,与夜间行驶及恶劣天气条件下的安全驾驶息息相关。汽车大灯种类一般分为卤素大灯、氙气大灯、LED大灯和激光大灯。随着LED技术不断成熟,推动LED车灯的中低端渗透逐渐增加,预计2021年中国LED头灯渗透率有望突破60%。
相比与其他三种大灯类型, LED大灯具有其他光源无可比拟的优点:
• 寿命长:LED寿命理论上可达10万小时,实际寿命也可达到2万小时以上• 响应快:点亮无延迟,响应时间仅为几十纳秒• 可靠性:占用体积小,结构简单,高耐震• 高效率:较少额外损耗,比起传统灯的复杂散热系统,LED灯的热损耗要小得多,消耗的能量较同光效的白炽灯减少80%,转换效率可达到85%
电路架构
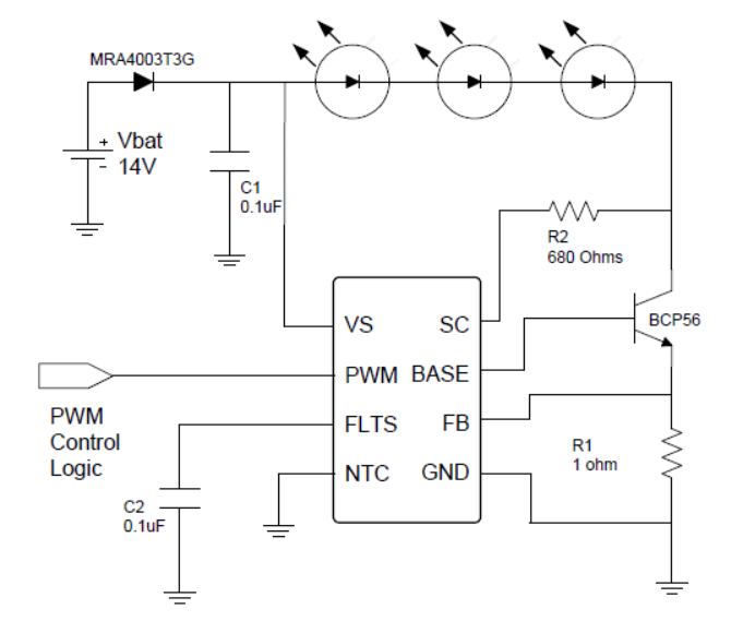
l 线性驱动方案

车载线性LED驱动方案,通常应用在汽车内部照明、停车灯和侧面标志灯等。如上图,线性LED驱动器无电感,消除噪声;通过外部电阻R1调节电流,单个器件可以驱动多个LED,将元件数量减至最小,简化设计。线性驱动方案电路架构较简单,相对成本也比较低,适用在较低电流的场合。
l 单级LED驱动方案

单级LED驱动方案属于开关驱动方案,这种驱动方案简单并且性价比高,能用于日间行车灯、转向指示灯或远/近光等单一汽车前端照明功能。汽车在冷启动或者负载突降情况下电池电压变化很大,为了保证LED有足够的电压正常工作,通常前照灯配置为升压、升降压、SEPIC或Cuk拓扑的LED驱动器。
如上图,在基于输出电压的一段关断时间后,即开始导通时间。达到电感峰值电流阈值后,导通时间立即结束。器件可配置为在分流FET调光周期的导通和关断时间内保持恒定的纹波峰峰值,适合在整个分流FET调光范围内保持线性响应。
l 双级LED驱动方案/LED矩阵解决方案
双级LED驱动方案属于智慧头灯方案,如下图,汽车前照灯能使用摄像头进行车辆和物体检测,然后检测环境自动调节远/近灯的亮度,或者最佳电路照明状态。

如下图电路架构,方案包括一个恒定电压输出的升压器作为前级以创建一个稳定的直流电压,后接高带宽降压恒定电流输出的 LED 驱动器以输出电流,矩阵控制器通过提供单个像素级LED控制来实现全是用自适应照明解决方案。双级LED驱动方案相比前两种方案,电路架构更为复杂,并且使用磁性器件的数量更多,成本也相比高,应用在中高端车型。

车载LED驱动用功率电感
新产品发布--车载功率电感AMWPH系列
1、 产品结构

2、 产品特点
• 涂胶结构:该结构能有效减少蜂鸣声,保证产品电性及容易实现产品小型化
• 闭磁路结构:漏磁少、抗EMI性能好
• 工艺成熟:产品工艺平台成熟,产品易实现自动化生产,保证产品一致性