时间:2022-07-28 17:32
人气:
作者:admin
LED驱动电路的基础知识
LED串联电阻阻值的计算:例如电源为5V,一个LED正常工作时的电压为2v 电流为20mA。要想使LED正常工作,需要串联的电阻分压5-2=3V,由于串联的LED额定电流为 20mA,所以流经电阻的电流也为20mA,阻值可以用电压3V除以电流20mA大体计算得到。
理论上来说,在LED串联电阻的简单电路中,LED与电阻哪个器件靠近Vcc是无所谓的,但由于电源电压有波动,为了保护LED,通常将电阻放到Vcc一侧,而LED放到GND一侧。
使用单片机时,为保证其正常工作,一般IO口的电流不超过1mA,而LED正常工作时的电流一般为10-20mA,故需要外部驱动电路。
驱动LED的三种方法
使用三极管或MOS管等驱动器件:便宜、简单。
使用达林顿管:节省PCB面积 ||| 使用继电器:功率大。
使用串并转换芯片:节省CPU的IO口资源。
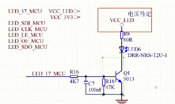
驱动单个LED电路
原理图:

各个器件的选型及作用:
三极管的选择:Ic端的电流必须满足负载的需求,例如假设上图中LED电流为20mA,因此选择的三极管Ic需要大于20mA。
R16的选择:可以由Ic和放大倍数求出基极电流Ib,再由 LED_17_MCU 的电压和 Ib 即可大体求出R16的大小。
R18的作用:由于单片机初始上电时IO口的电平不定,因此此处接一个对地的电阻,可以保证上电时三极管基极处的电平为低,可以避免上电时LED的误闪。
C7的作用:当外界有干扰时,LED_17_MCU 上可能会出现电压的抖动,当电压抖动较大时,LED会被点亮,因此,加入C7电容可以滤除 LED_17_MCU 上高频的抖动,避免LED因外界的干扰误闪。
三极管的漏电流通常为微安级别,因此不足以点亮一颗LED,不用担心漏电流点亮LED。
达林顿管
内部示意图:

大体作用:将输入的信号进行两极放大,类似于三极管的驱动,但可以将体积做的很小。
视频中使用的器件驱动能力为500ma。
串并转换芯片
好处:可以节省单片机的IO口资源。
选择:使用电流驱动型芯片,由于二极管的UI曲线类似于指数型,在电压变化很小的情况下电流变化会很大,若使用电压型驱动芯片,在电压变化不大的情况下可能会造成电流有较大的变化。
背光灯的设计
背光灯设计时注意将LED合理分布,避免LED在一处聚集造成某处过亮或光线在屏幕边缘反光造成屏幕边缘过亮,影响观感。
原理图:

背光灯的特点:选用串联的方式,由于器件的体质不同,若使用电压控制亮度,降低同样电压,LED的亮度降低程度可能会出现较大的差异。
下图不可使用,电压变化时可能会造成亮度变化明显,因此上图中R29电阻不可以省略。

在设计背光灯的PCB时通常将焊盘放置的非常紧密,由于串联关系,可以将0欧姆电阻和LED交换位置(紧密的好处:当屏幕的亮度不均匀时,可以调整LED的位置,使屏幕的亮度均匀)。
上一篇:基于LED的建筑照明IC设计挑战
下一篇:汽车LED驱动器电源转换拓扑指南