时间:2022-08-04 16:33
人气:
作者:admin
LED驱动电路设计
1, LED灯简单介绍:
LED即为我们常见的发光二极管,如下图(图1)。

图1
LED在电路图中的标记如下图(图2)。

图2
2, LED灯电气特征:
1, 单向导通性 :
常见的LED发光二极管都有两个引脚,其中长的引脚接电源正极,为电流进入LED的引脚,短的接电源负极,为电流离开LED的引脚。如果LED正向导通(图3),此时LED电阻基本为零,LED导通发光,如果LED反向导通(图4),此时LED电阻可理解为无穷大,LED无电流通过,LED不发光。

图3

图4
2, LED电路分析

图5
1,近似分析:
如上所述, LED正向导通即可理解为电阻为零, 反向导通电阻为无穷大,故分析电路(图五), 10V电压加在发光二极管D与100欧姆电阻R1上面,此时D正向导通,电阻为零, 故该电路电流为:

2, 二阶近似:
我们可以这样理解,所有正向导通正常工作的发光二极管其两端电压恒定为0.7V, 故以上电路我们可以进一步分析,D二极管两端分压0.7V, 故电阻R1两端电压为 10 - 0.7 = 9.3V, 故电路电流为:

二阶近似也是在大部分电路设计中被普遍使用的。
3,高阶近似:
因为二极管正向导通也是存在电阻的(体电阻), 故我们在某些需要非常精确的电路计算的时候我们需要考虑这种体电阻,一般这种体电阻都会在二极管技术手册提及。
3, LED电路设计思路
1,限流电阻的使用
一般的51单片机的输出电压只有5V左右,一般3mm发光二极管正常工作电流在5~20mA之间,如果按照二阶近似,二极管分压0.7V,那么剩下的4.3v电压将全部施加在导线电阻上面,这样导线的电流将远远大于20mA, 这样很容易烧坏发光二极管,故我们需要给每个发光二极管串联一个限流电阻,我们假设需要的是20mA的电流, 5V的驱动电压有0.7V被二极管分压,4.3V将加到我们的限流电阻上面故可知,限流电阻电压为4.3V,电流为20mA,故根据欧姆定律,很容易得出,限流电阻大小为215欧姆, 所有我们需要给每个二极管加上一个215欧姆是限流电阻,当然,实际设计电路的时候215欧姆的电阻一般很难找到,故可以提高电阻到300欧姆,因为我们计算的工作电流是20mA, 但是一般5~20mA都可以正常工作。
2,三级管的使用
由于单片机本身的驱动功率有限,如果直接使用单片机驱动多个LED灯将可能存在电压输出不稳定的情况,所以我们要使用三极管来放大单片机驱动的电流, 具体关于三极管的电路分析我们留着本文最后面介绍。
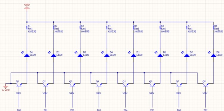
4, 成品电路及相关分析

(图6,最终电路图)
以上为一个典型的共阴极的LED驱动电路,其中一共引出10条腿,8条接单片机IO口,一条接电源正极,一条接地(也就是接电源负极)。
1,三极管的分析:
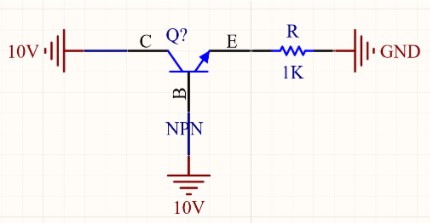
在此我先简单介绍三极管在电路中的电路分析, 我们先看下图。

其中C引脚为集电极,B引脚为基极,E引脚为发射极, 三极管内部的电流关系为:

即,集电极到发射极的电流等于β倍基极到发射极的电流, 也就是说,基极到发射极的电流被扩大的β倍,然后从发射极流出,β的大小从10到300不等,β的大小从10到300不等, 我们可以试着分析以下电路,β的大小从10到300不等。

我们试着分析上面的电路图,因为我们可以把基极到发射极三极管部分理解成一个二极管,所以BE分压0.7V,所以R上面的电压为9.3V,因为R为1K欧姆, 固根据欧姆定律得,R上电流为9.3mA, 因为这部分电流包括三极管的基极和集电极电流,假设三极管β值为100, 固基极电流是集电极电流的100分之1,固基极电流大概为0.093mA, 固此时基极电流很小,但是加在我们的电阻上的电流却远远大于基极电流。
此处只是对于三极管的简单介绍,具体的介绍以后我再写一篇专门的博客了。
现在我们回到我们的电路上面。

当P00引脚高电平输出时,就会有20mA左右的电流流过二极管D1, 此时三极管Q1的基极,P00只有 20mA / β, 如果β等于100, 此时基极电流为0.2mA,这样实际流过单片机的电流就只有0.2mA, 如果八个LED都点亮,单片机本身承载的电流也只有0.2 * 8, = 1.6mA, 还不及没有三极管时的一个二极管的电流大,这样我们的单片机就能承受驱动8个二级管产生的电流。
八个LED都点亮,单片机本身承载的电流也只有0.2 * 8, = 1.6mA, 还不及没有三极管时的一个二极管的电流大,这样我们的单片机就能承受驱动8个二级管产生的电流。
以上文章为我本人对于LED驱动的看法,如有错误之处,还望各位读者指出。