时间:2022-04-22 09:14
人气:
作者:admin
使用线性稳压器驱动LED的缺点就是有相当一部分功率会损耗在线性稳压器上,导致电路发热严重,能量转换效率不高,另外一方面受限于发热,线性稳压器的驱动能力也有限,为了解决这些问题,可以采用开关模式的LED驱动器,主要有BUCK,BOOST,BUCK-BOOST三种类型,因为开关模式工作的LED驱动器采用MOS作为开关器件,其导通电阻很小,当MOS导通时,其损耗很小,当MOS关闭时,除去漏电流基本没有电流流过,所以整体损耗小,转化效率更高,今天我们就先讲一下基于BUCK开关电路供电的LED驱动电路。
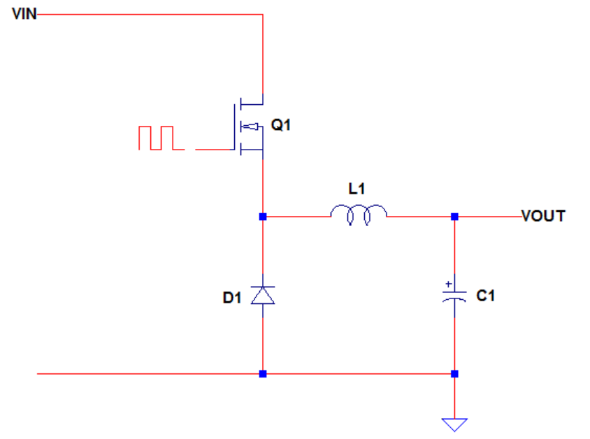
下图是一个典型的BUCK电路拓扑图,BUCK转换器属于降压型转化器,它的输出电压小于输入电压,通过给Q1 MOS提供PWM驱动信号来控制输出电压,当Q1导通时,电感L1储能,Q1关断时,L1释放能量,电容C1放在输出端,减小输出电压纹波,二极管D1给Q1释放能量提供回流路径,只有当MOS关断,L1放电时,D1才会正向导通,对于BUCK电路而言,其输出电压和输出电压有着固定的比例关系:Duty Cycle, Buck = Vout / Vin,也就是说输出电压只受到输入电压和占空比的影响。

比如ADI公司的LT3474 BUCK降压器驱动器,其输入电压很宽,从4V 至 36V,输出电流能力最大为1A,IC内部集成了电流监测器,可以实现从35mA to 1A的高精度电流输出能力,其工作原理就是电源从Vin引脚输入,经内部开关管后输出到SW引脚,之后经过外部电感后接到OUT引脚,最后通过LED引脚输出。电感选型时需要注意电感的额定电流要大于输出电流电流,并且电感饱和电流要至少比输出峰值电流大30%,避免电感在工作时进入磁饱和状态,这可能会导致电感烧毁。输入电容以及输出电容要选择低ESR的瓷片电容,续流二极管要比电路最大输出电流大,反向耐压要大于输入电压即可。

BUCK降压型LED驱动电路转化效率高,倒是需要注意的是其EMI噪声也更大,所以要做好噪声滤波以及屏蔽。
上一篇:LED显示屏的常见问题及维修技巧