时间:2022-04-24 09:16
人气:
作者:admin
在LED发光二极管的应用中,往往我们需要用几个LED串联起来构建一个灯组进行驱动点亮,因为每个二极管上都会有一定的压降,当我们串联多个LED时,总压降可能会超出电源电压,这个时候我们就需要搭建BOOST电路进行驱动了。BOOST电路是一种升压输出电路,其输出电压比输入电压高,接下来我们就讲一下基于BOOST开关电路供电的LED驱动电路。
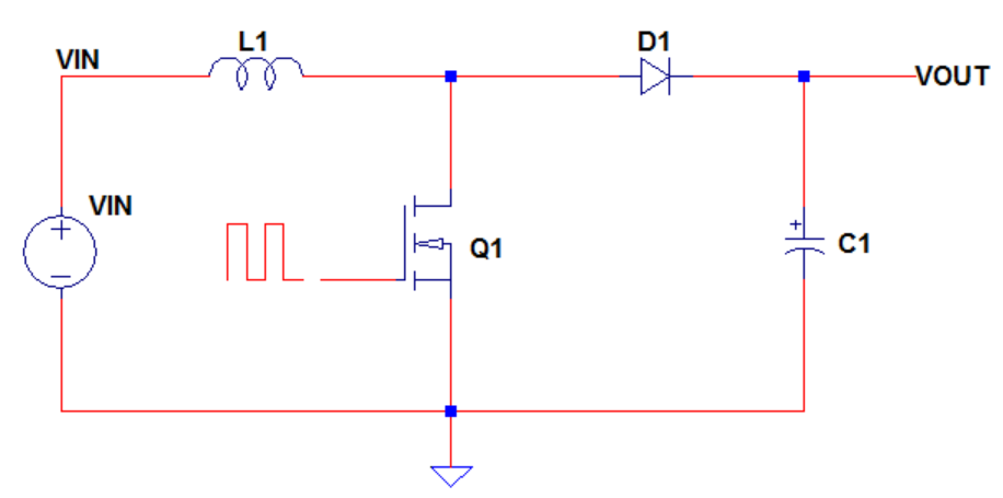
下图是典型的BOOST电路原理图,Q1工作在饱和开关状态,当Q1导通时,电感L1充电,Q1导通电阻很小,电源电压主要在电感L1两端,Q1两端的压降很小,从而D1两端的电压不足以达到正向导通电压,这个时候D1处于截止状态。当Q1关闭后,电感充当临时电源和主电源VIN串联,此时D1二极管正向导通,向电容C1充电,C1的作用就是充当储能电容,BOOST输出电压,输入电压以及占空比有如下关系:Duty Cycle, Boost = 1 – (VIN / VOUT),由此可见输出电压由输入电压和Q1开关占空比决定。

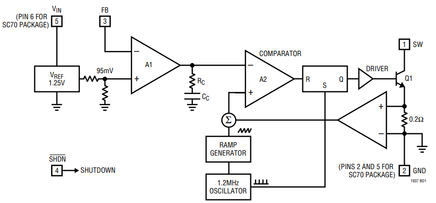
比如ADI公司的LT1937升压型变换器,它是具有恒定电流输出能力的LED升压驱动器

其内部电路拓扑如下,Vin引脚用于给芯片内部逻辑电路供电,当Q1导通时,电源电压经Vin→电感L1→SW引脚→Q1→GND。Q1串联了一个0.2Ω的采样电阻用于采样Q1导通时的电流,当Q1关断时,电源电压经Vin→电感L1→D1→LED→R1→GND。电阻R1可以设定输出电流,基本原理就是通过0.2Ω采样电阻采样开关电流经过运放转换成电压信号输出到A2的正输入端,A1放大器采集FB外置外置电阻R1上的电压(R1的阻值是根据需要的输出电流设定的,等于95mV/Io),然后和参考电压95mV比较后输出电压信号到A2的负输入端,进而通过A2来控制Q1的开关。

需要注意的是输出电流不能设置的过低,因为过低的输出电流会使得Q1跳过部分开关信号来降低输出电流,那么在此过程中电感中的电荷已经释放完了,这个时候电感L和电容C可能会发生LC振荡,从而产生振铃波,电感的选型要选择低等效串联电阻的电感型号以降低损耗。输出电容的作用是通过限制输出电压的纹波来维持输出电压的稳定,电容自身的串联阻抗以及输出电流决定了纹波电压的大小。

关于PCB布局的话,电源输入VIN,电感L以及SWITCH的走线越短越好,环路越小越好,其次转换器下面要尽可能铺地,降低EMI,电阻R1就近打过孔接入地平面,提高测量精度。

用BOOST作为LED驱动器,需要注意输出电流以及LED的导通压降,避免BOOST输出电压达不到要求,同时PCB布局也要注意,降低EMI,避免测试超标。