时间:2021-08-22 07:39
人气:
作者:admin
电子发烧友网报道(文/黄晶晶)近日,台媒报道称国巨将从9月1日起调降大中华区经销商芯片电阻价格,调降幅度约10%左右;同时在未来一到两个月内,还会下调标准型MLCC价格,调价幅度为10%。
这不是被动元器件调价的个例,据了解有的国内MLCC厂商也在下调其产品均价。在当前半导体芯片一片“涨”、“缺”声中,恐怕以MLCC为代表的被动元器件是“一枝独秀”的稳了!
国产MLCC营收大幅增长
风华高科发布2021年半年度业绩预告显示,预计实现归母净利润4.70-5.20亿元,同比增长84.74%-104.40%。
三环集团2021年上半年报显示,公司实现营业收入28.8亿元,比上年同期增长74.37%。原因是受市场景气度持续上升的影响,公司营业收入大幅增加。
鸿远电子上半年实现营收12.5亿元,同比增长80.56%;实现归母净利润4.54亿元,同比增长121.25%。
天利控股集团(旗下全资附属公司宇阳科技)发布公告,截至2021年6月30日,集团预期收入上年同期增加100%至120%;
公告表示,新型冠状病毒(COVID-19)爆发的影响下,部分顾客于2020年上半年减少对片式多层陶瓷电容器(MLCC)产品的需求,而市场于2020年下半年起有持续改善。同时由于MLCC业务一方面积极调整产品结构,一方面扩大产能降低单位成本,以及管理层所实施其他有效成本控制措施,毛利得以显著上升。
从今年上半年各MLCC厂商公布的业绩来看,都是两到三位数百分比的增长。这主要是受益于市场的回暖。一是新冠疫情的影响得以减缓;二是5G、物联网、智能手机以及军工等业务的恢复增长。三是MLCC价格并没有像其他电源芯片、驱动IC、MCU、MOSFET等出现暴涨的情况,整体价格稳中有跌,给了国产MLCC厂商更多的市场机会。
国产MLCC都在扩产
长期以来MLCC行业是以日本、韩国企业为第一梯队,中国台湾省次之,中国大陆的MLCC厂商以做中低端为主。但是,国产MLCC近年来一直都在扩产,同时并非只专注于中低端产品,在5G、汽车等方面都展开了突破。
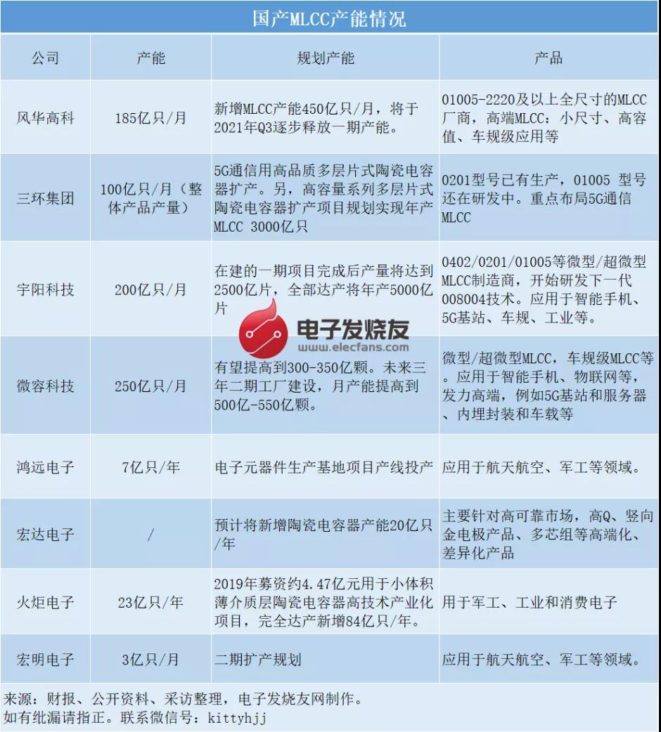
据电子发烧友网记者的统计,当前国产MLCC厂商的产能情况如下:

从图表可以看到,当前国产MLCC主力供应商主要是风华高科、宇阳科技、微容科技和三环集团等,这四家厂商也都在积极扩产。例如风华高科拟投入40亿元建设祥和工业园高端电路基地,全部达产预计在2023年底。
三环集团5G通信用高品质多层片式陶瓷电容器扩产项目,拟投入募集资金18.95亿元,并计划2022年底达产。还有南充三环的高容量MLCC扩产项目规划年产能在3000亿只。
宇阳在安徽滁州建设“年产5000亿片片式多层陶瓷电容器项目”,共分为三期,一期项目完成后,产量将达到2500亿片。
微容科技在广东省罗定建设MLCC工业园,一期已经投入生产,月产能达250亿颗。未来三年二期工厂建设,月产能提高到500亿-550亿颗。
我们知道,在2018年前后发生的MLCC那一波涨价之前,整个MLCC行业的产能都是比较保守的。据电子发烧友网记者了解,特别是国内厂商基本上长期以来都是以低价、中低端产品存在于市场上。这就使得国内厂商营收增长有限,也没有太多的资金进行技术研发和扩产,在资本市场也表现平平。
但是,我们现在看到,这些MLCC厂商的扩产规模,有的厂商最高将增加现有产能的一倍。可以说是相当进取的扩产规划。这与两三年前整个行业比较寡淡的形势截然不同。厂商的自信扩产反应出的正是国产MLCC发展的黄金时期已经到来。
国产替代空间巨大,厂商更有机会冲击高端MLCC
根据CECA数据显示,2020年全球MLCC市场规模同比增长11.1%至1,017亿元,预计2021年将达到1,148亿元,同比增长12.9%,到2025年将达到1,490亿元,五年复合增长率为7.9%,
根据智多星顾问的数据,2021年全球MLCC市场需求量将增长至48,420亿只,同比增长10.2%,到2025年将达60,520亿只,五年平均增长率约为6.6%。预计2021年我国MLCC的需求量将继续高速增长,达到38510亿只市场规模,将增长到609.1亿元,到2025年,我国MLCC市场需求量将达到47,890亿只,市场规模达到791.5亿元。
根据海关总署MLCC进口情况,以2018至2020年每年平均进口数量2.6万亿只测算,若替代50%,国产替代市场规模高达1.3万亿只。

电子发烧友网记者粗略估算,按现在各MLCC厂商规划的扩产产能计算,如果产能全部开出将略高于1.3万亿只的规模,但若要完全替代2.6万亿只的进口数量,还有很大的成长空间。但也不能简单的以扩产规模来衡量国产替代,毕竟国产MLCC主要还是以中低端产品为主。扩产能够承接日韩厂商退出的中低容市场,更重要的还是发展国产高端MLCC。
2021年1月,工信部发布《基础电子元器件产业发展行动计划(2021-2023 年)》,该计划旨在持续提升保障能力和产业化水平,支持电子元器件领域关键短板产品及技术攻关,提出到2023年要面向智能终端、5G、工业互联网、数据中心、新能源汽车等重点市场,推动基础电子元器件产业实现突破,并增强关键材料、设备仪器等供应链保障能力。
2021年7月,我国工信部等六部门联合发布的《关于加快培育发展制造业优质企业的指导意见》,明确提出依托优质企业组建创新联合体或技术创新战略联盟,开展协同创新,加大基础零部件、基础电子元器件、基础材料等领域关键核心技术、产品、装备攻关和示范应用。MLCC做为基础电子元器件正是需要从中低端向高端迈进。
而在高容量MLCC产品方面,由于存在较高的技术壁垒,市场主要被日本、韩国企业主导,国内与国外企业技术差距较大。三环集团表示,国内企业尚未完全掌握生产高容量MLCC所使用的重要材料配方高精度成型工艺技术,并且相关生产、检验设备及其配件方面亦严重依赖国外厂家,导致国内企业在高容量MLCC产业化进展缓慢,市场占有率较低。高端规格市场长期由国外企业占据主导地位,产品价格较高,不利于国内产业配套。
因此,国内MLCC厂商的研发和扩产将向着高端MLCC前进。研发高容值、小尺寸、高可靠性MLCC,应用于5G基站、汽车、工业等领域。例如风华高科、宇阳、微容都能够提供01005尺寸MLCC,三环01005尺寸的在研,宇阳008004尺寸的在研,微容将在2021年推出008004规格的MLCC等等。
随着5G网络、数据中心等新型基础设施建设,以及5G智能手机的到来,叠加汽车电子、物联网对MLCC需求的显著增加,国内MLCC厂商有机会获得更大的发展。有业内人士对电子发烧友网记者表示,在中美贸易摩擦背景下,国内终端厂商开始重视国内供应链的建立,给了国内厂商很好的机会,包括试错的机会,特别是在高端MLCC产品的研发和使用上,终端厂商更愿意配合国产的供应商,在不断的试错和反复的改进优化当中,共同促进国产元器件的研发和生产水平的提升。这真的就是国产化的力量。
如果说近段时间MLCC出现价格下跌的情况,是整个半导体市场非常另类的表现。那么,也可以认为当前无论是台系厂商,还是大陆厂商,都有着低价抢市场份额的野心。相信在这场“跌价”的较量中,国产MLCC有着成长的空间,但依然要坚持冲击高端市场,将国产MLCC拉抬到一个高质量发展的水平。
本文为电子发烧友网原创文章,作者黄晶晶,微信号kittyhjj,转载请注明以上来源。如需入群交流,请添加微信elecfans999,投稿发邮件到huangjingjing@elecfans.com。