时间:2021-10-07 16:04
人气:
作者:admin
在使用多个 LED 灯串的设计中,例如刹车灯、日间行车灯、尾灯和其他汽车照明应用,电流平衡电路为所有 LED 灯串提供相等的电流,以防止出现不同的亮度水平。
基于分立晶体管的电流平衡电路由于其电路简单、元件少而被广泛使用,但也存在一些性能上的缺点。晶体管基极-发射极电压 (V BE )不匹配、LED 正向压降和温度变化会导致 LED 亮度不匹配。本文比较了基于运算放大器 (op amp) 的 LED 电流平衡电路与更常见的基于分立晶体管的解决方案的技术性能。
图 1显示了基于分立晶体管的 LED 电流平衡电路的简化原理图。

图 1这是基于分立晶体管的电流平衡电路的外观。资料来源:德州仪器
图 1 中的电路使用固定电压 (VS1) 和一个电阻器 (R1) 和配置为二极管的双极 NPN 晶体管 (T1) 来设置参考电流 (I REF )。I REF通过晶体管T2 和T3分别镜像为I1 LED和I2 LED。公式 1 显示了通过晶体管的电流。理想情况下,电流I REF、I1 LED和I2 LED相等。
I REF = V REF /R1 = VS1-VT1 BE /R1 (1)
VT1 BE是晶体管 T1 的基极到发射极电压。对于相同的给定电流,该电压会随着工艺和温度的变化而发生很大变化。在这个电路中,有三个电流腿,其中只有两个通过 LED 灯串。电源必须提供T1 汲取的电流以设置I REF。该电流由 T1 汲取,可能达到数毫安,从而导致功率损耗。
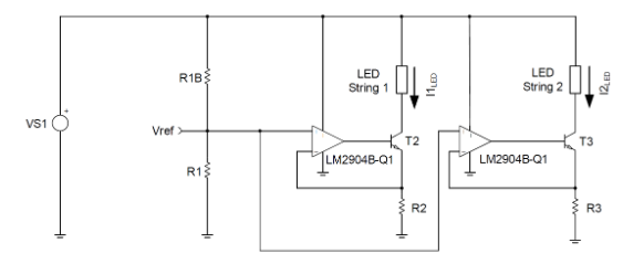
图 2显示了基于运算放大器的 LED 电流平衡电路的简化原理图。

图 2基于运算放大器的电流平衡电路使用高侧电压到电流转换器以通过 LED 提供恒定电流。资料来源:德州仪器
参考电压 (V REF ) 是通过使用 R1、R1B 和 VS1 的分压器创建的。通过将检测电阻器 R2 和 R3 两端的电压反馈回LM2904B-Q1双路汽车运算放大器的反相输入来调节电流。公式 2 计算通过晶体管 T2 和 T3 的电流:
I1 LED = I2 LED = V REF /R2 = VS1/R2 × R1/(R1+R1B) (2)
其中 R2 等于 R3。
I1 LED1和 I2 LED取决于 R1、R1B、R2 和 R3 的电阻容差和温度漂移系数。使用精密电阻(例如 0.1%)将最小化电阻容差和温度漂移的影响;与基于分立晶体管的解决方案相比,它还将确保在工艺和温度变化方面具有更好的电流匹配。由于 V REF设置电流(与基于分立晶体管的电路不同),因此可以通过增加 R1 和 R1B 的值来减少通过 R1 和 R1B 的电流,从而最大限度地减少功率损耗。
NPN V BE失配对 LED 电流的影响
现在让我们比较两个电路之间不匹配组件特性的影响以及对温度和电源的影响。
在以下情况下,NPN 晶体管的 V BE 可能与相同电流不匹配:
晶体管因制造批次、发射极面积或温度而异。
放置晶体管的 PCB 上存在应力。
NPN晶体管的基极电阻和基极电流不同。
V BE 中的不匹配会影响流经每个 LED 电流串的电流。
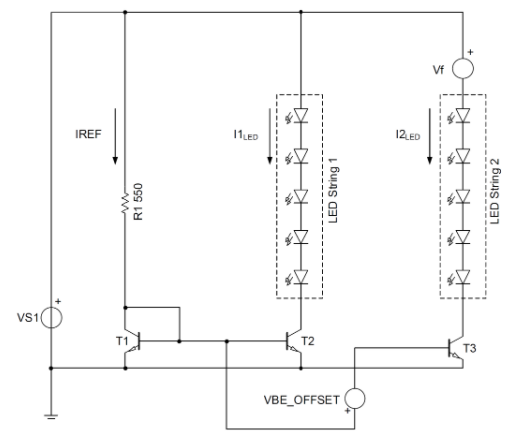
双极晶体管的V BE电压可以漂移–2 mV/°C。除了初始 V BE偏移电压外,晶体管之间 10°C 的温差会在 V BE中产生 20 mV 的差异。图 3显示了一个基于分立晶体管的电流平衡电路,其中包含两个包含五个 LED 的灯串。电源电压 (VS1) 设置为 12 V。电阻器 R1 和 NPN 晶体管 T1 配置为二极管,在室温下将 I REF至 T1设置为 20 mA。向电路添加电压源 V F和 V BE_OFFSET分别代表 LED 正向压降和晶体管V BE电压的差异。优选地,这些电压源将不存在于电路中。

图 3原理图突出显示了基于分立晶体管的电路的 V BE和 V F的影响。资料来源:德州仪器
图 4说明了图 3 中电路的 T2 和 T3 之间V BE电压变化的影响。将 V BE_OFFSET从 –25 mV扫描到 25 mV 会导致 I2 LED电流分别从 31.5 mA 变化到 11.5 mA。在 V BE_OFFSET为 0 V 时,I1 LED和 I2 LED之间的失配与 20 mA 的设定电流有高达 57.5% 的不匹配。如公式 1 所示,通过 LED 的电流取决于 VT1 BE。因此,V BE中的任何不匹配都会导致 LED 串电流不匹配,包括初始偏移误差和温度变化。

图 4显示了基于分立晶体管的电路的 V BE电压差的影响。资料来源:德州仪器
图 5显示了推荐的带有运算放大器和两串五个 LED 的电流平衡电路。原理图中显示的元件值在每条腿上产生 20 mA 的电流。为了公平比较,变量和扫描条件与图 3 中的示意图相同。

图 5显示了基于运算放大器的电路的 V BE效应。资料来源:德州仪器
图 6显示了图 5 中电路的 T2 和 T3 之间V BE电压变化的影响。从 –25 mV 到 25 mV扫描 V BE_OFFSET(T2 和 T3 晶体管的V BE电压差)导致I2 LED电流的变化分别从 19.92101 mA 到 19.921024 mA。I1 LED和 I2 LED之间的 0.00004% 失配来自 V BE_OFFSET下 19.921017 mA 的设定电流与基于分立晶体管的电路相比,0 V 是一个显着的改进。误差的减少是因为该设计使用运算放大器的反馈环路来确保检测电阻器两端的电压恒定,以产生 20 mA 的电流。

图 6显示了基于运算放大器的电路的 V BE电压差的影响。资料来源:德州仪器
自发热对 LED 电流的影响
PCB 上的温差和局部自发热对 LED 电流平衡电路有重大影响。用于仿真的分立晶体管和 LED 电路模型没有模拟自热效应;因此,它的效果在模拟中是不可见的。
由于与热源的距离不同,T2 和T3 晶体管之间的温差会导致V BE的显着差异。这种差异会在较热的 LED 灯串中产生更多电流,从而导致额外的温度升高(更高的功耗)和正反馈循环。如果这种热正反馈不受控制,单个 LED 灯串可能会消耗电源中的所有电流并损坏晶体管和 LED。如果单个电源为所有 LED 串供电,则设计人员必须考虑自热。
基于运算放大器的电路不受电流不平衡引起的任何自热的影响,因为 R2 和 R3 两端的电压是经过调节且恒定的。如果晶体管自热导致 V BE漂移,则闭环配置会改变基极电压(运算放大器输出)以驱动晶体管并保持电流恒定。I2 和 I3 的漂移很小。但是,如果需要考虑失调电压漂移,请考虑使用漂移较低的器件,例如OPA4991-Q1四路汽车运算放大器。
电源变化对 LED 电流的影响
图 7 分别显示了分立晶体管和基于运算放大器的电路的 LED 电源电压从 12 V 变为 14 V 的影响。分立晶体管电路的 I REF和运算放大器电路的 V REF都取决于电源电压。电源的变化按比例影响电流。两种电路都随着 LED 电源的变化而改变 LED 电流,但基于运算放大器的解决方案的变化斜率较低。如果电源变化幅度很大,则基于分立晶体管的解决方案与初始电流的偏差最大。

图 7比较显示了两个电路中电源变化的影响。资料来源:德州仪器
在图 2 所示的电路中使用外部电压基准设置 I REF可能需要具有更高输出电流的 V ref,但可以最大限度地减少电源变化的影响。图 4 中的电路具有用于设置 V ref的低电流负载。
LED 正向压降对 LED 电流的影响
由于工艺变化或面积或温度差异,单个 LED 可能具有不同的正向压降。这些差异将导致 LED 串之间的累积正向压降差异。
图 8显示了仿真结果,将基于分立晶体管的电路和基于运算放大器的电路与从 –1 V 扫描到 1 V的变量 V F进行比较。这模拟了 LED 串 1 和 LED 串之间累积正向电压的差异。 LED 串 2. 结果显示,基于分立晶体管的电路中 LED 串电流的变化为 330 µA,而基于运算放大器的电路的 LED 串电流保持相对恒定。

图 8仿真结果比较了两种电路中 LED 正向压降的影响。资料来源:德州仪器
比较两个 LED 电流平衡电路——一个基于分立晶体管的电路和一个基于运算放大器的电路——显示了组件失配的影响以及对温度和电源电压的影响。如本文所示,基于运算放大器的电路可根据工艺变化和温度引起的V BE变化进行调整,并且更不受电源和 LED 正向压降变化的影响。
Sanjeev Manandhar 是德州仪器 (TI) 的系统工程师。
编辑:hfy