时间:2021-05-26 17:49
人气:
作者:admin
摘要: 在场效应管关断后让LED的负极电压升高,使得LED关闭。当场效应管导通时,LED的负极电压被拉低,使得LED发光。PWM调节方式使得驱动电路更简单,降低了制造成本。
LED 的排列方式及LED 光源的规范决定着基本的驱动器要求。
LED驱动器的主要功能就是在一定的工作条件范围下限制流过LED的电流,而无论输入及输出电压如何变化。最常用的是采用变压器来进行电气隔离。下文论述了LED照明设计需要考虑的调光因素。
正是因为调光的要求所以驱动LED 面临着不少挑战,如正向电压会随着温度、电流的变化而变化,而不同个体、不同批次、不同供应商的LED 正向电压也会有差异;另外,LED 的“色点”也会随着电流及温度的变化而漂移。
下文 LED采用多个串联的方式,供电电源为12V电,所以使用了一级升压电路。
1.系统组成
LED调光系统组成框图如图1.1所示。

图1.1 LED调光系统组成框图
2. 单元硬件电路的设计
2.1 基于MAX1771的升压(Boost)电路
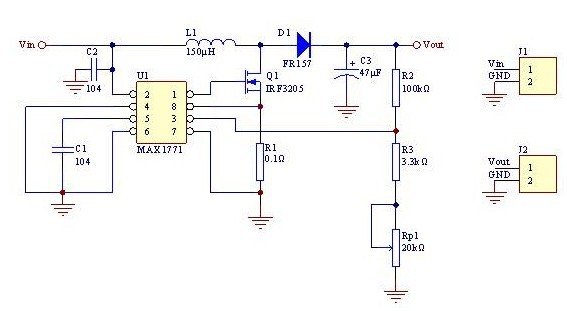
MAX1771是美信公司的电源管理芯片,可以做为升压电路使用,电路结构为Boost电路,如下图2.1所示。当电压输入电压的范围是5-12V,输出根据 的调节范围是24-36V。引脚1输出PWM来控制场效应管IRF3205的导通与截止。 引脚3是电压反馈端,内置1.25V的稳压源。当输入到3脚的电压高于或低于1.25V时,芯片会自动调节PWM占空比的减小或增大,以得到稳定的输出。

图2.1 基于MAX1771的Boost电路原理图
LED 的排列方式及LED 光源的规范决定着基本的驱动器要求。
LED驱动器的主要功能就是在一定的工作条件范围下限制流过LED的电流,而无论输入及输出电压如何变化。最常用的是采用变压器来进行电气隔离。下文论述了LED照明设计需要考虑的调光因素。
正是因为调光的要求所以驱动LED 面临着不少挑战,如正向电压会随着温度、电流的变化而变化,而不同个体、不同批次、不同供应商的LED 正向电压也会有差异;另外,LED 的“色点”也会随着电流及温度的变化而漂移。
下文 LED采用多个串联的方式,供电电源为12V电,所以使用了一级升压电路。
1.系统组成
LED调光系统组成框图如图1.1所示。

图1.1 LED调光系统组成框图
2. 单元硬件电路的设计
2.1 基于MAX1771的升压(Boost)电路
MAX1771是美信公司的电源管理芯片,可以做为升压电路使用,电路结构为Boost电路,如下图2.1所示。当电压输入电压的范围是5-12V,输出根据 的调节范围是24-36V。引脚1输出PWM来控制场效应管IRF3205的导通与截止。 引脚3是电压反馈端,内置1.25V的稳压源。当输入到3脚的电压高于或低于1.25V时,芯片会自动调节PWM占空比的减小或增大,以得到稳定的输出。

图2.1 基于MAX1771的Boost电路原理图
2.2 LED驱动电路的设计
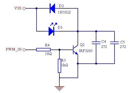
LED驱动电路原理图如图2.2所示。由于Buck电路的驱动比较复杂,故使用如下的电路, 使在场效应管关断后让LED的负极电压升高,使得LED关闭。当场效应管导通时,LED的负极电压被拉低,使得LED发光。PWM调节方式使得驱动电路更简单,降低了制造成本,并可以获得较精确的亮度步进调节。

图2.2 LED驱动电路原理图
3.软件设计
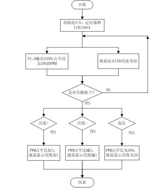
采用STC89C52单片机输出频次为230Hz的PWM来驱动场效应管IRF3205的开断,其中用独立键盘来实现PWM占空比1%-99%连续可调,步进值为 1%。同时使用液晶YJDC-1对LED的亮度即PWM的占空比进行显示,形成了良好的人机界面。软件流程图如图3.1所示。

图3.1 软件流程图
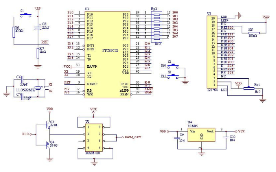
4.电路原理图及印制板图
⑴ 单片机及外围电路原理图

图4.1 单片机及外围电路原理图
编辑:jq