时间:2021-06-15 11:20
人气:
作者:admin
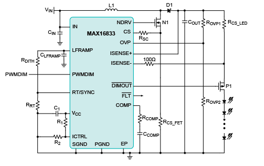
本应用笔记是系列中的第一篇,详细介绍了 MAX16833 高压高亮度 LED 驱动器的分步设计过程,以加快原型设计并增加首次成功的机会。MAX16833是峰值电流模式控制的LED驱动器,能够驱动多种不同架构的LED串:升压、降压-升压、SEPIC、反激式和高侧降压拓扑。
MAX16833 提供多种特性:设计用于驱动外部 p 沟道 MOSFET 的调光驱动器、极快的 PWM 电流切换到 LED 且不会出现瞬态过压或欠压、模拟调光、100kHz 至 1MHz 之间的可编程开关频率,以及用于频率抖动的斜坡输出或用于使用很少的外部组件精确设置 LED 电流的电压参考。
对于第 1 部分中的设计示例,使用 1A 恒定电流驱动 7 个 LED 串。假设每个 LED 的典型正向压降为 3V,动态电阻为 0.2Ω。还假设 LED 驱动器电路直接由汽车电池供电,汽车电池的典型电压为 12V,但可以在 6V 到 16V 之间变化。由于 LED 串电压始终大于输入电压,因此选择升压配置。

电感选择(升压)
为了选择正确的电感值,必须计算最大占空比:

其中 VLED 是 LED 串的正向电压,单位为伏特,VD 是整流二极管的正向压降(大约 0.6V),VINMIN 是最小输入电源电压,单位为伏特,VFET 是平均漏源电压开关 MOSFET 导通时的电压(以伏特为单位)(初始假设为 0.2V)。
编辑:hfy
下一篇:基于ZAURA控制的LED驱动器