时间:2021-05-25 05:42
人气:
作者:admin
这是一个采用LYTSwitch™-2 LYT2004E的通用输入,22 V至48 V输出,180 mA,隔离式反激CC / CV LED驱动器的设计示例报告。它具有准确的恒定电流和恒定电压,宽工作负载,高效率,组件数量少,启动时间短,空载功耗和集成保护的特点。本文档还包含电源和变压器规格,原理图,物料清单和典型性能特征。
图1组装好的电路板

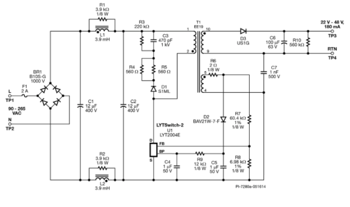
图2原理图
输入过滤器
交流电通过桥式整流器BR1整流。电感器L1,L2和电容器C1,C2形成一个pi(π)滤波器,以衰减传导的差模EMI噪声。这种配置以及变压器设计,变压器铁心接地以及添加Y电容器C7,即使在接地层端接至大地的情况下,该设计也能以良好的裕度满足EMI EN55022 B级要求(通常会导致高共模电压)。 -模式噪音)。电阻器R1和R2衰减电感器L1和L2的自谐振,以避免噪声在其谐振频率处达到峰值。
为了产生一致的EMI性能,需要控制L1和L2之间的磁耦合效应。在这种设计中,指定了绕组的起点和终点,并在原理图和PCB上用一个点表示。
LYTSwitch-2主线圈
LYTSwitch-2器件(U1)在一个IC上集成了功率开关MOSFET,振荡器,CV / CC控制引擎以及启动和保护功能。集成的700 V功率MOSFET在通用输入AC应用中提供了良好的电压裕度,包括扩展的线路突波。
经过整流和滤波的输入电压被施加到变压器(T1)初级绕组的一端。变压器初级绕组的另一侧由U1的内部MOSFET驱动。由D1,R3,R4,R5和C3组成的RCD-R钳位可限制由漏感引起的漏极电压尖峰。优化了钳位电路,以防止漏极电压过度振铃,这可能会影响CC调节。R4和R5并联连接以进行热管理。
D2,C5和R9组合产生的外部偏置可提高效率,并将空载输入功率降至50 mW以下。电容器C4为U1的BYPASS(BP)引脚提供本地去耦,该引脚是内部控制器的电源引脚。
输出整流
变压器的次级输出由D3整流,并由C6滤波。根据典型的LED负载,选择输出电容器C6的值以提供<30%的输出电流纹波。但是,由于使用不同的动态电阻值,纹波电流可能会有所不同,具体取决于所使用的LED的类型。C6的值应根据负载进行调整。
编辑:hfy