时间:2021-04-28 10:29
人气:
作者:admin
本应用笔记提出了使用LED和MLX75305的最少数量组件的闭合光调节环路。它提供了用于原型设计和评估的设计示例,并描述了MLX75305光电压转换器以及带有MLX75305的MLX10803 LED驱动器的原理图。
带光传感器的LED灯闭环控制回路(仅)
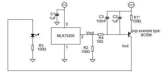
MLX75305的输出电压随入射光强度线性变化。因此,当MLX75305上的入射光强度加倍时,MLX75305的输出电压也将加倍。

随着MLX75305的输出随着光线的增加而增加,我们需要对其输出电压进行符号反转,以形成一个负反馈环路。没有符号反转,就会产生正反馈,从而导致系统不稳定。
集成式光传感器与光敏电阻
集成光传感器的使用在汽车设计中具有以下优势:
带光传感器和LED驱动器的LED灯闭环控制回路
对于大电流LED应用,我们建议包括MLX10803 LED驱动器。

在此示例中,考虑了更高电流的LED驱动器的要求。红框外部的电路是MLX10803(大功率LED驱动器)的标准实现。此处的基本工作原理是,LED是通过开关模式电源驱动的,该开关电源使用电感器作为储能元件。此外,对于需要严格考虑散热的应用,PTC和NTC电阻分别连接到REF1和REF2,以对LED输出进行温度补偿。
编辑:hfy