时间:2020-09-24 11:13
人气:
作者:admin
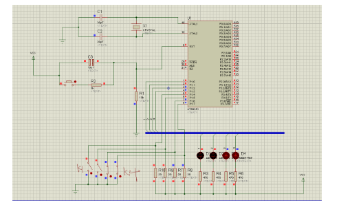
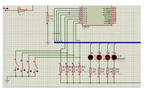
开关检测案例一:
具体电路图如下: K1--K4闭合,控制 D1—D4 亮灭

产生的问题:
1、关于 R8 R9 R7 R10 的阻值选择问题,倘若太大的话, 比如10K 不管开关断开还是闭合,好像都没什么用,电阻上部分电流被拉低,一直为低电平,虽然仿真对,但终究有问题
倘若选择一般大,则为灰色,表示电平不确定,最后不得已选择 20Ω 电阻,电平可以确定,开关闭合,电平拉低,那么实际电路中, 电阻的取值究竟怎样呢????
2、需要掌握 按位与 的用法
参加运算的两个数据,按二进制位进行“与”运算。
运算规则:0&0=0; 0&1=0; 1&0=0; 1&1=1;
即:两位同时为“1”,结果才为“1”,否则为0
例如:3&5 即 0000 0011 & 0000 0101 = 0000 0001 因此,3&5的值得1。
参考程序如下以及电路图:

#include《reg52.h》
#include《intrins.h》
#define uchar8 unsigned char
#define uint16 unsigned int
#define LED P1
/*****************************/
// 函数名称: DelayMS( )
// 函数功能: 延时
// 入口函数: 延时毫秒
// 出口函数: 无
/************************* *******************/
void DelayMs(uint16 val)
{
uint16 i,j;
for( i=0;i《val;i++)
for(j=0;j《113;j++);
}
void main()
{
while(1)
{
uchar8 temp;
LED=0xff; // P1.1—P1.3 置1 高电平 ,LED熄灭 ,高四位默认高电平,作为输入
temp=P1&0xf0; // 读 P1口 ,并且屏蔽其低四位,送入temp
temp=temp》》4; // temp内容 右移四位,也就是说 P1口高4位状态移动至低四位 ,两者状态一样
LED=temp; // temp 的数据送 P1口输出
DelayMs(1000);
}
}
开关检测案例二:

参考程序代码:(目的: 通过 K1 K2 按键的组合00 01 10 11 来控制 LED 的灯的亮灭)
#include《reg52.h》
#include《intrins.h》
#define uchar8 unsigned char
#define uint16 unsigned int
#define LED P1
void main()
{
uchar8 state;
do
{
P2=0xff; // 设置 P2口输入
state=P2; // 读 P2口的状态,送入 state
state=state&0x03; // 屏蔽 高6位
switch(state)
{
case 0 : LED=0xFE;break; // 14 0x0e 1110
case 1: LED=0xFD;break; // 13 0x0d 1101
case 2: LED=0xFB;break; // 11 0x0b 1011
case 3: LED=0xF7;break; // 7 0x07 0111
}
}while(1);
}