时间:2020-08-28 09:59
人气:
作者:admin
似乎论坛上搞单片机控制一类的居多,不知道纯粹的模拟电源有没有人喜欢。
设计目标:
输出开路保护,不接负载通电测试2小时,恢复负载后驱动器能够正常工作。
输出短路保护,短路输出端通电工作两小时,排除故障后驱动器能够正常工作。
方案选型,首先这是个小功率恒流源,可选的方案大概有下面几个:
1. AC-DC恒压+DC-DC恒流,目前使用这种方案的厂家不多,大功率的居多,非常高规格的灯具里面会有一部分使用,优点是无频闪,恒流性能可以调节得非常好,大概1%左右吧。缺点是结构复杂,成本高。我们不需要那么高的规格,这个方案放弃。
2. AC-DC电阻采样做电流反馈,似乎采用这种方案的也很少了,采样电阻消耗功率,反馈调节繁琐,调节性能一般,很少见有使用这种方案的了。
3. AC-DC原边反馈,最常见的方案,得益于近两年大量的企业涉足LED行业,让人觉得LED行业有大把的钱赚,一大批专门做LED恒流驱动芯片的厂家随之而来。现在的LED驱动芯片原理都差不多,原边反馈,单级PFC,效率、驱动能力都差不多,甚至还有PIN-PIN的,估计又是抄片的吧。综合考虑,这次只是做个小实验,就选手头上有样品的吧,SY5800,数据手册在文件结尾。
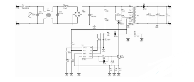
电路本身没有什么好说的,按照数据手册的做就是了,如果公司用量大的话,直接让原厂FAE申请个DEMO板测试。设计的原理图如下:

具体的电路设计以后如果有人感兴趣再慢慢交流吧。
变压器设计,这个是开关电源设计的重点、难点,不过好在现在很多厂家都给出计算公式或者表格,一步一步计算就行了,我也是图省事,找厂家要了一个文档(文章结尾获取下载链接)
一步一步填写需要的数据,表格会自动生成所需要的参数。现在的芯片厂商通常都会给出这种类似的傻瓜式表格,只有少数几个地方需要注意的,其他的按照需要填写即可。如果想详细了解反激变压器的计算,可以去除表格的保护,按照表格隐藏的公式一步一步推理,这样会很容易理解,有兴趣的可以自己研究,我在这里就不详细推导了。

表格计算出来的参数仅供参考,根据我们的需要可以适当调整,我们选用EFD25的磁芯,5pin+5pin的电木卧式骨架,设计的变压器初级56T+54T,次级38T,辅助供电12T。线径通常按照6A每平方毫米计算,但是通常会因为绕不满一层或者刚好超出一匝两匝的调整线径,以方便变压器绕制。变压器绕线是个奇妙的东西,不同的绕线顺序可能会有不同的结果,有机会的话,大家也可以试试。实际绕制一个变压器,会在后面详细的图片说明。
PCB 设计,尤其开关电源的PCB设计,真是太有规律了,随便拿款变压器PCB 看,都似曾相似,最基本的初级在一边,次级在一边,变压器横跨初级和次级。一个好的开关电源布局很容易让人分辨初级和次级,包括初级的交流部分和直流部分,高压部分和低压部分,通常都是经纬分明的。
这个简单的电路用单面板就可以了,减少成本。下面的是PCB版图,图纸上可以清晰的分辨初级次级的隔离带,如果有可能的话尽量宽些,最少不能少于6.4mm,要不就得考虑爬电距离和电气间隙的问题了。高压部分,L、N两个市电输入,保险管前面必须保证3mm的间距,保险管之后没有具体要求,但是为了防止打火现象,尽量留宽一些。交流和直流某些安规机构也会有要求,最好在布局的时候就有所考虑。初级的电流回路环路尽量小,对后面的调试会有很大帮助的。下面是PCB的截图
漫长的PCB打样过程也不要闲着,准备元器件,设计变压器,绕制变压器这些工作都可以进行。我喜欢在PCB打样的期间把这些事情准备好,PCB一到,立马焊接调试。
重点和大家分享一下我绕制变压器的经验吧,也许坛里面许多兄弟都是搞软件的,没有太多机会接触开关电源变压器。本人是野鸡派,没有高手指导,也不知道绕制方法是否正确,说得不对的地方大家轻点拍砖,尤其不要打脸,拜托各位!
首先准备好磁芯和骨架。用国产的磁芯骨架不要太有信心,参数要稍微降低一点,不要芯片厂家用什么参数我们就跟着用什么参数,死得很惨的。别人可以找顶级的磁芯厂商支持,我们也许是在电子市场的地摊上找来的样品。你懂的。
当然小刀,镊子和斜口钳之类的工具是不可少的。别笑,哥穷,工具烂些就烂些吧,您要是实在看了过意不去,要想送我套好的,我也勉为其难收下
绕线机,个人觉得还是手摇的好,最好带显示,要不忘记匝数麻烦。
绕线至少要有个合适的夹具,自己动手做一个,骨架套在上面不晃动就好,骨架晃来晃去的真是心烦,也不好绕平整。
准备绕线了,先在骨架最里面包一层绝缘胶带,好处是这样绕的线会比较平整。
定位好1号脚位,开始按照设计的图纸进行绕制,缠绕漆包线到开始的引脚上,紧密的绕制线圈。通常第一次会多次尝试,原则是用足够大线径的导线,绕完需要的匝数之后刚好填满一层。
绕够匝数之后不要着急把漆包线拉回引脚,先缠绕一圈绝缘胶带,再把漆包线拉回,再用绝缘胶带包三匝。
按照设计,次级使用三层绝缘线加强绝缘,绕制之前和第一层一样,定好脚位固定,选择合适的线径绕满一层或者两层。绕线完成之后同样包三层绝缘胶带。
按照次序绕制其他的绕组。
好了,一个完整的变压器线包就绕制好了,看起来还不错吧。
去除漆包线的保护层,固定在设计好的脚位上。
这下该磁芯上场了,自己绕制变压器通常采取在两边垫气隙的方式获得需要的电感量。切记,反激开关电源在工作时,变压器在MOSFET开通时充当电感的角色,一定要留气隙防止变压器饱和。
电桥上!
一面垫气隙一面测量初级电感量,找到需要的电感量需要垫多厚的绝缘胶带,绕制第二个的时候会需要的。
调整好之后在磁芯外面用绝缘胶带固定。好了,欣赏一下外面的劳动结果吧。
如果有需要,可以测试一下漏感,调整RCD吸收的时候会用得着的。
好吧,急不可耐的装上电路板测试。
变频电源该上场了,提供外面需要的电压和频率,还带保护功能,这个最重要了
自制的保护盒,其实就是在交流回路中串接一个白炽灯泡,这样如果开关电源有短路等情况发生时不会发生爆炸等严重事故。尤其第一次上电,灯泡亮了的话表示你的电路有重大问题,立马关电检查。
连接好交流电,记得要断电操作,相信自己一定是最倒霉的一个,千万谨慎!!!一定!
好吧,我坦白,每次我上电的时候也是心惊肉跳的。不过这次似乎没有什么设计失误,上电就有输出了,测试一下空载电压正常,空载功耗正常,接入LED负载能够正常点亮。
第一次带负载一定要注意输入功率是否在设计的范围之内,通电几十秒我通常会关电,摸摸有无异常发热的地方。如果没有的话,再通电几分钟试试。一次次的延长通电时间,直到确保电路不会过热。
人品一如既往的好,或者是老衲的功力又长进了,基本没有发现什么问题。下一个重要人物登场了。测试电气参数。
看起来还是不错的,调整率和效率基本达到了设计要求。
万里长征也只是完成了第一步,路漫漫兮~~~还有好多工作要做呀,慢慢来吧,待续···
我了个去,码个帖子好累呀,改天再码,先歇会。啥都可以不服得服老呀!
继续更新。
电源初步测试没有问题,,效率和调整率都还比较理想,经过4个小时的拷机试验,手摸各元器件没有非常烫手的地方。但是,总得有个标准不是,手摸也太粗糙了
多路温度巡检仪上场!
先定义好各个测试点:
CH1:输入整流桥D2
CH2:主控芯片U1
CH3:输出二极管D1
CH4:共模电感L2
CH5:MOSFET Q1
CH6:磁芯
温度最高的是输出整流二极管,其实400V/3A肯定是足够的,估计是因为变压器设计的反射电压过高,输出二极管没有加吸收电路,反向恢复时间引起的损耗。但是温度还是在可接受的范围之内,算了懒得修改变压器设计。
更新电气测试
温度测试基本OK,开始测试电气参数,电压探头和电流探头先加上
示波器读取的电压和电流波形,CH1电压,CH4电流
很奇怪吧,分明做的是恒流电源,LED负载,怎么就输出包含了正弦波?是这样的,别担心,单级PFC都会有正弦纹波,工频引起的。如果用高级的相机或者摄像机拍照,会看到这种单级PFC驱动电路点亮的灯会有频闪,加大输出电容的容量会改善,但是不能消除,谁能够用单级PFC做出没有频闪的芯片的话肯定是业界的创新。
测试MOSFET的DS电压,也是验证设计的时候计算是否准确的依据。



很有趣的波形,为了单级实现PFC和反激变换,MOSFET的DS电压出现了100Hz的馒头包络。
再更新传导测试截图
第一次测试就OK 的截图

取消差模电感L1之后测试

恢复原状,取消共模电感L2之后测试

恢复原状,取消共模电感CX2之后测试

恢复原状,取消共模电感CX1之后测试
