时间:2018-05-06 09:02
人气:
作者:admin
使用LED作为光源的灯泡来替代螺纹旋入式白炽灯泡有很多好处。一般而言,我们将小号(5-9)的LED串联起来,使用一个电源将线电压转换为低电压(通常为数十伏),这时的电流约为350到700mA。在确定如何最好地让用户同线电压隔离的过程中,我们需要深思熟虑、权衡利弊。我们可以在电源中实现隔离,也可以在LED安装过程中进行这种隔离。在一些低功耗设计中,LED物理隔离是一种常用方法,因为它允许使用成本更低的非隔离式电源。

图4升压电源体积更小、效率更高
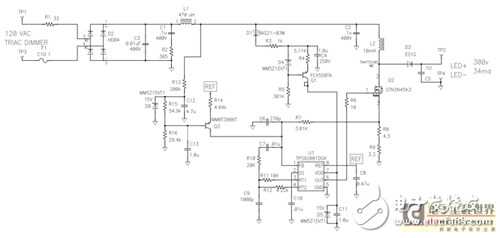
图4为图1-2示意图所描述电源的照片。即使这种电源产生的输出功率大致相同,但也存在一些影响电源尺寸的明显差异。升压电源的电感器尺寸明显更小,因为其蓄能要求更低。相比升压电源,降压电源有一个更大的电阻器。该电阻器为一个仿真负载电阻器(图2所示R20),用于决定调光器何时开启硅控整流器(SCR)。需要这样做的原因是,调光器在三端双向可控硅开关组件旁边有一个电磁干扰(EMI)抑制电容器,其在无负载情况下的电压相对电源要高。这样便扰乱了电源,导致出现不稳定调光。使用升压电源时却不需要这样做,因为LED通过升压电感器连接至输入,为其提供足够负载,因此上述问题便不是问题。图中未显示电路板的背面,但正如示意图所示,降压电源有更多低电平电路。所以,升压电源拥有更低的功耗,这一点在诸如LED灯泡更换等空间限制型应用中极为重要。
总之,高压LED因其具有功耗低、温升小的特点,可帮助增加旋入式LED灯泡的使用寿命。它是通过使用升压电源替代降压电源,从而提高电源效率来实现的。升压电源的损耗约为降压调节器的一半。另外,升压电源的组件更少,功率因数更好,体积更小,并且利用三端双向可控硅开关组件实现调光更容易。