时间:2018-02-14 10:47
人气:
作者:admin
关于 MJT
MJT是多P/N结技术,它的驱动电压要比常规的LED的驱动电压高。市场上的高压LED实际上是许多LED芯片串并联而成,电路设计复杂,MJT则采用多junction 技术集成在同一芯片中,从而得到不同的电压值。

1.简化电路提高效率,显著降低系统成本
2.LED P/N结之间不需要金线电气连接,避免产生诸如爆米花效应等各种质量问题
3.对于有尺寸限制的应用非常有效,例如最小化电路达30%的A19球泡应用
4.仅有1个芯片的多种电压适用性
5.LED junction数量可以根据电压和效率需要进行优化
6.易于设计从交流到直流操作的应用
7.对效率在88%的8w灯泡应用成本比较
- 8W应用的100mA直流LED:28个芯片 + 电源
- 8W应用的20mA MJT LED:21个芯片 + 电源(30%组件减少)
LED数量更少- 电路简化- 尺寸更小- 费用更低
MJT5630是运用多结技术开发而成的高压贴片LED,封装尺寸为5.6x3.0x0.75mm。
获得能源之星认证,具有高光效、高可靠性的一款产品。
主要应用于球泡灯,蜡烛灯等,优势在于:
1.可以采用一般开关电源驱动方案,降低系统成本及外围元器件参数
2.采用线性方案可以做成模块形式,省出驱动空间


460lm 球泡灯应用建议:
1.设计方案要求
Voltage:200-240V
Power:6.5 Max
Luminous flux :460 lm
Beam angle :270°Min
CRI:80 Min
CCT:3000K
2.设计方案概述
LED:12 PCS SAW8KG0B
二次光学:采用反光杯方式
驱动方式:建议采用线性恒流或BUCK型驱动
灯泡外壳:建议采用高透光型PC吸塑泡
灯体散热:建议采用导热塑料
3.光学结构
发光杯+吸塑灯泡

外圈8pcs,间距32mm;内圈4pcs,间距17mm

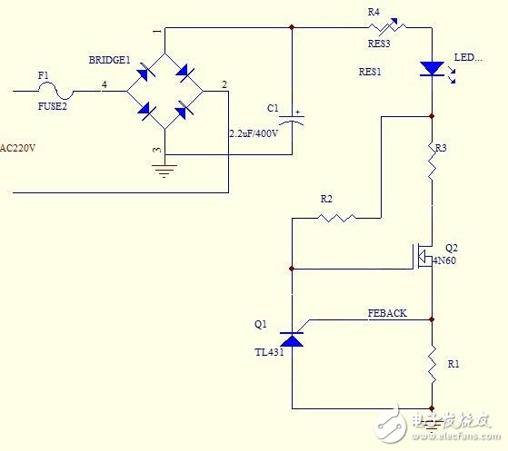
MJT LED 驱动方式1(LDO型)

MJT LED 驱动方式2(buck型)

1)反光杯必须采用高反射材料,要求反射率必须大于95%
2)当驱动方式采用线性恒流(LDO)的方式时,必须有效解决驱动电路线性驱动IC或MOS管的散热问题
3)MJT LED 的驱动方式都是属于非隔离方式,如果采用金属外壳,必须有效解决绝缘的问题