时间:2018-02-24 15:20
人气:
作者:admin
TI公司的TPS92830-Q1是三路大电流线性LED控制器,器件集成了两级用于低压降工作的电荷泵.满足AEC-Q100规范,工作温度–40℃ 到125℃,输入电压从4.5V到40V, 20:1模拟调光,通过PWM输入和电源进行PWM调光,主要用在汽车前照明如位置灯,白天运营灯,前转向灯,近光灯以及汽车后照明如尾灯和停车灯,后转向灯,雾灯和倒车灯.本文介绍了TPS92830-Q1主要特性,框图和典型应用电路,以及评估板TPS92830-Q1 EVM主要特性,电路图和LED板电路图,以及材料清单和PCB设计图.
With the trend of better lighting homogeneity, highcurrentLEDs are often used in automotive front andrear lamps with lighting diffusers and light-guides.Meanwhile, in order to meet strict EMC and reliabilityrequirements, linear LED drivers are popular inautomotive applications. However, it is a challenge todeliver high current for linear LED drivers withintegrated power transistors. The TPS92830-Q1device is an advanced automotive-grade high-sideconstant-current linear LED controller for delivering high current using external N-channel MOSFETs. Thedevice has a full set of features for automotiveapplications and is compatible with a wide selectionof N-channel MOSFETs.
Each channel of the TPS92830-Q1 device sets thechannel current independently by the sense-resistorvalue. An internal precision constant-currentregulation loop senses the channel current by thevoltage across the sense resistor and controls thegate voltage of the N-channel MOSFET accordingly.
The device also integrates a two-stage charge pumpfor low-dropout operation. The charge-pump voltageis high enough to support a wide selection of NchanneliMOSFETs. iPWMidimmingiallowsimultiplesources for flexibility—internal PWM generator, external PWM inputs, or power supply dimming. Variousdiagnostics and protection features specially designed for automotive applications help improve systemrobustness and ease of use. A one-fails–all-fail fault bus supports TPS92830-Q1 operation together with the TPS92630-Q1, TPS92638-Q1, and TPS9261x-Q1 family to fulfill various fault-handling requirements.
TPS92830-Q1主要特性:
1• AEC-Q100 Qualified
– Device Temperature Grade 1:–40℃ to 125℃ Ambient Operating Temperature Range
– Device HBM ESD Classification Level H2
– Device CDM ESD Classification Level C4B
• Wide Voltage Input Range From 4.5 V to 40 V
• 3-Channel High-Side Current Driving and Sensing
– Channel-Independent Current Setting
– Channel-Independent PWM Inputs
– PWM Dimming via Both PWM Inputs andPower Supply
– Optimized Slew Rate for EMC
• High-Precision LED Driving
– Precision Current Regulation With External NChannelMOSFET (2.5% Tolerance)
– 20:1 Analog Dimming Profile With Off-BoardBin Resistor Support
– Precision PWM Generator With Full Duty-Cycle Mask (2% Tolerance)
– Open-Drain PWM Output for Synchronization
• Protection and Diagnostics
– Adjustable Output Current Derating forExternal MOSFET Thermal Protection
– Diagnostics for LED-String Open Circuit orShort Circuit With Auto Recovery
– Diagnostic-Enable With Adjustable Thresholdfor Low-Voltage Operation
– Fault Bus up to 15 Devices, Configurable AsEither One-Fails–All-Fail or Only-Failed-Channel-Off
– Low Quiescent Current in Fault Mode (<0.75mA per Device)
• Operating Junction Temperature Range: –40℃ to150℃
• TSSOP 28 Package (PW)
TPS92830-Q1应用:
• Rear Light – Tail and Stop Light, Rear TurnIndicator, Fog Light, Reverse Light
• Front Light – Position Light, Daytime RunningLight, Front Turn Indicator, Low Beam

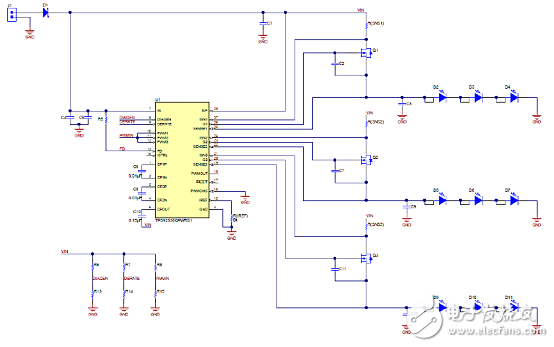
图1.TPS92830-Q1功能框图

图2.TPS92830-Q1汽车外部照明应用电路图

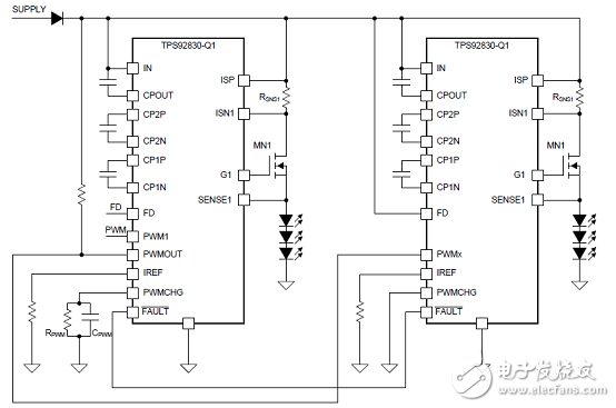
图3.TPS92830-Q1 PWM发生器主从配置图
评估板TPS92830-Q1 EVM
The TPS92830-Q1 evaluation module (EVM) helps designers evaluate the operation and performance of the TPS92830-Q1 device, a linear LED controller with external N-channel MOSFETs for automotive lighting applications.
评估板TPS92830-Q1 EVM主要特性:
• Channel-Current Setting by Separate High-Side Sensing Resistors
• LED-Short and -Open Protection and Fault Reporting
• Auto-Recovery After Removing Fault State
• One-Fails–All-Fail With Fault Floating or Only-Failed-Channel-Off LED Failure Mode With Fault PulledUp
• Stand-Alone Operation With Full Duty Cycle or PWM Dimming via TPS92830-Q1 Internal PWMGenerator (Useful for Stop or Tail Light and Daytime Running Light (DRL) or Position LightApplications)
• PWM Duty Cycle and Frequency Configurable via Jumper
• PWM Output Optional for Sync Dimming (PWMOUT Must Be Pulled Up to 5 V Through a Resistor)
• Analog Dimming With Potentiometer on LED Board (Can Be Used for Bin Resistor)
• Optional LED Board Thermal Protection via ICTRL
• Current Derating During Overvoltage
• Open-Fault Detection Mask During Dropout Mode
• Compatible With Different Type N-Channel MOSFETs
评估板TPS92830-Q1 EVM应用:
Automotive DRL, position light, stop or tail light, turn indicator, reverse light, fog light, and so forth
图4.评估板TPS92830-Q1 EVM外形图
图5. LED板外形图

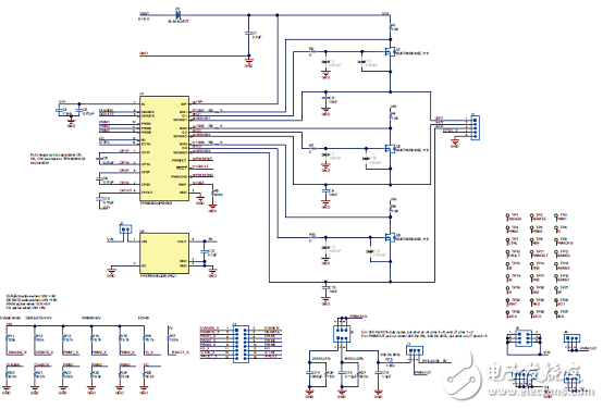
图6.评估板TPS92830-Q1 EVM电路图

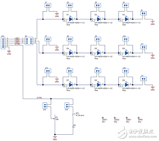
图7.LED板电路图
评估板TPS92830-Q1 EVM材料清单:



LED板材料清单:


图8.评估板TPS92830-Q1 EVM PCB布局图

图9. LED板PCB布局图